Plan fédéral d'intervention d'urgence - Janvier 2011
Table des matières
- Relevé des modifications
- Section 1 - Aperçu du plan
- 1.1 Introduction
- 1.2 But
- 1.3 Autorités
- 1.4 Portée
- 1.5 Contexte en matière de risques au Canada
- 1.6 Objectifs stratégiques
- 1.7 Intervention intégrée du gouvernement du Canada
- 1.8 Liens avec les plans propres à des événements précis et les plans ministériels
- 1.9 Ministères principal, auxiliaire et coordonnateur
- 1.10 Rôles des ministères
- 1.11 Fonctions de soutien en cas d'urgence
- Section 2 - Système fédéral de gestion des interventions d'urgence
- 2.1 Introduction
- 2.2 Gestion en fonction des objectifs
- 2.3 Structure de gouvernance
- 2.4 Gestion
- 2.5 Centre des Opérations du gouvernement
- 2.6 Fonctions principales
- 2.7 Structure de gouvernance du système fédéral de gestion des interventions d'urgence
- 2.8 Élément fédéral-régional
- 2.9 Structure de gouvernance du système régional de gestion des interventions d'urgence
- Section 3 - Gestion des finances
- Section 4 - Maintien de plan
- Annexe A - Fonctions de soutien en cas d'urgence
- Annexe B - Documents à l'intention des cadres supérieurs
- Annexe C - Documents de référence pertinents
- Annexe D - Glossaire des termes et définitions
Relevé des modifications
Voici une liste des modifications apportées au Plan fédéral d'intervention d'urgence :
| N° | Date | Modification apportée par | Commentaires |
|---|---|---|---|
| 1 | Le 31 décembre 2010 | Institutions gouvernementales fédérales | Revue annuelle de 2010 du PFIU |
Section 1 - Aperçu du plan
1.1 Introduction
La plupart des urgences au Canada sont de nature locale et sont gérées à l'échelle soit des localités, soit des provinces ou des territoires. Le gouvernement fédéral peut être appelé à intervenir lorsque l'urgence est avant tout de son ressort et se produit dans son secteur de responsabilité et lorsqu'on lui en fait la demande à cause de l'ampleur de l'urgence et des capacités d'intervention limitées. Cependant, certains facteurs, comme l'urbanisation intensive, les dépendances et les interdépendances qui caractérisent les infrastructures essentielles, le terrorisme, la variabilité et les changements du climat, les développements scientifiques et technologiques (p. ex., les nanotechnologies), les maladies humaines et animales, de même que le déplacement accru des personnes et des biens dans le monde, entraînent l'augmentation du risque que les catastrophes outrepassent les frontières géographiques et les secteurs de compétence. Ces paramètres constituent un défi sur le plan de la gestion des urgences pour les gouvernements fédéral, provinciaux et territoriaux.
D'après la Loi sur la gestion des urgences, la gestion des urgences englobe les activités en matière de prévention, d'atténuation, de préparation, d'intervention et de rétablissement suite aux urgences. De plus, en vertu de la Loi sur la gestion des urgences, le ministre de la Sécurité publique est responsable de la coordination de l'intervention du gouvernement du Canada en cas d'urgence. Ainsi, le Plan fédéral d'intervention d'urgence (PFIU) est le plan d'intervention « tous risques » du gouvernement du Canada.
Sécurité publique Canada a élaboré le Plan fédéral d'intervention d'urgence en collaboration avec d'autres institutions fédérales. Le PFIU présente les processus et les mécanismes visant à faciliter l'intervention intégrée du gouvernement du Canada en cas d'urgence et à éviter que des institutions fédérales aient à coordonner l'intervention globale du gouvernement.
Les institutions fédérales sont responsables de l'élaboration de plans d'urgence concernant les risques liés à leurs secteurs de responsabilité. Par ce moyen, les activités et les plans propres aux ministères qui soutiennent directement ou indirectement les objectifs stratégiques de ce plan contribuent à l'intervention intégrée du gouvernement du Canada.
Afin que ce plan soit efficace, toutes les institutions fédérales doivent connaître son contenu.
1.2 But
Le PFIU vise à harmoniser les activités d'intervention du gouvernement fédéral et celles des gouvernements provinciaux et territoriaux, des organisations non gouvernementales et du secteur privé.
1.3 Autorités
Le ministre de la Sécurité publique a pour mandat de coordonner et de favoriser l'élaboration de plans de gestion des urgences ainsi que de coordonner l'intervention du gouvernement du Canada en cas d'urgence. Le ministre de la Sécurité publique a autorisé l'élaboration du PFIU conformément à la Loi sur le ministère de la Sécurité publique et de la Protection civile et à la Loi sur la gestion des urgences.
De plus, en vertu de la Loi sur la gestion des urgences, il incombe à tous les ministres fédéraux d'élaborer des plans d'urgence concernant les risques liés à leurs secteurs de responsabilité. Ainsi, les activités et les plans propres aux ministères qui soutiennent directement ou indirectement les objectifs stratégiques du PFIU contribuent à l'intervention intégrée du gouvernement du Canada.
1.4 Portée
Le PFIU s'applique aux urgences nationales ainsi qu'aux urgences internationales ayant de conséquences domestiques. Ce plan comporte des composantes nationales et régionales qui fournissent un cadre pour l'intégration horizontale et verticale efficace des efforts déployés dans l'ensemble du gouvernement fédéral.
Le PFIU ne remplace aucun plan propre à un événement précis ni aucun plan d'un ministère ou d'un secteur de responsabilité, mais il doit être appliqué de concert avec ceux-ci ou les compléter. Le PFIU s'applique à toutes les institutions fédérales.
1.5 Contexte en matière de risques au Canada
Le contexte des risques au Canada comprend la multitude de menaces habituelles d'origine naturelle ou anthropique : les incendies de végétation ou les incendies en milieu urbain, les inondations, les déversements de pétrole, les déversements de matières dangereuses, les accidents de transport, les tremblements de terre, les ouragans, les tornades, les menaces à la santé individuelle ou à la santé publique, les éclosions de maladies ou les pandémies, les pannes d'électricité importantes, les incidents cybernétiques et les actes terroristes.
Les diverses urgences qui ont antérieurement touché le Canada ont mis en évidence les enjeux liés à la protection des vies, des infrastructures essentielles, des biens, de l'environnement, de l'économie et de la sécurité nationale du pays, de ses citoyens, de ses alliés et de la communauté internationale.
Les Canadiens s'attendent à ce que le gouvernement fédéral collabore avec les provinces et les territoires, les organisations non gouvernementales et le secteur privé, afin d'intervenir en cas d'urgence locale ou régionale qui pourrait dégénérer en urgence nationale.
1.6 Objectifs stratégiques
- sauver des vies, limiter les blessures ainsi que protéger et maintenir la santé publique;
- protéger les biens et l'environnement;
- maintenir la loi, l'ordre et la sécurité nationale;
- maintenir la confiance de la population; et
- limiter les pertes économiques et sociales.
1.7 Intervention intégrée du gouvernement du Canada
Au cours d'une intervention intégrée du gouvernement du Canada, toutes les institutions fédérales concernées participent à la détermination des objectifs globaux, contribuent aux plans conjoints et optimisent l'utilisation de toutes les ressources disponibles. Cela se produit aux échelons nationaux et régionaux au besoin, selon la portée et la nature de l'urgence.
Une intervention intégrée du gouvernement du Canada est nécessaire dans les circonstances suivantes :
- une province ou un territoire demande l'aide du gouvernement fédéral pour faire face à une urgence;
- une situation d'urgence relève de plusieurs administrations ou institutions et une coordination des interventions est nécessaire;
- une situation d'urgence touche directement les biens, les services, les employés, le pouvoir conféré par la loi ou les responsabilités du gouvernement fédéral ou encore compromet la confiance envers le gouvernement fédéral; ou
- une situation d'urgence touche d'autres éléments d'intérêt national.
1.8 Liens avec les plans propres à des événements précis et les plans ministériels
Le PFIU est le plan de « tous risques » pour la coordination de l'intervention fédérale en situation d'urgence.
Dans la plupart des cas, les institutions fédérales gèrent les urgences conformément à des plans propres à des événements précis ou à des plans ministériels établis en fonction de leurs propres pouvoirs. Les institutions fédérales peuvent exécuter ces plans durant une urgence, mais ils doivent également appliquer les processus établis dans le PFIU afin d'assurer la coordination avec l'intervention du gouvernement fédéral.
1.9 Ministères principal, auxiliaire et coordonnateur
L'intervention des institutions fédérales dépend de la portée de l'urgence. Compte tenu de son rôle de coordonnateur, Sécurité publique Canada fournit l'expertise en ce qui concerne les opérations, la connaissance de la situation, l'évaluation des risques, la planification, la logistique, les finances et l'administration. D'autres institutions fédérales fournissent du soutien dans ces domaines tout au long des procédures du PFIU. Leurs rôles sont définis à la section 2.
Les rôles des ministères principal, auxiliaire et coordonnateur sont expliqués ci-dessous.
1.9.1 Ministère principal
Un ministère principal est une institution fédérale investi d'un mandat lié à un aspect fondamental de la situation d'urgence. Selon la nature de l'urgence, plusieurs institutions fédérales peuvent être désignées comme ministère principal.
1.9.1 Ministère auxiliaire
Un ministère auxiliaire est une institution fédérale qui fournit une aide générale ou spécialisée à un ministère principal dans le cadre d'une intervention d'urgence.
1.9.3 Ministère coordonnateur
Sécurité publique Canada est le ministère fédéral chargé de la coordination, compte tenu de la responsabilité conférée au ministre de la Sécurité publique par la Loi sur la gestion des urgences. Ainsi, Sécurité publique Canada est responsable de mobiliser les institutions fédérales pertinentes.
1.10 Rôles des ministères
Les ministères fédéraux peuvent jouer plusieurs rôles :
- dans la structure de gouvernance;
- à l'échelle régionale;
- par l'intermédiaire du Groupe fédéral de coordination;
- dans le cadre d'un rôle d'intervention, par le truchement des fonctions de soutien en cas d'urgence; et
- dans le cadre de l'élargissement des activités du Centre des opérations du gouvernement, par l'entremise des représentants des ministères fédéraux.
Ces rôles sont davantage définis à la section 2.
1.10.1 Direction générale des opérations de Sécurité publique Canada
En tant que composante du ministère coordonnateur, le rôle de la Direction générale des opérations de Sécurité publique Canada est de gérer et soutenir chaque fonction principale du Système fédéral de gestion de l'intervention d'urgence (SFGIU, voir la section 2) au niveau stratégique alors que les bureaux régionaux de Sécurité publique Canada remplissent le même rôle à l'échelle régionale. Ayant satisfait à ce mandat, Sécurité publique Canada travaillera en collaboration avec les représentants des ministères fédéraux et les autres représentants afin d'orienter l'intégration des activités d'intervention des urgences. Les fonctions de la composante régionale du SFGIU sont similaires à celles du Centre des opérations du gouvernement lorsqu'on passe à un autre palier d'intervention, c'est-à-dire lorsqu'on remplit au moins un critère énoncé à la section 1.7.
1.10.2 Direction GÉNÉRALE des communications de Sécurité publique Canada
Pour le compte du gouvernement du Canada, la Direction générale des communications coordonne les activités liées aux communications publiques d'urgence entre les institutions fédérales et avec les partenaires provinciaux, territoriaux et internationaux et les organisations non gouvernementales. Elle fournit aussi du soutien et des conseils stratégiques sur les communications publiques qui concernent les enjeux relatifs à l'environnement médiatique dans le cadre de toutes les fonctions principales du SFGIU.
1.10.3 Représentants des ministères fédéraux
Le directeur général des Opérations, en consultation avec l'agent de coordination fédéral, détermine le type d'expertise nécessaire au Centre des opérations du gouvernement en situation d'urgence. Il détermine les institutions qui doivent déployer des représentants des ministères fédéraux ainsi que la période pendant laquelle ceux-ci sont nécessaires. Le directeur général prendra ces décisions selon l'importance et la portée de l'urgence et l'intervention nécessaire. Les décisions doivent être approuvées par un comité des sous-ministres adjoints.
D'autres institutions fédérales peuvent être appelées à déployer au Centre des opérations des représentants des ministères, des agents de liaison fédéraux ou des experts en la matière. Conformément aux directives du directeur général des Opérations, le Centre des opérations du gouvernement demandera des représentants par l'entremise de leur centre des opérations d'urgence, le cas échéant, ou des agents de service désignés à l'avance.
Les représentants des ministères fédéraux :
- peuvent être requis à temps plein tout au long de l'incident ou seulement à des moments particuliers, selon la nature de l'urgence;
- peuvent devoir appuyer certaines des fonctions principales, ou toutes les fonctions principales, du SFGIU selon les exigences de l'intervention; et
- doivent être responsables et capables de promptement répondre aux besoins du gouvernement fédéral par l'entremise du Centre des opérations du gouvernement..
1.10.4 Autres représentants
Des représentants d'organisations non gouvernementales ou du secteur privé peuvent être appelés à appuyer l'intervention fédérale pour une urgence et à fournir une expertise en la matière en situation d'urgence.
1.11 Fonctions de soutien en cas d'urgence
Les fonctions de soutien en cas d'urgence comportent des mécanismes permettant de regrouper certaines fonctions. Plus particulièrement, il s'agit des fonctions les plus sollicitées lorsque le fédéral apporte son soutien aux provinces et aux territoires ou lorsqu'une institution fédérale en assiste une autre pendant une urgence.
Les fonctions de soutien en cas d'urgence sont assignées aux institutions d'une manière cohérente avec le mandat de ces organismes (pour obtenir de plus amples renseignements sur chacune des fonctions, veuillez consulter l'annexe A). Elles englobent les politiques et la législation; les hypothèses émises au moment de la planification et le concept des opérations en vue d'accroître et de soutenir les programmes des ministères principaux; les dispositions ou autres mesures prises afin d'assister les gouvernements provinciaux et les administrations locales ou encore de soutenir le Centre des opérations du gouvernement de manière à coordonner l'intervention du gouvernement du Canada en cas d'urgence.
On pourra mettre en œuvre une ou plusieurs fonctions de soutien en cas d'urgence, selon la nature et la portée de l'urgence.
Section 2 - Système fédéral de gestion des interventions d'urgence
2.1 Introduction
Le Système fédéral de gestion des interventions d'urgence (SFGIU) est un modèle de gestion global de l'intervention du gouvernement du Canada en situation d'urgence. Il est fondé sur les principes du Système de commandement en cas d'incident et du Cadre de gestion intégrée du risque émanant du Secrétariat du Conseil du Trésor.
Le Système fournit la structure de gouvernance et les installations opérationnelles pour intervenir en situation d'urgence. Le SFGIU peut adapter les opérations à l'ampleur de l'urgence grâce à l'aide fournie par les autres institutions fédérales, ainsi que par leurs experts en intervention d'urgence. Il relie les activités nationales et régionales, permettant ainsi l'intégration verticale et horizontale des efforts déployés à l'intérieur du gouvernement fédéral, et intègre des mesures d'intervention d'urgence fédérales à celles des provinces et des territoires.
Le SFGIU fournit des mécanismes et des processus pour coordonner les structures, les capacités et les ressources des institutions fédérales, des organisations non gouvernementales et du secteur privé en vue de mettre en œuvre un plan intégré d'intervention d'urgence « tous risques ». Bien que les menaces particulières puissent être abordées dans des plans concernant un événement précis ou dans des plans ministériels, le SFGIU sert de cadre pour orienter l'intervention intégrée du gouvernement du Canada.
Le SFGIU comprend un système coordonné des communications publiques dont sont responsables les gestionnaires et les employés compétents et d'expérience de la Direction générale des communications de Sécurité publique Canada. Le niveau de coordination est déterminé selon la portée de l'urgence. Les autres ministères nationaux et régionaux offrent aussi leur aide.
La présente section décrit les concepts clés liés au SFGIU, y compris la structure de gouvernance fédérale, les niveaux d'intervention du gouvernement fédéral, les rôles des ministères, les principales fonctions du SFGIU et l'élément fédéral-régional en lien avec le SFGIU.
2.2 Gestion en fonction des objectifs
Ces objectifs concernent les résultats ou les extrants prévus pour une période opérationnelle donnée. Ils sont liés à un ou à plusieurs des objectifs stratégiques énoncés à la section 1.6. Une matrice des tâches du plan d'action en cas d'incident permet de suivre au fur et à mesure les objectifs atteints. (Voir l'annexe B – appendice 4).
2.3 Structure de gouvernance
La gouvernance désigne les structures et les processus de gestion en place en dehors des cas d'urgence et lors des cas d'urgence. En vertu du PFIU, le gouvernement du Canada activera, dans la plus grande mesure du possible, ses structures de gouvernance existantes pour intervenir en cas d'urgence. La nature et l'ampleur de l'urgence détermineront l'intervention du gouvernement.
La section suivante décrit la structure de gouvernance fédérale pour une intervention intégrée du gouvernement du Canada.
2.3.1 Comité du Cabinet
Le Comité du Cabinet assure la coordination quotidienne du programme du gouvernement, y compris la gestion des problèmes, la législation et la planification parlementaire ainsi que les communications.
Durant une situation d'urgence, les membres du Comité recevront des résumés des documents d'information en vue d'une décision et des conseils des membres du Comité des sous-ministres.
2.3.2 Comité des sous-ministres
Durant les opérations non urgentes (opérations quotidiennes), le Comité sert de tribune pour aborder les questions liées à la sécurité publique, à la sécurité nationale et au renseignement. Dans une situation d'urgence, le Comité coordonne l'intervention du gouvernement du Canada et conseille les ministres. La nature de l'urgence déterminera les membres du Comité.
2.3.3 Agent de coordination fédéral
Le sous-ministre de la Sécurité publique (ou la personne déléguée) agit à titre d'agent de coordination fédéral au nom du ministre de la Sécurité publique. En plus de la coordination de l'ensemble de l'intervention fédérale en situation d'urgence, l'agent de coordination fédéral doit aussi :
- appuyer le ministre dans son rôle de chef de file, conformément à la Loi sur la gestion des urgences;
- fournir une orientation stratégique au Comité des sous-ministres adjoints; et
- assurer un rôle de chef de file au sein du Comité des sous-ministres en qualité d'agent principal responsable d'assurer une intervention fédérale coordonnée.
L'agent de coordination fédéral peut aussi approuver les options et les recommandations du Comité des sous-ministres adjoints aux fins d'étude par le Comité des sous-ministres.
2.3.4 Comité des sous-ministres adjoints
Comité des sous-ministres adjoints sur la gestion des urgences
Durant les opérations non urgentes (opérations quotidiennes), le Comité sert de tribune pour discuter des processus de gestion des urgences du gouvernement du Canada et de son état de préparation.
Durant les situations d'urgence, le Comité des sous-ministres adjoints sur la gestion des urgences est chargé :
- d'appuyer l'agent de coordination fédéral, au besoin;
- de fournir une orientation aux responsables du Centre des opérations du gouvernement, par l'entremise du directeur général des Opérations;
- d'approuver le fond et la forme des séances d'information des sous-ministres;
- de coordonner la formulation d'options relatives aux mesures d'intervention et soumettre les recommandations au Comité des sous-ministres ou au Comité du Cabinet; et
- de se rencontrer à la demande de l'un ou l'autre des coprésidents, selon les recommandations du Comité des sous-ministres ou des autres membres du Comité des sous-ministres adjoints sur la gestion des urgences. (Nota : Le gouvernement peut créer des sous-comités constitués d'un nombre restreint de membres pour étudier des éléments précis d'une urgence.)
Le sous-ministre adjoint délégué du Secteur de la gestion des mesures d'urgence et de la sécurité nationale et le commandant du Commandement Canada des Forces canadiennes assurent la coprésidence du Comité des sous-ministres adjoints sur la gestion des urgences.
Comité des sous-ministres adjoints sur les opérations de sécurité nationale
Le Comité des sous-ministres adjoints sur les opérations de sécurité nationale est chargé de la coordination des événements opérationnels qui touchent à la sécurité nationale. Le Comité est constitué de représentants des organismes opérationnels clés de la sécurité et du renseignement. Sécurité publique Canada et le Bureau du Conseil privé en assurent la coprésidence.
Il incombera au Comité :
- d'améliorer la connaissance de la situation chez les intervenants clés de la sécurité et du renseignement au pays;
- de contribuer à l'élaboration de stratégies, de programmes et d'initiatives à l'appui d'une démarche fédérale concertée pour les questions de sécurité nationale;
- de coordonner l'offre de conseils au gouvernement du Canada sur la gestion des activités opérationnelles de sécurité nationale durant des situations de crise ou d'urgence;
- de coordonner la prise de décisions, au besoin; et
- d'assurer le soutien des discussions au niveau des sous-ministres et des ministres.
2.4 Gestion
Le directeur général des Opérations gère l'équipe de gestion. L'équipe de gestion est responsable des activités et des fonctions du SFGIU. Elle assure également la réalisation des objectifs établis pour chaque période opérationnelle. L'équipe de gestion fixe les objectifs suivant les conseils de l'agent de coordination fédéral.
L'équipe de gestion est composée des personnes énoncées ci-dessous.
2.4.1 Directeur général des opérations
Le directeur général des Opérations est responsable de la fonction de gestion, ainsi que de l'ensemble des activités du Centre des opérations du gouvernement.
2.4.2 Représentant du ministère de la Justice
L'avocat des Services juridiques du ministère de la Justice et de Sécurité publique Canada appuie la direction et lui donne des conseils relativement aux questions juridiques. On peut aller chercher, durant une urgence potentielle ou réelle, du soutien ou des conseils supplémentaires auprès des services juridiques des ministères principaux et auxiliaires ainsi qu'auprès du ministère de la Justice.
2.4.3 Directeur général, Communications
Le directeur général des Communications de Sécurité publique Canada assume le rôle d'agent des communications publiques. L'agent principal fait partie de l'équipe de gestion à titre de conseiller en matière de communications publiques, coordonne l'intégration des communications publiques aux fonctions principales et exerce un leadership au sein des communications publiques du gouvernement du Canada.
2.4.4 Représentants des ministères principaux
Les représentants des ministères principaux forment une partie de l'équipe de gestion. Ils informent leur ministère d'attache des besoins en soutien pour intervenir en situation d'urgence. Les représentants des ministères principaux sont déterminés par un ministère principal et ont le pouvoir déléguée de prendre des décisions qui concernent la participation de cette institution aux activités d'intervention suite à des consultations appropriées avec le leadership de leur institution d'attache.
2.4.5 Directeurs des fonctions principales
Le directeur général des Opérations est responsable de la fonction de gestion, tandis que quatre directeurs des Opérations (Opérations, Planification et logistiques, Connaissance de la situation et évaluation du risque, Finances et administration) sont responsables des autres fonctions principales. Chaque directeur est un spécialiste du SFGIU. Les directeurs donneront des conseils aux représentants ministériels dans le cadre du processus.
2.5 Centre des opérations du gouvernement
Le Centre des opérations du gouvernement est hébergé par Sécurité publique Canada. C'est l'endroit principal où les experts et les agents de liaison des institutions fédérales, des organisations non gouvernementales et du secteur privé remplissent les fonctions principales du SFGIU. Les centres des opérations de chaque institution fédérale viennent appuyer les rôles et les mandats ministériels et contribuent à l'intervention intégrée du gouvernement du Canada grâce au Centre des opérations du gouvernement. Les installations d'institutions fédérales chargées d'appuyer les efforts intégrés du Centre des opérations du gouvernement gèrent les fonctions d'appui en cas d'urgence. Ce sont des agents de garde et des agents de garde principaux de Sécurité publique Canada qui travaillent au Centre des opérations du gouvernement durant les opérations non urgentes (opérations quotidiennes).
Le Centre des opérations du gouvernement peut demander aux représentants des ministères fédéraux d'appuyer certaines de ces fonctions principales, ou de toutes les appuyer, selon les besoins d'intervention. Ces postes comprennent à la fois les agents de liaison fédéraux et les experts en la matière. Les agents de liaison fédéraux agissent comme lien entre le Centre des opérations du gouvernement et leur institution d'attache. Ils fournissent les connaissances de leur institution d'attache, incluant leurs rôles, leurs responsabilités, leurs mandats et leurs plans. De plus, ils sont responsables d'informer leur institution d'attache de l'évolution de l'incident et de l'intervention. Les experts en la matière fournissent de l'expertise dans des domaines ou des aspects scientifiques ou technologiques particuliers de l'intervention.
2.5.1 Paliers d'intervention d'urgence de Sécurité publique Canada
Introduction
Les paliers d'intervention d'urgence sont établis et communiqués en cas d'incident éventuel ou en cours, pour avertir les institutions et organismes fédéraux, ainsi que d'autres partenaires en matière d'intervention d'urgence des secteurs public et privé, que des activités, qui dépassent les opérations de routine seront, ou pourront être, requises.
Le Centre des opérations du gouvernement, qui relève de Sécurité publique Canada, surveille régulièrement un large éventail d'événements d'origine humaine et naturelle qui ont lieu au Canada et à l'étranger, et produit des rapports de situation quotidiens à partir de sources variées. Toutefois, un incident éventuel ou en cours peut exiger des interventions qui vont au-delà des activités de surveillance et des rapports de situation de routine. Le palier d'intervention d'urgence dépend de la portée de l'incident, des conséquences qui pourraient en découler et de l'urgence des interventions requises.
En collaboration avec le sous-ministre adjoint délégué, le directeur général des Opérations, autorise le Centre des opérations du gouvernement à informer les partenaires en matière d'intervention d'urgence du gouvernement du palier d'intervention d'urgence du plan. Au niveau des régions, le directeur régional de Sécurité publique Canada, en consultation avec le directeur général des Opérations et le Centre des opérations du gouvernement, autorisera le Centre de coordination fédéral à annoncer le plan ainsi que le palier d'intervention d'urgence aux partenaires régionaux en matière d'intervention.
Les trois paliers d'intervention définis ci-dessous sont conçus pour fournir une progression logique des activités, qui passent d'un niveau de surveillance et de rapports améliorés à une intervention intégrée du gouvernement fédéral.
Nota : Bien que la description des paliers d'intervention suive une progression linéaire, il arrive souvent qu'on ne respecte pas la progression linéaire des paliers d'intervention lors d'interventions liées à un incident éventuel ou en cours. Par exemple, une intervention immédiate de palier II ou III peut s'imposer. Par ailleurs, une intervention de palier II peut rétrograder au palier I, lorsque l'évaluation des risques et le plan d'urgence sont établis en prévision de l'incident.
Palier I – Rapports améliorés
Une intervention de palier I vise à attirer l'attention sur un événement ou un incident pouvant nécessiter une intervention intégrée du gouvernement fédéral.
Un rapport détaillé faisant autorité et contenant des renseignements importants tirés d'une multitude de sources au sujet de l'événement est rédigé et communiqué aux partenaires fédéraux responsables des interventions d'urgence pour faciliter les activités de planification ou les mesures d'intervention. Des agents de liaison fédéraux et des experts en la matière peuvent être appelés à fournir au Centre des opérations du gouvernement des renseignements précis par voie électronique, ou à s'y installer pendant la situation de crise. Une participation à temps plein ou à temps partiel peut être nécessaire, selon les exigences.
Palier II – Évaluation des risque et planification
Une intervention de palier II exige une compréhension entière d'un incident. Lorsqu'un incident évolue et qu'une intervention fédérale s'avère nécessaire, une évaluation des risques est effectuée. Cette évaluation, menée en collaboration avec des experts, vise à cerner les vulnérabilités, les facteurs aggravants externes et les éventuelles conséquences.
L'évaluation guide ensuite la mise en place d'un plan d'urgence stratégique pour l'intervention fédérale intégrée (s'il y a lieu). Normalement, les services d'experts sont requis durant l'étape d'évaluation des risques et d'élaboration du plan d'urgence.
Dans le cadre du processus de planification d'urgence, les fonctions de soutien en cas d'urgence applicables sont utilisées pour établir les responsabilités ministérielles et les enjeux. Les agents de liaison et les experts des institutions fédérales et d'autres partenaires du secteur public sont consultés, et peuvent être appelés à s'installer au Centre des opérations du gouvernement ou à fournir, par voie électronique, des renseignements plus poussés sur la situation.
Le palier II comprend des rapports améliorés.
Palier III – Coordination des interventions fédérales
Le Centre des opérations du gouvernement est le centre de coordination des interventions fédérales. Il fournit régulièrement aux ministres et aux cadres supérieurs des rapports de situation ainsi que des documents à l'appui du processus décisionnel. Lorsqu'une demande de renseignements ou d'aide est reçue, elle est acheminée aux institutions ayant le mandat et les capacités d'intervention applicables pour mener et appuyer l'intervention fédérale intégrée. Le Centre de coordination fédéral de la région voit à la coordination des interventions fédérales et fédérales-provinciales-territoriales. Il appuie le Centre des opérations du gouvernement qui l'appuie à son tour.
Si une intervention intégrée est nécessaire, tous les plans d'intervention fédéraux sont activés. Tout au long de ce palier d'intervention, les agents de liaison doivent normalement être présents au Centre des opérations du gouvernement, alors que les experts en la matière des principales institutions et des institutions auxiliaires devront, au besoin, participer aux activités continues d'évaluation des risques et de planification. Les plans d'intervention d'urgence ministériels sont activés, et l'équipement et les ressources sont préparés pour répondre aux demandes d'aide fédérale de la province touchée ainsi qu'à d'autres demandes, et le Centre des opérations du gouvernement demeure en contact avec les centres des opérations activés.
Le palier III comprend des rapports améliorés ainsi que des activités d'évaluation des risques et de planification, au besoin.
2.6 Fonctions principales
Sécurité publique Canada intègre la composante fédérale de l'intervention en situation d'urgence au moyen des fonctions suivantes :
- opérations;
- connaissance de la situation;
- évaluation des risques;
- planification;
- logistique; et
- finances et administration.
L'importance de l'urgence déterminera l'ampleur et le niveau de participation de toutes ces fonctions. Le directeur général des Opérations, en consultation avec le sous-ministre adjoint délégué, fournira des directives sur l'ampleur et le niveau de la participation.
La Direction générale des communications de Sécurité publique Canada soutient chacune de ces fonctions et assure l'intégration des mesures coordonnées relatives aux communications publiques à l'intervention globale du gouvernement du Canada en situation d'urgence.
2.6.1 Opérations
Pour les opérations non urgentes quotidiennes, la Fonction des opérations s'occupe de la surveillance, de la validation, du signalement et de la réaction aux événements d'intérêt national 24 heures sur 24, 7 jours sur 7. Pour certains événements à court terme, le personnel de la Fonction des opérations s'acquitte de toutes les fonctions principales, en appliquant les procédures normalisées de fonctionnement ou le plan d'urgence pertinent. En situation d'urgence, le Centre des opérations du gouvernement fait appel à une partie réservée de l'effectif de la Fonction des opérations qui continue de s'occuper du fonctionnement habituel 24 heures sur 24, 7 jours sur 7, tandis que le personnel des opérations d'urgence se chargera des fonctions liées aux opérations plus urgentes. Au niveau régional, le Centre de coordination fédéral est mis sur pied selon l'ampleur et la nature de l'urgence.
Les procédures clés de la Fonction des opérations sont les suivantes :
- agir à titre de premier point d'accès des institutions fédérales, des provinces et des territoires et des organisations non gouvernementales, pour le compte du Centre des opérations du gouvernement ou du Centre de coordination fédéral, selon le cas. (Nota : Le ministère des Affaires étrangères et du Commerce international (MAECI) est le premier point d'accès des partenaires internationaux, pour le compte du gouvernement du Canada, et fournit l'information au Centre des opérations du gouvernement pour distribuer aux intervenants.)
- recevoir, classer par ordre de priorité, diffuser et consigner tous les documents classifiés et non classifiés à leur arrivée;
- mener les opérations liées à chaque cycle administratif conformément aux objectifs du plan d'action en cas d'incident ou du plan stratégique avancé (voir la section 2.6.4);
- mener les opérations immédiates nécessaires en raison d'une urgence; et
- s'occuper de l'aspect des opérations qui concerne la logistique, conformément aux objectifs de planification de la logistique.
2.6.2 Connaissance de la situation
La Fonction de la connaissance de la situation donne suffisamment de renseignements relatifs à l'incident pour aider le gouvernement du Canada et ses partenaires à réagir aux menaces et aux situations d'urgence et pour permettre aux intervenants de prendre des décisions en matière de politiques.
Les procédures clés de la Fonction de la connaissance de la situation sont les suivantes :
- examiner, analyser et résumer les renseignements publiés et de nature délicate provenant de diverses sources, et évaluer leur crédibilité;
- transmettre des renseignements (aux décideurs et, au besoin, aux autres intervenants) à l'aide de produits d'information sur la situation tout en protégeant les renseignements classifiés ou de nature délicate;
- assurer la liaison avec les diverses personnes-ressources du gouvernement (p. ex., la collectivité du secteur de la sécurité et du renseignement, US Department of Homeland Security, les personnes-ressources l'étranger), en consultation avec le MAECI, ainsi que les intervenants du secteur scientifique et technologique du gouvernement fédéral, les homologues provinciaux et territoriaux et les organisations du secteur privé en vue d'obtenir de l'information sur une urgence en cours; et
- élaborer et fournir des produits de géomatique ou d'autres produits spécialisés qui pourraient accompagner d'autres produits d'information sur la situation.
En situation d'urgence, la Fonction de la connaissance de la situation pourrait diffuser les produits d'information sur la situation décrits ci-dessous :
Notification
La notification fournit les renseignements initiaux sur un incident, la source du signalement, les mesures d'intervention en cours, l'évaluation initiale des risques et les responsables des communications publiques. Elle peut comprendre les infocapsules initiales préparées à l'avance et des produits de géomatique. Les gouvernements fédéraux, provinciaux et territoriaux, de même que des organisations du secteur privé peuvent recevoir une notification selon la nature de l'incident.
Rapport de situation
Le rapport de situation donne des renseignements courants sur un incident, les mesures d'intervention immédiates et ultérieures, une analyse des répercussions de l'incident, ainsi qu'une détermination des enjeux. La Fonction de la connaissance de la situation produit un rapport de situation pour chaque période opérationnelle (ou selon les directives du directeur général des Opérations). Au niveau régional, le Centre de coordination fédéral produit pour chaque période opérationnelle des rapports de situation qui portent sur les répercussions ou les interventions fédérales et régionales et les transmet au Centre des opérations du gouvernement. Les gouvernements fédéral, provinciaux et territoriaux, de même que des organisations du secteur privé peuvent recevoir un rapport de situation selon la nature de l'urgence.
Document d'information en vue d'une décision
Le document d'information en vue d'une décision vise à offrir de l'information et à obtenir des directives de la part des cadres et des ministères. Il comprend un rapport de situation. Il peut également comprendre des options et les mesures recommandées.
Nota : Les modèles de ces documents figurent à l'annexe B.
2.6.3 Évaluation des risques
La Fonction de l'évaluation des risques englobe l'examen des menaces associées aux incidents éventuels, imminents ou en cours afin de déterminer leurs répercussions sur les infrastructures essentielles du Canada et le niveau d'intervention voulu, le cas échéant (Section 2.5.1). Le processus comprend également l'élaboration d'un plan d'intervention stratégique pour l'incident, au besoin.
Les procédures clés de la Fonction de l'évaluation des risques sont les suivantes :
- l'analyse continue des dangers (analyse des menaces et des vulnérabilités) et une évaluation des probabilités;
- la détermination et l'analyse des facteurs d'atténuation ou d'aggravation;
- l'analyse des répercussions sur les secteurs des infrastructures essentielles;
- l'évaluation des risques; et
- la formulation de recommandations à l'intention des décideurs.
Les renseignements obtenus au moyen de l'évaluation des risques peuvent être inclus, au besoin, dans les produits d'information comme les rapports de situation et les documents d'information en vue d'une décision.
2.6.4 Planification
La Fonction de la planification détermine les objectifs à atteindre et les mesures à prendre et élabore des plans stratégiques avancés pour le gouvernement du Canada en se fondant sur l'information fournie par la Fonction de l'évaluation des risques. L'équipe de gestion consulte l'agent de coordination fédéral avant d'approuver les objectifs proposés et les mesures à prendre.
Planification de contingence
La Fonction de la planification élabore les plans d'urgence pour des événements et des incidents précis que l'on prévoit des semaines, des mois, voire des années à l'avance et pour des événements cycliques comme des inondations ou des ouragans. Le gouvernement du Canada mettra en œuvre des plans d'urgence fondés sur la nature de l'incident, et il modifiera l'intervention pour une situation d'urgence en fonction des changements de circonstances.
Plan d'action en cas d'incident
Une équipe de planificateurs de la Direction des opérations et d'autres institutions fédérales sera chargée de concevoir et d'évaluer des approches pertinentes pour l'intervention. Pour élaborer un plan d'action en cas d'incident, on se fonde sur les données des fonctions de la connaissance de la situation et de l'évaluation des risques, de même que sur le guide de planification.
La Fonction de la planification détermine les objectifs et élabore un plan d'action en cas d'incident pour chaque période opérationnelle. Elle se sert d'une matrice des tâches liées au plan d'action en cas d'incident pour assurer le suivi des tâches accomplies et des objectifs atteints. Les planificateurs de la Direction des opérations et d'autres institutions fédérales participent à l'élaboration de la matrice des tâches du plan d'action. Le directeur général des Opérations approuve la matrice des tâches du plan d'action. La Fonction des opérations met en œuvre et coordonne le plan d'action en cas d'incident.
Matrice des tâches du plan d'action en cas d'incident
La matrice des tâches du plan d'action en cas d'incident énumère les mesures que le gouvernement du Canada doit prendre en situation d'urgence afin d'atteindre les objectifs établis par l'équipe de gestion.
Planification stratégique avancée
La planification stratégique avancée complète le processus d'élaboration du plan d'action en cas d'incident et permet de déterminer les questions et les activités causées par une intervention d'urgence dans les cinq à sept jours suivants.
La planification stratégique avancée permet de déterminer les répercussions stratégiques, sociales et économiques potentielles d'un incident, les besoins importants en matière de ressources nécessaires pour régler l'incident et les interventions potentielles en cas d'incidents futures.
Tout comme le plan d'action en cas d'incident, la planification stratégique avancée est fondée sur des renseignements fournis par les Fonctions de la connaissance de la situation et de l'évaluation des risques.
Guide de planification stratégique avancée
Le directeur général des Opérations utilise cet outil pour énoncer ses directives aux planificateurs avant de commencer l'étape de la planification.
Nota : Les modèles de ces documents figurent à l'annexe B.
2.6.5 Logistique
La Fonction de la logistique déploie des membres du personnel et approvisionne en biens ou en moyens de transport une ou plusieurs des régions touchées par un incident. La Fonction de la logistique s'assure que les efforts d'intervention déployés par les organismes gouvernementaux et non gouvernementaux ne se recoupent pas.
Les procédures clés de la Fonction de logistique sont les suivantes :
- coordonner la mobilisation et le déploiement des ressources (p. ex., équipement, matériel, personnel) et établir des installations temporaires facilitant la prestation de ces ressources durant des situations d'urgence nationales, en collaboration avec les autres ministères fédéraux ou les autres ordres de gouvernement;
- collaborer avec les ministères principaux et auxiliaires et les aider avec le transport des ressources lorsque les demandes d'aide sont urgentes;
- aider les ministères principaux et auxiliaires lorsque les moyens de transport des ressources normalement utilisés par les ministères responsables ne suffisent pas ou sont inaccessibles;
- suivre la situation et la disponibilité des principales ressources fédérales déployées; et
- mettre en application des ententes d'entraide ou d'autres arrangements logistiques.
Le Centre des opérations du gouvernement mobilise et coordonne les ressources et les capacités des organismes suivants :
- gouvernement fédéral – administration centrale des ministères;
- gouvernement fédéral – bureaux régionaux;
- sociétés et organismes d'État;
- organisations provinciales et territoriales de gestion des urgences;
- industrie et secteur privé; et
- organisations non gouvernementales.
2.6.6 Finances et administration
Cette fonction fournit un soutien financier et administratif au Centre des opérations du gouvernement ou au Centre de coordination fédéral.
Les procédures clés de la Fonction des finances et de l'administration sont les suivantes :
- mise en place de contrôles d'accès appropriés, déploiement d'employés de sécurité et approvisionnement en équipement (p. ex., cartes de visiteurs, fiches de présence);
- approvisionnement en équipement et en fournitures de bureau ainsi qu'en matériel informatique, en systèmes administratifs et en service de photocopieurs;
- services d'acheminement du courrier et de messagerie;
- achat de produits locaux;
- entretien des cuisines et des coins-repas; et
- conservation des dossiers financiers et des comptes directement liés aux activités du Centre des opérations du gouvernement ou du Centre de coordination fédéral.
2.7 Structure de gouvernance du système fédéral de gestion des interventions d'urgence
Description de l'image
Cet organigramme présente, du haut vers le bas, sept niveaux, regroupés en trois sections. On trouve d'abord dans le haut de l'organigramme, la section de la Gouvernance, composée de quatre niveaux, la section de la Gestion, composée de deux niveaux et la section des Fonctions principales, composée d'un seul niveau.
Les quatre premiers niveaux font partie de la section de la Gouvernance. Le premier niveau est représenté par le Comité du cabinet, qui est relié au Comité des sous-ministres, relié à son tour à l'Agent de coordination fédéral et est suivi du Comité des sous-ministres adjoints.
La section de la Gestion se trouve juste en dessous du Comité des sous-ministres adjoints et est composée de deux niveaux. D'abord, on retrouve le niveau représenté par le Directeur général des opérations qui mène ensuite à l'équipe de gestion composée des « représentants des ministères principaux », du « représentant du ministère de la Justice », des « directeurs des fonctions principales » et du « directeur général des Communications » (participation du Bureau du Conseil privé).
En dessous de l'équipe de gestion se trouve la section des Fonctions principales qui sont composées d'un seul niveau. De façon horizontale, les Fonctions principales sont formées des « opérations », de la « connaissance de la situation » (participation du Bureau du Conseil privé), de « l'évaluation des risques » (participation du Bureau du Conseil privé), de la « planification », de la « logistique » ainsi que des « finances et administration ».
Le Centre des opérations du gouvernement est la quatrième section placée tant dans la section de la Gestion et des Fonctions principales.
2.8 Élément fédéral-régional
Sécurité publique Canada maintient un réseau de 11 bureaux régionaux de gestion des mesures d'urgence et de la sécurité nationale, qui sont situés à :
- Yellowknife, pour les Territoires du Nord-Ouest, le Nunavut et le Yukon;
- Vancouver, Colombie-Britannique;
- Edmonton, Alberta;
- Regina, Saskatchewan;
- Winnipeg, Manitoba;
- Toronto, Ontario;
- Montréal, Québec;
- Fredericton, Nouveau-Brunswick;
- Charlottetown, Île-du-Prince-Édouard;
- Dartmouth, Nouvelle-Écosse; et
- St. John's, Terre-Neuve-et-Labrador.
Il arrive souvent que des ministères fédéraux gèrent des urgences ou fournissent du soutien aux provinces ou aux territoires pour des événements qui se rapportent à leur mandat particulier et qui sont de leur ressort sans avoir recours à Sécurité publique Canada pour la coordination. Cependant, les représentants provinciaux et territoriaux communiquent tout renseignement utile au Centre des opérations du gouvernement et au Centre de coordination fédéral afin de conserver une bonne connaissance de la situation.
Lorsqu'une situation d'urgence nécessite une intervention intégrée du gouvernement du Canada, le directeur régional de Sécurité publique Canada (directeur régional) coordonne l'intervention au nom des institutions fédérales dans la région. On procède ainsi par la méthode du « guichet unique », ce qui permet de faciliter la coordination interministérielle et intergouvernementale sans restreindre les activités outre mesure. Cette méthode ni exclut ni décourage l'interaction entre les ministères fédéraux qui offrent du soutien et les ministères provinciaux et territoriaux qui en reçoivent. Cependant, les ministères auxiliaires et le directeur régional doivent s'assurer que chacun est informé des activités menées par les autres.
Les activités régionales liées aux communications publiques sont conformes et intégrées aux activités d'intervention d'urgence du gouvernement du Canada. Ces activités de communication sont coordonnées par le directeur général des Communications de Sécurité publique Canada, en consultation avec le Bureau du Conseil privé.
2.8.1 Organisation, Rôles et responsabilités régionales
Directeur régional de Sécurité publique Canada
Le directeur régional de Sécurité publique Canada agit comme agent de liaison ou comme contact entre les organismes provinciaux et territoriaux de gestion des mesures d'urgence. Ce poste est d'importance capitale pour favoriser la mise en relation du Système national d'intervention en cas d'urgence et le PFIU.
Le directeur régional joue un rôle clé par rapport à l'intervention fédérale en coordonnant avec l'organisme de gestion des urgences de sa province ou de son territoire les demandes d'aide pour gérer les urgences et les interventions consécutives à ces demandes.
À la demande de la province ou du territoire, le directeur régional de Sécurité publique Canada prévoit une représentation adéquate dans le Centre des opérations d'urgence de la province ou du territoire, au besoin. Il incombe au personnel du bureau régional de Sécurité publique Canada de faciliter l'échange d'information entre le Centre des opérations d'urgence de la province ou du territoire, le Comité directeur fédéral de la coordination, le Groupe fédéral de coordination et le Centre des opérations du gouvernement, ainsi que d'appuyer le directeur régional pour coordonner les demandes d'aide au gouvernement fédéral.
Comité directeur fédéral de la coordination
Le Comité directeur fédéral de la coordination est un comité composé de représentants d'institutions fédérales régionaux principaux. Le directeur régional en assure la coprésidence. Le comité formule des directives sur la planification des mesures d'urgence et les activités de préparation, et il surveille la coordination de l'intervention fédérale dans la région.
Groupe fédéral de coordination
Le Groupe fédéral de coordination est un comité permanent composé de gestionnaires des mesures d'urgence représentant les institutions fédérales dans la région. Il relève du Comité directeur fédéral de la coordination. Le directeur régional en est le coprésident. Durant une urgence, le Groupe fédéral de coordination fournit à temps le soutien et les conseils pertinents en matière de planification de la gestion des urgences au Centre de coordination fédéral. Il fournit également de l'information et en gère la circulation tout comme il gère les demandes d'aide présentées au gouvernement fédéral dans la région.
Centre de coordination fédéral
Lors d'une intervention, les activités des institutions fédérales doivent être étroitement coordonnées pour assurer une intervention efficace de la part du gouvernement du Canada. Le Centre de coordination fédéral peut s'acquitter de cette tâche et accroître la capacité d'intervention du gouvernement fédéral en cas d'urgence.
Le but du Centre de coordination fédéral comprend ce qui suit :
- permettre la coordination du gouvernement fédéral;
- fournir l'espace et la capacité pour que les fonctionnaires fédéraux d'autorité du Comité directeur fédéral de la coordination ou du Groupe fédéral de coordination et le directeur régional évaluent l'incident;
- planifier la stratégie globale d'intervention et de rétablissement; et/ou
- recevoir une orientation stratégique et de directives des décideurs de niveau supérieur ou exécutif par le truchement du Centre des opérations du gouvernement.
Le Centre de coordination fédéral devient également le point de contact unique pour les centres provinciaux et territoriaux des opérations d'urgence durant une intervention d'envergure à l'intérieur de la région.
Bureaux régionaux de Sécurité publique Canada
Les bureaux régionaux de Sécurité publique Canada, menés par les directeurs régionaux, collaborent avec les provinces et les territoires. Ils fournissent la coordination quotidienne des activités de gestion des urgences. Le directeur régional assure la coprésidence du Comité directeur fédéral de la coordination et le Groupe fédéral de coordination. Les bureaux régionaux de Sécurité publique Canada sont en liaison avec les organismes de gestion des urgences, le secteur public et les organismes non gouvernementaux. Ils relient aussi les activités opérationnelles et régionales avec le niveau stratégique et fédéral à l'intérieur du Centre des opérations du gouvernement. Durant une intervention, le bureau régional est le point de contact principal du Centre des opérations d'urgence de la province ou du territoire.
Agent de liaison fédéral
L'agent de liaison fédéral ou le directeur régional sont installés au centre des opérations d'urgence provincial ou territorial et agissent comme la liaison entre le Centre des opérations du gouvernement et le Centre de coordination fédéral. Ils gèrent la circulation des renseignements et des demandes d'aide provenant du Centre des opérations d'urgence provincial ou territorial. Ils coordonnent également les activités entre les centres d'opérations.
Groupe fédéral de coordination des communications publiques
Sous la direction de la Direction générale des communications de Sécurité publique Canada, du Cabinet des ministres et du Bureau du Conseil privé, ce groupe coordonne les communications publiques du gouvernement à l'intention de la population, des médias et des intervenants touchés. Il collabore également avec les provinces et les territoires. Ce groupe est composé d'agents fédéraux des communications publiques des institutions fédérales touchées. Les membres du groupe recueillent de l'information pour élaborer des produits de communication publique, donnent à la haute direction des conseils concernant l'environnement public, appuient les activités de communication publique sur le terrain et élaborent des produits et des activités de communication pour leur institution respective.
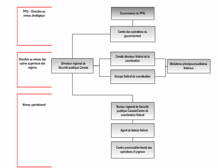
2.9 Structure de gouvernance du système régional de gestion des interventions d'urgence
Description de l'image
Cet organigramme présente, du haut vers le bas, six niveaux regroupés en trois sections. De haut en bas, les sections sont les suivantes : Le Plan fédéral d'intervention d'urgence (PIUF) — Direction au niveau stratégique est composé de deux niveaux, la Direction au niveau des cadres supérieurs des régions est composée d'un seul niveau, et le Niveau opérationnel est composé de trois niveaux.
La section du PIUF – Direction au niveau stratégique est composée des deux premiers niveaux. Le premier niveau est celui de la Gouvernance du PFIU, qui est relié au Centre des opérations du gouvernement.
Un niveau au sein de la section de la Direction au niveau des cadres supérieurs des régions se sépare et se regroupe à l'horizontale. Le Directeur régional de Sécurité publique Canada est relié au Centre des opérations du gouvernement. À la droite du le Directeur régional de Sécurité publique Canada se trouve le Comité directeur fédéral de la coordination et le Groupe fédéral de coordination. Ces deux dernières organisations sont reliées à la droite par les Ministères principaux et auxiliaires fédéraux.
Le Niveau opérationnel est relié au Directeur régional de Sécurité publique Canada, et est composé de trois niveaux, soit le Bureau régional de Sécurité publique Canada ainsi que le Centre de coordination fédéral, l'Agent de liaison fédéral et le Centre provincial, territorial des opérations d'urgence.
Section 3 - Gestion des finances
3.1 Gestion des finances
Dans le cadre du PFIU, la gestion des finances se fait en fonction des lignes directrices établies par le Conseil du Trésor sur les dépenses engagées en situation d'urgence. En vertu de ces lignes directrices, les ministres doivent rendre compte aux organismes financiers centraux et au Parlement des dépenses engagées par leur ministère, leur société d'État ou leur institution gouvernementale au cours de l'incident.
Les responsabilités ministérielles incluent entre autres les activités suivantes :
- tous les ministères doivent surveiller, documenter et compiler les coûts liés à l'intervention d'urgence et au rétablissement;
- tous les ministères doivent utiliser le système d'approvisionnement du gouvernement du Canada pour obtenir des ressources supplémentaires;
- le financement de l'aide doit être conforme aux politiques ministérielles sur la prestation de services des ministères;
- les ministères sont responsables de tout coût différentiel lié à l'augmentation de leur niveau de préparation et des coûts engagés pour déployer des ressources dans les provinces et dans les territoires;
- il incombe au ministère qui déploie les ressources de passer en revue avec le Conseil du Trésor les sources de financement supplémentaires ou nouvelles, si sa capacité normale ne lui permet pas de fournir l'aide demandée; et
- les ministères qui fonctionnent selon le principe du recouvrement des coûts pour les services rendus aux provinces ou aux territoires ou à d'autres ministères doivent déterminer les coûts et les modalités avant de fournir les services.
Les coûts liés aux mesures de soutien de chaque ministère seront financés provisoirement par la réaffectation des ressources disponibles ou des engagements connexes. Travaux publics et Services gouvernementaux Canada (TPSGC) ne financera pas provisoirement de telles dépenses. Il incombe à tous les ministères de verser les fonds nécessaires pour rembourser en temps opportun les coûts liés à leurs mesures de soutien. Les ministères devraient être prêts à produire des relevés de dépenses distincts et, au besoin, à apporter des modifications au système de contrôle immédiatement après avoir reçu de l'information selon laquelle il y a une situation d'urgence qui pourrait les toucher. Ces relevés doivent être appuyés par des registres détaillés des opérations et coordonnés entre l'administration centrale et les bureaux régionaux. Les ministères peuvent tenter de recouvrer ces coûts extraordinaires à l'aide du processus décrit dans les lignes directrices du Conseil du Trésor mentionnées précédemment.
Section 4 - Maintien du plan
4.1 Maintien général
La Direction générale des opérations est responsable de la gestion et du maintien du PFIU. Elle s'assurera que le plan et ses composantes sont mis à jour périodiquement. Le plan sera formellement révisé en se fondant sur les leçons apprises grâce aux exercices et aux événements réels, et il sera publié chaque année. Dans le cadre de ce processus, on évaluera la pertinence des plans actuels relatifs à des événements précis, élaborera de nouveaux plans sur des événements précis en cas de besoin et tiendra à jour les protocoles opérationnels en fonction de changements qui seront apportés aux rôles et aux responsabilités ministériels.
Annexe A - Fonctions de soutien en cas d'urgence
| # | Fonction De Soutien En Cas D'urgence | Ministre Assumant la Responsabilité Principale |
|---|---|---|
| 1 | Transports | Transports Canada |
| 2 | Télécommunications | Industrie Canada |
| 3 | Agriculture et agroalimentaire | Agriculture et Agroalimentaire Canada et Agence canadienne d'inspection des aliments |
| 4 | Production et distribution de l'énergie | Ressources naturelles Canada |
| 5 | Santé publique et Services essentiels à la personne | Portefeuille de la Santé, Agence de la santé publique du Canada et Santé Canada |
| 6 | Environnement | Environnement Canada |
| 7 | Services sociaux et à la personne | Ressources humaines et Développement des compétences Canada |
| 8 | Application de la loi | Gendarmerie royale du Canada |
| 9 | Coordination internationale | Affaires étrangères et Commerce international Canada |
| 10 | Services gouvernementaux | Travaux publics et Services gouvernementaux Canada |
| 11 | Gestion des opérations logistiques | Direction des opérations de Sécurité publique Canada |
| 12 | Communications | Direction générale des communications de Sécurité publique Canada |
| 13 | Services frontaliers | Agence des services frontaliers du Canada |
Objectif
La présente annexe vise à donner un aperçu de la structure des fonctions de soutien en cas d'urgence (FSU) et des responsabilités générales de chacune des treize (13) institutions principales fédérales.
Contexte
Les FSU permettent de regrouper les fonctions les plus sollicitées dans le cadre du soutien que le gouvernement fédéral apporte aux provinces et aux territoires ou lorsque le gouvernement fédéral donne suite à une demande d'aide d'autres institutions du gouvernement fédéral en cas d'urgence.
Des FSU sont déléguées aux institutions du gouvernement fédéral en fonction de leurs secteurs de responsabilité, notamment les politiques et la législation ainsi que les hypothèses de planification et le concept des opérations. En retour, ces FSU permettent de compléter et de soutenir les programmes, les dispositions ou autres mesures des gouvernements fédéraux principaux pour aider les gouvernements provinciaux et territoriaux et, par l'entremise de ces derniers, les administrations locales, ou de soutenir le Centre des opérations du gouvernement (COG) dans le cadre de la coordination de l'intervention du gouvernement du Canada en cas d'urgence.
Définition de ministère principal
Un ministère principal est une institution du gouvernement fédéral investi d'un mandat directement lié à un aspect fondamental de la situation d'urgence. Une ou plusieurs institutions du gouvernement fédéral peuvent être désignées comme principales selon la nature et la portée de l'incident. Outre les autres responsabilités détaillées dans chacune des FSU, le ministère principal est responsable de ce qui suit :
- fournir du personnel pour intervenir en cas d'urgence dans des installations fixes et locales;
- avertir les institutions auxiliaires du gouvernement fédéral, les organisations non gouvernementales et le secteur privé de la situation, et demander leur aide;
- assurer la gestion des affectations de mission et la coordination avec des organismes auxiliaires, les institutions du gouvernement provinciales et territoriales compétentes et les centres des opérations;
- collaborer avec des organisations compétentes du secteur privé pour optimiser l'utilisation de toutes les ressources disponibles;
- fournir de soutien et assurer que les autres institutions principales du gouvernement fédéral sont informées des priorités et activités opérationnelles relatives aux FSU;
- procéder à des évaluations situationnelles et périodiques de l'état de préparation;
- assurer la responsabilité financière des activités relatives aux FSU;
- planifier des opérations d'intervention d'urgence et de rétablissement à court et à long termes;
- disposer du personnel formé pour appuyer les interventions d'urgence interministérielles et aider les équipes de soutien; et
- indiquer le nouveau matériel ou les capacités requises pour prévenir ou circonscrire les menaces et les dangers nouveaux ou émergents, ou pour renforcer la capacité d'éliminer les menaces existantes.
Définition de ministère auxiliaire
Un ministère auxiliaire est une institution du gouvernement fédéral qui fournit une aide générale ou spécialisée à un ministère principal dans le cadre d'une intervention d'urgence.
Les institutions auxiliaires sont dotées de capacités ou de ressources pouvant aider le ministère principal à s'acquitter de la mission prévue dans la FSU. À la demande des ministères principaux, les ministères auxiliaires doivent assumer leurs responsabilités auxiliaires, conformément à la FSU respective, ainsi qu'exécuter les tâches suivantes, au besoin :
- mener des opérations correspondant à leurs propres pouvoirs et ressources;
- participer à la planification de l'intervention et des opérations de rétablissement à court et à long termes et élaborer des plans opérationnels d'appui, des procédures opérationnelles normalisées (PON), des listes de vérification ou d'autres outils de travail en fonction des normes des premiers intervenants en vigueur;
- prêter leur concours dans le cadre d'évaluations situationnelles;
- fournir le personnel, le matériel ou un autre soutien aux ressources disponibles, selon les instructions du ministère principal;
- formuler des commentaires sur des évaluations périodiques de l'état de préparation;
- disposer du personnel formé pour appuyer les interventions d'urgence interministérielles et aider les équipes de soutien; et
- indiquer le nouveau matériel ou les capacités requises pour prévenir ou circonscrire les menaces et les dangers nouveaux ou émergents, ou pour renforcer la capacité d'éliminer les menaces existantes.
Portée des fonctions de soutien en cas d'urgence
FSU Nº 1 – TRANSPORTS
Ministère principal : Transports Canada (TC)
La portée de cette FSU s'étend à :
- l'appui des autorités existantes, le cas échéant, pour restreindre la circulation des transporteurs, des marchandises et des personnes assujettis à la réglementation sur les transports ou tenter d'obtenir une conformité volontaire;
- le recours à des instruments autorisés par la loi, comme des exemptions, pour atténuer les exigences réglementaires et favoriser ou accroître la circulation des transporteurs, des marchandises et des personnes assujettis à la réglementation sur les transports ou tenter d'obtenir une conformité volontaire;
- la prestation d'un service technique d'intervention en cas d'urgence et la formulation d'avis réglementaires dans le contexte du transport de matières dangereuses;
- la communication de connaissances sur le secteur des transports dans le cadre de décisions prises par le gouvernement du Canada;
- l'échange d'information avec les partenaires et l'industrie;
- la facilitation de l'obtention de cotes de sécurité et de l'accès aux zones réglementées pour le personnel d'urgence;
- la formulation de recommandations concernant l'utilisation et la disponibilité des transports civils ou des biens de Transports Canada; et
- la mise à la disposition temporaire d'installations, de matériel ou de ressources en matière de transport afin d'augmenter le nombre de réseaux de transport nationaux (p. ex., subventions et contributions après événement, entre autres).
FSU Nº 2 – Télécommunications
Ministère principal : Industrie Canada (IC)
La portée de cette FSU s'étend à :
- la coordination avec l'industrie des télécommunications;
- le rétablissement et l'expansion des infrastructures et des services de télécommunications;
- la protection et le rétablissement des ressources cybernétiques et des ressources de technologie de l'information liées aux télécommunications à l'échelle nationale; et
- la coordination des mesures fédérales pour assurer les télécommunications temporaires d'urgence requises et le rétablissement de l'infrastructure de télécommunications touchée.
FSU Nº 3 – Agriculture et agroalimentaire
Ministères principaux : Agriculture et Agroalimentaire Canada (AAC)/Agence canadienne d'inspection des aliments (ACIA)
Agriculture et Agroalimentaire Canada et l'Agence canadienne d'inspection des aliments sont tous deux les ministères et organisme principaux responsables de la FSU nº 3. La portée de cette FSU englobe les urgences de l'agriculture et de l'agroalimentaire qui relèvent directement d'un mandat fédéral ou qui dépassent la capacité d'un organisme provincial ou territorial responsable à gérer la situation, ou encore lorsque des intervenants locaux, provinciaux, territoriaux, fédéraux ou internationaux demandent un appui en matière d'intervention.
FSU Nº 4 – Production et distribution de l'énergie
Ministère principal : Ressources naturelles Canada (RNCAN)
La portée de cette FSU comprend le rôle de production, de raffinage, de transport, de génération, de transmission, de conservation, de réparation, de construction, de distribution et de maintien des systèmes énergétiques et de leurs composants pour les produits pétroliers (pétrole), le gaz naturel et l'électricité. En outre, cette FSU collecte, évalue et communique des renseignements sur les dommages causés au système énergétique et les estimations des conséquences des pannes de système dans les zones touchées. De plus, la FSU nº 4 permet de donner des renseignements et des avis sur le processus de rétablissement énergétique, au besoin.
FSU Nº 5 – Santé publique et services essentiels à la personne
Ministères principaux : Portefeuille de la Santé, Agence de la Santé publique du Canada (ASPC) et Santé Canada (SC)
Le portefeuille fédéral de la Santé (Agence de la santé publique du Canada (ASPC) et Santé Canada (SC)) partage le rôle de ministère principal de la FSU nº 5. Cette FSU s'applique à l'ensemble des institutions du gouvernement du Canada qui peuvent avoir à répondre à une demande d'aide formulée par une province ou un territoire dans une situation d'urgence susceptible d'avoir des répercussions sur la santé de sa population, ou par d'autres ministères du gouvernement (en particulier ceux qui exercent un devoir de diligence envers des populations précises, notamment les ministères membres du Partenariat fédéral pour les soins de santé). Elle tient compte du fait qu'en cas d'urgence, le gouvernement fédéral collabore avec les gouvernements provinciaux et territoriaux, les autorités en matière de santé des Autochtones, les organisations non gouvernementales ainsi que les ressources en santé du secteur privé au Canada et internationales, s'il y a lieu, en fonction de la nature de l'urgence et de la demande d'aide.
Les services sanitaires d'urgence comprennent : la santé publique, les soins médicaux, la salubrité de l'environnement, l'équipement médical, les produits pharmaceutiques et le personnel des soins de santé.
Les services sociaux d'urgence comprennent : l'habillement, le logement, l'alimentation, les services d'inscription et de renseignements, les services personnels, l'administration des centres d'accueil et le personnel des services sociaux.
FSU Nº 6 – Environnement
Ministère principal : Environnement Canada (EC)
Cette FSU englobe la prestation de renseignements et de conseils en matière d'environnement en réponse aux situations d'urgence liées aux incidents polluants, aux maladies fauniques ou aux événements climatiques graves et à d'autres événements hydrométéorologiques graves. En outre, elle s'applique à tous les ordres de gouvernement et aux organisations non gouvernementales au Canada et à l'étranger en fonction d'ententes de soutien mutuel conclues avec d'autres pays (comme les États-Unis) et d'autres politiques et programmes d'aide internationale du gouvernement du Canada.
FSU Nº 7 – Services sociaux et à la personne
Ministère principal : Ressources humaines et Développement des compétences Canada (RHDCC)
La portée de la présente FSU s'étend à la prestation des services sociaux et à la personne ainsi qu'à la communication de renseignements sur les urgences liées aux prestations sociales. Elle porte également sur le soutien qu'offre RHDCC au gouvernement du Canada concernant la communication avec les Canadiens des régions touchées par une situation d'urgence.
FSU Nº 8 – Application de la loi
Organisme principal : Gendarmerie royale du Canada (GRC)
La portée de cette FSU englobe la prestation coordonnée de tous les services d'application de la loi assurés par la GRC et les services de police relevant d'une autre compétence dans le cadre d'une intervention d'urgence tous risques. De plus, cette FSU permet la coordination des mesures du gouvernement fédéral à l'appui de la prestation des services d'application de la loi dans les zones touchées. La GRC, ses régions subordonnées, ses divisions, ses districts et ses détachements sont tous tenus d'exercer cette FSU.
FSU Nº 9 – Coordination internationale
Ministère principal : Affaires étrangères et Commerce international Canada (AECIC)
Cette FSU englobe la gestion des relations étrangères, l'application du droit international et la coordination de l'assistance internationale pendant une situation d'urgence.
FSU Nº 10 – Services gouvernementaux
Ministère principal : Travaux publics et Services gouvernementaux Canada (TPGSC)
Ce document vise à décrire les interventions de Travaux publics et Services gouvernementaux Canada (TPGSC) en situation d'urgence dont l'ampleur est telle qu'elle nécessite une coordination à l'échelle fédérale, de même que dans des situations d'urgence internationales dans le but d'assurer la prestation continue et efficace des divers biens et services d'urgence du ministère, au besoin, afin d'appuyer le ou les ministères responsables de l'intervention.
FSU Nº 11 – Gestion des opération logistiques
Ministère principal : Sécurité publique Canada (SP)
Cette fonction de soutien démontre des capacités de leadership proactives pour évaluer les problèmes et établir la portée de solutions possibles pour coordonner la mobilisation et le déploiement des ressources depuis leur point d'origine jusqu'à la zone de rassemblement prévue. Les institutions du gouvernement fédéral, les provinces et les territoires, les administrations municipales, les organisations non gouvernementales et le secteur privé sont tous considérés comme des sources viables de biens d'urgence. Cette fonction consiste également à assurer le redéploiement final du matériel jugé excédentaire au regard de l'intervention prévue, ou qui n'est plus nécessaire pendant la phase de rétablissement d'une urgence.
FSU Nº 12 – Communications
Ministère principal : Sécurité publique Canada (SP)
Cette fonction de soutien vise la diffusion de renseignements attestés, clairs et uniformes sur les incidents d'intérêt national et, dans la mesure du possible, contribue à dissiper la menace qui pèse sur les Canadiens qui risquent le plus d'être touchés par l'incident. La FSU nº 12 est aussi le cadre qui régit la façon dont les institutions du gouvernement du Canada mettent en commun l'information pertinente relative aux communications et collaborent en vue de proposer des communications d'urgence intégrées et efficaces. Elle porte entre autres sur la coordination des activités de communications fédérales, provinciales et territoriales et l'élaboration d'une approche fédérale unifiée en matière de communications d'urgence en cas d'incident ayant des répercussions sur l'ensemble du pays.
FSU Nº 13 – Services frontaliers
Ministère principal : Agence des services frontaliers du Canada (ASFC)
La portée de cette FSU s'étend aux institutions du gouvernement fédéral, aux ministères et organismes provinciaux et territoriaux, aux organisations non gouvernementales, aux organismes d'application de la loi des secteurs privé et public, ainsi qu'aux services de sécurité et intervenants responsables des mesures de recherche et sauvetage au Canada et à l'échelle internationale qui peuvent être appelés à intervenir en réponse à une demande d'aide présentée par les autorités locales, provinciales, territoriales, fédérales ou internationales face à une urgence qui s'est produite dans un point frontalier au Canada ou à proximité de ce point, ou encore qui influe sur les mouvements de personnes et de marchandises à la frontière.
Processus de tenue à jour des fonctions de soutien en cas d'urgence
Le ministère principal responsable de la FSU devrait coordonner avec tous les ministères auxiliaires l'examen régulier de sa FSU respective. D'autres examens peuvent être effectués si l'expérience d'un incident important, d'un exercice ou de changements réglementaires indique le besoin de le faire. Le ministère principal transmet les modifications recommandées aux hauts dirigeants des organismes respectifs pour approbation. Après avoir effectué le processus d'examen, les ministères principaux transmettront à la Division des plans et de la logistique de Sécurité publique Canada leur FSU mise à jour, conformément aux échéanciers établis.
Légende pour le tableau Fonctions de soutien en cas d'urgence
- Nº 1 Transports
- Nº 2 Télécommunications
- Nº 3 Agriculture et agroalimentaire
- Nº 4 Production et distribution de l'énergie
- Nº 5 Santé publique et services essentiels à la personne
- Nº 6 Environnement
- Nº 7 Services sociaux et à la personne
- Nº 8 Application de la loi
- Nº 9 Coordination internationale
- Nº 10 Services gouvernementaux
- Nº 11 Gestion des opérations logistiques
- Nº 12 Communications
- Nº 13 Services frontaliers
- P = Ministère principal
- A = Ministère auxiliaire
| Institution fédérale | Nº 1 | Nº 2 | Nº 3 | Nº 4 | Nº 5 | Nº 6 | Nº 7 | Nº 8 | Nº 9 | Nº 10 | Nº 11 | Nº 12 | Nº 13 |
|---|---|---|---|---|---|---|---|---|---|---|---|---|---|
| AAC/ACIA | P | A | A | A | A | A | A | A | |||||
| EACL | A | A | A | ||||||||||
| ACSTA | A | A | |||||||||||
| ASFC | A | A | A | A | A | A | A | A | A | A | P | ||
| CIC | A | A | A | A | |||||||||
| ACDI | A | A | A | ||||||||||
| OCTLHE | A | A | |||||||||||
| OCNHE | A | A | |||||||||||
| CCSN | A | A | A | A | A | A | |||||||
| PC | A | A | |||||||||||
| ARC | A | A | A | A | |||||||||
| SCC | A | A | |||||||||||
| CSTC | A | A | |||||||||||
| SCRS | A | A | A | A | A | A | |||||||
| MAECI | A | A | A | A | A | A | A | P | A | A | A | ||
| MPO/GCC | A | A | A | A | A | A | A | A | A | ||||
| MDN/FC | A | A | A | A | A | A | A | A | A | A | A | ||
| RDDC | A | ||||||||||||
| EC | A | A | A | A | A | P | A | A | A | A | A | ||
| FIN | A | A | |||||||||||
| SC/ASPC | A | A | A | P | A | A | A | A | A | ||||
| RHDCC | A | A | A | P | A | A | A | ||||||
| IC | P | A | A | A | A | A | A | A | A | A | A | ||
| MAINC | A | A | A | A | A | A | |||||||
| JUSTICE | A | A | A | ||||||||||
| NAVCAN | A | ||||||||||||
| ONE | A | ||||||||||||
| RNCAN | A | P | A | A | A | A | A | A | |||||
| PC | A | A | |||||||||||
| BCP | A | A | A | A | |||||||||
| SP | A | A | A | A | A | A | A | A | A | A | P | P | A |
| TPSGC | A | A | A | A | A | A | P | A | A | A | |||
| GRC | A | A | A | A | P | A | A | A | A | A | |||
| SPATIALE | A | A | |||||||||||
| SCT | A | A | A | A | A | A | A | A | |||||
| TC | P | A | A | A | A | A | A | A | A | A | A | A | A |
| BST (Bureau de la sécurité des transports du Canada) | A |
Annex B - Documents à l'intention des cadres supérieurs
- Annexe B - Appendice 1 - Notification
- Annexe B - Appendice 2 - Rapport de situation
- Annexe B - Appendice 3 - Document d'information en vue d'une décision
- Annexe B - Appendice 4 - Guide de planification stratégique avancée
- Annexe B - Appendice 5 - Matrice des tâches du plan d'action en cas d'incident
Annexe B - Appendice 1 Notification
Notification - Incident
Notification – Numéro d'incident : NTXXX-09 (assigné par le COG)
Description de l'incident : escription de l'incident seulement.
Source(s) de renseignements : Indiquez toutes les sources de renseignements
Mesures en cours :
- Qui fait quoi à propos de cet incident?
- X est le ministère fédéral principal responsable de la gestion de cet incident, notamment des communications publiques (si c'est exact), à moins d'avis contraire.
- X est le ministère auxiliaire pour cet incident (s'il y a lieu).
- X est le ministère provincial ou territorial principal responsable de la gestion de cet incident, notamment des communications publiques (si c'est exact), à moins d'avis contraire. (En supposant qu'il y ait un organisme régional ou local responsable)
Analyse et évaluation initiales :
- Que signifie cet événement?
- Qu'anticipe-t-on comme développement?
- Cet incident peut-il ou a-t-il attiré l'attention des médias?
Autres produits :Des produits de géomatique ainsi que d'autres produits seront joints à des messages subséquents. Les utilisateurs du Système opérationnel universel canadien du COG peuvent accéder à ces produits immédiatement.
Avis émis par :
Centre des opérations du gouvernement
Annexe B -Appendice 2 Rapport de situation
Rapport de situation
Numéro d'incident : STXXX-09 ajouter A,B,C… (numéro assigné par le COG)
Incident : Brève description de l'incident
Date : Renseignements mis à jour le jour mois 2009, à xx h xx (HAE/HNE)
Description de l'incident en cours :
- Qui
- Quoi
- Quand
- Où
- Pourquoi
Source(s) des renseignements : Source de renseignements initiale ou toute nouvelle source de renseignements
Mesures en cours : Qu'est-ce qui fait dans l'intervention pour cet incident?
- X est le ministère fédéral principal responsable de la gestion de cet incident, notamment des communications publiques (si c'est exact), à moins d'avis contraire.
- X est le ministère auxiliaire pour cet incident (s'il y a lieu).
- X est le ministère provincial ou territorial principal responsable de la gestion de cet incident, notamment des communications publiques (si c'est exact), à moins d'avis contraire. (En supposant qu'il y ait un organisme régional ou local responsable)
Mesures à venir : Si rien n'est à signaler, indiquer la mention « rien à signaler »; cependant, indiquer toute mesure qui sera prise dans l'avenir pour traiter cet incident.
Analyse et évaluation : La section « et alors » du STRAP. Toutes les questions importantes devraient être notées à cet endroit.
Avis supplémentaires : Aucun rapport de situation supplémentaire ne sera émis, à moins que des faits importants se produisent. Indiquer si l'avis est le même que celui diffusé antérieurement ou indiquer l'ajout de toute autre entité informée.
De plus, indiquer à cet endroit si l'information a été communiquée à la haute direction. Dans l'affirmative, préciser qui (directeur du COG, DG des Opérations, SMAP, SM, etc.).
Autres produits : Des produits de géomatique ainsi que d'autres produits seront joints à des messages subséquents. Les utilisateurs du Système opérationnel universel canadien du COG peuvent accéder à ces produits immédiatement.
Émis par :
Centre des opérations du gouvernement
Annexe B - Appendice 3 Document d'information en vue d'une décision
Document d'information en vue d'une décision
Supprimer cette boîte – à titre d'information seulement
Le présent rapport vise à obtenir une orientation stratégique nationale des cadres supérieurs fédéraux dans le cadre d'un incident.
Ce document sera imprimé et ajouté au premier onglet de la trousse d'information.
Titre
(Titre : nom de l'incident qui a lieu; par exemple, tempête de verglas, attentat à la bombe à Londres, ouragan Katrina – supprimer)
Incident
Décrire l'incident sous forme d'un court paragraphe ou d'une liste de puces. Cette section doit donner des renseignements concis et pertinents à l'incident. Donner des points de repère géographique ainsi que la date et l'heure à laquelle l'incident est survenu. Vérifier que l'heure est la bonne selon l'heure normale ou l'heure avancée de l'Est, et non l'heure dans la région touchée, et indiquer (HNE/HAE) après l'heure. Les renseignements donnés dans cette section doivent correspondre à ceux contenus dans les avis des rapports de situation antérieurs le cas échéant. (Il est possible d'utiliser les renseignements contenus à la section « Description de l'incident » du Rapport de situation pour cette section).
Contexte
Cette section doit présenter des explications au sujet de l'incident en cours.
Situation actuelle
Présenter une vue d'ensemble de la situation (connaissance de la situation à ce moment), les conséquences connues et possibles, les renseignements pertinents liés à la menace, la détermination des vulnérabilités, un résumé de la situation actuelle, y compris les dommages subis (répercussions sur les personnes et sur la région), ainsi que les circonstances aggravantes (telles que conditions météorologiques, répercussions sur les infrastructures essentielles, disponibilité des ressources essentielles).
Mesures en cours
Décrire les mesures prises à ce moment :
- Mesures prises par les administrations fédérale, provinciales, territoriales et municipales ainsi que le secteur privé
- Notifications, avis et alertes diffusés
- Principales mesures ou décisions coordonnées par les ministères fédéraux
- Participation des groupes de planification et des groupes responsables des politiques et mesures prises par ceux-ci (élaboration d'un plan d'action, questions stratégiques abordées, etc.)
Évaluation et analyse
Présenter une brève évaluation ou analyse de l'incident pour les aspects suivants :
- coûts
- incidence sur les relations fédérales-provinciales et fédérales-territoriales
- détérioration possible de la situation
- confiance du public (reportages des médias)
Démarches possibles
Cette section contient une description des différentes mesures qui peuvent être prises en réaction à la situation en cours. Il faut préciser le nombre d'options.
- Option A : (description)
- Option B : (description)
- Option C : (description)
Préparé par
Sécurité publique Canada
Direction générale des opérations
Connaissance de la situation et évaluation des risques
Annexe B - Appendice 4 Guide de planification
Événement/urgence : (indiquer le titre ou le numéro de l'événement) Date : (indiquer la date)
Directeur général des opérations - Directives à l'intention des planificateurs
La planification d'urgence porte sur un événement qui est prévu à un moment précis (par exemple, les Jeux olympiques) ou à un point futur quelconque (par exemple, tremblement de terre catastrophique sur la côte Ouest). À un moment donné, une décision est prise en vue de demander à la Direction générale des opérations de procéder à la planification. Le directeur général des Opérations doit être en mesure de fournir des conseils sur la planification afin de bien cibler les ressources limitées. L'information nécessaire proviendra de la Division des alertes et de l'analyse d'incidents (DAAI), qui aura recueilli et analysé tous les renseignements transmis au Centre des opérations du gouvernement par les ministères et organismes fédéraux, les gouvernements provinciaux et territoriaux concernés, les organisations non gouvernementales et le secteur privé.
Des plans d'action sont établis lorsqu'un imprévu survient. La DAAI (et le Centre canadien de réponse aux incidents cybernétiques s'il y a lieu) intervient rapidement afin de dresser une vue d'ensemble des opérations de façon à fournir les renseignements dont le directeur général a besoin pour demander aux planificateurs de se mettre à la tâche.
Dans les deux cas, l'information dont les planificateurs ont besoin est la même. Le guide de planification doit comprendre les éléments suivants :
- le scénario des événements anticipés par le DG (qui est établi par la DAAI); il faut parfois obtenir l'approbation des échelons supérieurs selon la gravité de la situation et les ressources jugées nécessaires;
- l'intention générale du gouvernement fédéral compte tenu des circonstances;
- les limites et hypothèses prévues à ce moment;
- la date à laquelle le plan doit être au plus tard délivré.
Le guide de planification peut être mis à jour au besoin.
Exemple de scénario : Le Canada assume la responsabilité d'organiser les Jeux du Commonwealth de 2XXX. Le Comité d'évaluation intégrée des menaces estime qu'il existe une menace terroriste crédible, bien que restreinte et non précisée. Selon l'analyse des répercussions et l'évaluation des risques menées par la DAAI, les risques, dont l'intensité varie de faible à modérée, sont en ordre de gravité les suivants :
- cyberattaques contre des sites Web portant sur les Jeux;
- sabotage conventionnel du réseau électronique nécessaire aux Jeux;
- utilisation de dispositifs explosifs de circonstances, plus particulièrement dans des endroits où il y aura foule;
- utilisation de dispositifs chimiques dans des endroits fermés.
Annexe B - Appendice 5 Matrice des tâches du plan d'action en cas d'incident
Classification de sécurité : [Précisez ici lorsque la matrice est distincte] Matrice des tâches du plan d'action
ID de l'incident (ou autre nom) : (produit par le COG)
Nº du plan d'action : XX créé le (JJ/MM/AAAA)
Incident : (nom/titre)
Period opérationnelle : De (HH:MM) à (HH:MM) (JJ/MM/AAAA)
| Nº de la tâche | Description de la tâche | Ministères principaux | Ministères de soutien | État | Commentaires |
|---|---|---|---|---|---|
| 1 | Dresser la liste des mesures que le gouvernement du Canada doit prendre pour atteindre l'objectif ou régler le problème susmentionné. Ombrer la tâche lorsqu'elle est terminée. | Nommer les ministères principaux qui interviendront relativement à chaque tâche. | Nommer les ministères auxiliaires qui interviendront relativement à chaque tâche. | Cataloguer chaque tâche selon qu'elle est terminée, en cours ou incomplète. | Fournir des détails sur la situation de la tâche ou d'autres renseignments utiles. Si la tâche est incomplète, en fournir la raison. Si la tâche est en cours, mettre à jour l'information sur les mesures en cours pour réaliser la tâche. |
| 2 | |||||
| 3 | |||||
| 4 | |||||
| 5 | |||||
| 6 | |||||
| 7 | |||||
| 8 | |||||
| 9 | |||||
| 10 |
Note: Un nouveau tableau sera créé pour chaque objectif ou problème. Assurez-vous de toujours inclure l'ID de l'incident (ou un autre identificateur de l'incident qui sera repérable dans le logiciel E-Team) dans la Matrice du plan d'action afin de pouvoir la relier à d'autres tableaux portant sur le même incident.
La Fonction de la planification détermine les objectifs et élabore un plan d'action pour chaque période opérationnelle. Elle se sert d'une matrice des tâches liées au plan d'action pour assurer le suivi des tâches accomplies et des objectifs atteints. La matrice énumère les mesures que le gouvernement du Canada doit prendre pour intervenir en situation d'urgence afin d'atteindre les objectifs établis par l'équipe de la direction.
Annexe C - Documents de référence pertinents
Voici une liste des documents de référence pertinents au PFIU :
Politiques
- Politique canadienne de sécurité nationale
- Politique de communication du gouvernement du Canada
- Politique fédérale sur la gestion des urgences
- Politique sur la sécurité du gouvernement
Plans ministériels
- Système national d'intervention en cas d'urgence dans le secteur agroalimentaire
- Plan d'intervention en cas d'urgence de l'Agence de la santé publique du Canada et de Santé Canada
- Plan national de gestion des urgences d'Affaires indiennes et du Nord Canada
Plans propres à un événement précis
- Plan d'urgence bilatéral Canada–États-Unis en cas de pollution dans la zone frontalière intérieure
- Plan d'urgence bilatéral Canada–États-Unis en cas de pollution des eaux
- Plan d'intervention conjoint Canada-États-Unis en cas d'urgence radiologique
- Plan de soutien d'urgence contre les maladies animales exotiques de l'Agence canadienne d'inspection des aliments
- Plan canadien de lutte contre la pandémie d'influenza dans le secteur de la santé
- Concept d'opérations pour la prestation d'une aide fédérale aux provinces et aux territoires en cas d'incidents CBRN
- Accords de gestion des conséquences de la lutte contre le terrorisme
- Plan fédéral en cas d'urgence nucléaire
- Plan d'action en matière d'inondations de la Colombie-Britannique
- Plan d'urgence de l'Atlantique en cas d'ouragan
- Plan d'urgence en cas de retombées de débris spatiaux
- Stratégie nationale en matière de sûreté maritime
- Plan national de lutte contre le terrorisme
- Plan national de soutien en cas de tremblement de terre pour la Colombie-Britannique
- Plan d'urgence de l'Ontario concernant l'électricité
- Plan stratégique d'intervention d'urgence pour la recherche et le sauvetage en milieu urbain
- Plan stratégique d'urgence contre les incendies en milieu périurbain
Divers
Guide pour la planification de la gestion des mesures d'urgence
Annexe D - Glossaire
Agent de coordination fédéral
Le sous-ministre de la Sécurité publique (ou la personne déléguée) agit à titre d'agent de coordination fédéral (ACF) au nom du ministre de la Sécurité publique. L'ACF est responsable de la coordination de l'ensemble de l'intervention fédérale en situation d'urgence.
Centre des opérationsd'urgence
Installation désignée par un organisme ou une administration pour les activités de coordination de l'intervention globale et le soutien en situation d'urgence.
Connaissance de la situation
Processus continu de collecte, d'analyse et de diffusion du renseignement, de l'information et des connaissances. Ce processus permet aux organismes et aux personnes de prévoir les besoins et d'intervenir avec efficacité.
Coordonner
Agencer divers éléments (parties, mouvements, etc.) de manière appropriée en vue de les faire fonctionner ensemble ou dans un ordre précis. (Source : Oxford Dictionary)
Experts en la matière
Les experts en la matière fournissent leur expertise dans un domaine technologique précis ou un aspect particulier de l'intervention.
Fonction de soutien en cas d'urgence
Mesures d'intervention prises pour répondre aux besoins qui devraient survenir avant ou pendant une urgence.
Gestion en fonction des objectifs
L'un des principes du Système de commandement en cas d'incident selon lequel le personnel accepte les objectifs et comprend l'orientation générale.
Guide de planification
Outil utilisé par le directeur général des Opérations pour orienter les planificateurs en situation d'urgence.
Hypothèse
Supposition au sujet d'une situation en cours ou éventuelle qu'on assume être vraie malgré le manque de preuve à l'appui.
Intérêt national
Concerne la défense et le maintien de la stabilité sociopolitique et économique du Canada. (Source : Politique sur la sécurité du gouvernement)
Intervention intégrée du gouvernement du Canada
Les ministères touchés ont le même objectif et contribuent à l'intervention du gouvernement fédéral grâce à la détermination conjointe des objectifs globaux, à la contribution aux plans conjoints et à l'optimisation de l'utilisation de toutes les ressources disponibles.
Menace
Situation dans laquelle il y a présence d'un danger et d'une exposition à celui-ci. Les menaces peuvent être d'origine naturelle ou anthropique, et être accidentelles ou intentionnelles. (Source : Un cadre de sécurité civil pour le Canada)
Ministère
Terme utilisé tout au long du PFIU pour désigner les ministères et les organismes fédéraux.
Ministère auxiliaire
Ministère fédéral qui fournit une aide générale ou spécialisée à un ministère principal dans le cadre d'une intervention d'urgence.
Ministère coordonnateur
Sécurité publique Canada est le ministère fédéral chargé de la coordination, compte tenu de la responsabilité du ministre de la Sécurité publique en vertu de la Loi sur la gestion des urgences. Ainsi, Sécurité publique Canada est responsable de la participation des ministères fédéraux concernés à l'intervention intégrée du gouvernement du Canada en cas d'urgence.
Ministère principal
Ministère fédéral investi d'un mandat en vertu de la loi lié à un aspect fondamental de la situation d'urgence. Selon la nature de l'urgence, il peut y avoir plusieurs ministères principaux.
Organisation non gouvernementale
Entité sans but lucratif qui s'articule autour des intérêts de ses membres (des personnes ou des institutions). Sans être d'origine gouvernementale, ce type d'organisation peut être appelé à travailler en collaboration avec un gouvernement. Il s'agit d'une organisation à vocation publique qui ne sert aucun intérêt privé. Les organismes de charité d'affiliation religieuse et la Croix-Rouge canadienne sont des exemples d'organisations non gouvernementales.
Orientation stratégique nationale
Orientation stratégique donnée par les cadres supérieurs ou les ministères concernés en cas d'incident.
Période opérationnelle
Période déterminée par l'agent de coordination fédéral, selon les directives de l'équipe de gestion du SFGIU en vue de la réalisation d'un ensemble d'objectifs. Les périodes opérationnelles peuvent varier en longueur et dépendent en grande partie de la nature de l'urgence. Elles durent habituellement de 8 à 12 heures. (Source : Justice Institute of British Columbia, document sur le Système de commandement en cas d'incident)
Plan de gestion des urgences
Programme, disposition ou autre mesure à mettre en œuvre, soit par la population civile pour faire face à une urgence, soit par les Forces canadiennes pour faire face à une urgence civile conformément à la Loi sur la défense nationale. (Source : Loi sur la gestion des urgences)
Représentant d'un ministère principal
Les représentants des ministères principaux font partie de l'équipe de gestion et donnent des renseignements sur les besoins en matière de soutien de leur ministère pour intervenir en situation d'urgence.
Secteur privé
Organisations qui ne font pas partie d'une structure gouvernementale, y compris les organisations à but lucratif et sans but lucratif, les groupes à structures officielles et non officielles, les entreprises commerciales, les entités de l'industrie, les organismes privés d'intervention d'urgence et les organismes privés du secteur bénévole.
Système de commandement en cas d'incident
Concept normalisé de gestion des urgences sur place précisément mis au point pour permettre d'adopter une structure organisationnelle intégrée adaptée à la complexité d'un ou de plusieurs incidents et aux demandes en découlant, sans être gênés par des limites de compétence. (Source : Justice Institute of British Columbia, document sur le Système de commandement en cas d'incident)
Urgence
Incident présent ou imminent requérant la coordination rapide des actions, des personnes et des biens, pour protéger la santé, la sécurité et le bien-être des personnes ou limiter les dommages aux biens ou à l'environnement. (Source : Cadre de sécurité civile pour le Canada)
- Date de modification :
