The Community Solution to Gang Violence: A Collaborative Community Process and Evaluation Framework
Table of contents
- Introduction
- Gangs: A Complex Community Issue
- Community Solution to Gang Violence: A Comprehensive Community Initiative
- Gang Issue, Leadership and Initial Vision Emerges
- Exploring the Issue
- Collective Vision Emerges
- Vision Statement
- Theme Areas
- Engaging Community and Building Community Will
- Create Conditions for Success
- Creation of a Shared Space
- Social Infrastructure to Support the Work
- Organizational Structure
- Network of Trusting Relationships to Build Interdependence
- Inclusiveness
- Clearly Defined Roles and Responsibilities
- Influence and Transparency
- Clear Communication
- Vision Sharpens (Thinking and Acting Strategically)
- Obtaining Funding to Support the Work
- Action, Learning and Change
- Renewal or Wind Down
- Evaluation Framework for CSGV.
- Research Approach and Methods
- Appendix 1
- Case Scenarios Situations of Risk
- Using the Tool
- Scenario 1: Jason
- Scenario 2: Ken
- Scenario 3: Daniel
- Scenario 4: Donna
- Scenario 5: Sonny
- Appendix 2
- Suggestions for Using the Tool
- Bibliography and References For CSGV Risk and Protective Factor Framework
- Bibliography
- Footnotes
Introduction
In 2003, the Greater Edmonton area experienced an increase in gang activity, gang related crime and gang related violence. The community demanded that something be done about the problem, and particularly that the Edmonton Police Service (EPS) address the problem. Although the EPS had organized a Gang Unit to take a more strategic response to the issue, they realized that enforcement alone would not have a significant long-term impact on reducing gang activity. At the same time, Native Counselling Services of Alberta felt that a community response to the issue was needed to prevent youth involvement in gangs, and approached the EPS with the suggestion that they work together to create a 'community-based approach to gang activity and violence.' Representatives from these two organizations held a series of conversations and meetings in which they shared their perspectives and concerns, and discussed the benefits and possibilities for engaging others in developing a community approach to gangs. As a result of this meaningful dialogue, the Community Solution to Gang Violence (CSGV) was created. Four years later, CSGV has grown to include more than 40 organizations working together on a strategic, community-wide approach to address the issue of gangs and gang violence. CSGV strives to:
- Enhance a sense of community responsibility and commitment to address gang violence;
- Promote positive youth development and develop conditions to prevent young people from becoming involved in gangs, and;
- Create a community-wide plan and network of support to find solutions to gang violence.
This paper provides a model for viewing the work of comprehensive community initiatives, details the process and practice involved in mobilizing and engaging the community to address the issue of gangs, and outlines the evaluation framework used to measure the effectiveness and impact of a community-based and driven approach to prevent youth involvement in gangs.
Gangs: A Complex Community Issue
While the phenomenon of gangs is not new to Canada, the increasing concern about gangs and how to respond to gangs, particularly when youth are involved, is relatively new. In-depth, Canadian research on the topic of gangs is still in its infancy. In our review of over fifty articles on the topic of street or prison gangs, approximately 20 per cent of the studies were found to be based on Canadian data. As a consequence, community understanding of gangs is largely limited to media accounts of gang activities, and the popularitization of "gangsta" imagery in movies, television and music. These portrayals are based mainly on what's happening in large cities in the United States, and have little bearing on the situation in Canada. As a result, Canadian communities are both fascinated by and terrified of gang activities, and are at a loss as to how to respond to the behaviour.
Schools are struggling to find a way to respond to young people who may be involved with gangs or imitate gang behaviour. These are the students who are engaging in violent and intimidating behaviour, including carrying weapons to school. Families struggle to protect their children from associating with gangs and to give them the guidance and support they need to avoid gang involvement. Communities struggle to find ways to create a sense of safety in their neighbourhoods. Police struggle to find a way to deal with young people involved in criminal activities associated with gangs. Organizations serving young people and families struggle to meet the complex needs of young people and families. Governments struggle to develop policy frameworks to guide the development of strategies and services to prevent youth involvement in gangs. Young people themselves struggle to find a way to obtain the support they need from families, schools and communities to grow and develop the competencies and skills they need to avoid gang involvement.
Compounding this lack of understanding of the problem is the question of who is responsible for articulating solutions and taking action to address the problem. Who frames the issue and how is the issue framed? Is the gang phenomenon an issue of suppression with a focus on organized crime lead by the police and justice system? Is it an issue of intervention with a focus on gang-involved youth lead by corrections and government agencies? Is it an issue of prevention with a focus on at-risk young people lead by community members and community groups?
These questions underscore the complexity of the problem and the resulting solutions. The issues are socially and technically complicated and involve multiple stakeholders. Moreover, the dynamics surrounding gangs are constantly shifting. It is not an issue that lends itself to quick fixes, nor is it an issue that can be adequately addressed by a single organization. Gangs and gang activity have complex social, political, educational, justice and economic layers. Resolving issues with respect to gang activity must involve changes in attitudes, societal norms, relationships, organizational cultures, policies, civic action and laws. As such, the processes and practices involved in developing a comprehensive community approach to the issue of gangs are broad in scope and move beyond the patchwork provision of programs and services. The community approach seeks systemic change that creates linkages between systems, and redefines ways of working together to develop a collaborative, integrated approach to gangs. It is a way to create joined-up solutions to joined-up problems.
As logical as this approach may seem, our systems, organizations, and services are not designed to work together. We work within specialized systems that are informed by different paradigms and are expected to be self-contained. The space on the margins and the space between systems is often neglected or ignored. Work is typically defined in terms of specialties in which we distinguish ourselves by our differences rather than our commonalities. Plans and services are largely developed in isolation from others, and in some instances, from a place of secrecy. Scarce resources often pit agencies against one another in the competition for funds, rather than fostering possible collaboration. Personal power and responsibility for action tends to be hierarchical and focused on the transactions necessary to deliver specific services and achieve outcomes in keeping with specific mandates. Problems and solutions are seen to be self-contained.
The intent here is not to make judgments about the supremacy of one view over the other, but to highlight the dynamics surrounding comprehensive community initiatives like CSGV. There is a place for, and indeed, even a need for organizations to work as independent units where efforts can be focused on specific and clearly defined issues and problems. Not every community issue or problem requires a comprehensive, collaborative approach. However, it is warranted when the issue is extremely complex, as was stated by a leading expert in public leadership, who has written that when "the problems are interconnected, crossing jurisdictional, organizational and functional boundaries and are intertwined with other problems, a comprehensive community initiative is required".Note 1
Community Solution to Gang Violence: A Comprehensive Community Initiative
This is the contextual setting of CSGV, and marks the starting point in the journey to develop a comprehensive and collaborative approach to the issue of gangs. The approach draws from the emerging theory and practice on comprehensive community initiatives that centers on the idea that "multiple and interrelated problems…require multiple and interrelated solutions".Note 2 Comprehensive community initiatives, like Community Solution to Gang Violence are marked by the following key featuresNote 3:
- Comprehensive and broad in scope;
- Holistic, breaking down silos and linking systems;
- Multi-sectoral and inclusive, recognizing value of diverse backgrounds, networks and areas of expertise;
- Developmental and long-term, moving with the pace set by the community;
- Focus on the assets and resources embedded in communities; and
- Concerned with both process and outcome, building the capacity of the community to make significant improvements around an issue and in the way issues are addressed.
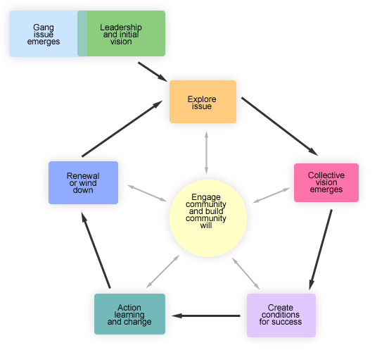
In addition to these key features, the Tamarack Institute for Community EngagementNote 4 has identified a number of phases that initiatives such as CSGV typically move through when engaging the community in addressing a complex issue. These phases are reflected in the following schematic diagram that has been adapted to reflect the experiences of CSGV in developing a community-based response to gangs. The remaining section of this paper will highlight the processes and practices of CSGV as it moved through these various phases.
Community Solution to Gang Violence Collaborative Model
Image Description
The diagram above shows the phases that Community Solution to Gang Violence Collaborative (CSGV) Model moved through when engaging the community in addressing the complex issue of gangs. These phases show the starting point of the emerging issue of gangs being identified, a leadership role being taken and an initial vision being formulated. The schematic has at its centre engaging the community then details how the community group as a whole goes through the phases of exploring the issue, creating a collective vision, creating conditions for success, moving to Action, Learning and Change, then finally moves to renewal or wind down.
Gang Issue, Leadership and Initial Vision Emerges
As was mentioned in the introduction, CSGV began in 2003 as a response to an increase in gang activity, gang related crime and gang related violence. Given that gangs and gang activity did not suddenly spring up in 2003, it is important to ask: Why then? How did the issue become a public issue that led to a community response? How did gangs become part of the community's agenda?Note 5
When reflecting back to this time, there were two critical factors that propelled the gang issue onto the community's agenda. The first was the intense and violent nature of the gang activity (Two men injured in car shooting. Edmonton Journal December 8, 2003. Man stabbed outside nightclub. Edmonton Journal, November 16, 2003. Two charged in teen's death: But still no arrests in two earlier cases where young men were shot to death. Edmonton Journal October 15, 2003), which created a sense of shock and outrage that such activities were occurring in the City of Edmonton. The second factor was the action taken by the CEO of Native Counselling Services of Alberta (NCSA) to approach the Chief of Police of the EPS, and initiate discussions about the need for the community to be engaged in addressing the issue. To start the process, the leaders brought together their Senior Management to discuss the issue and a potential partnership. Both the crisis or sense of urgency and the response from NCSA created the impetus to push the issue onto the community's agenda. While a crisis can bring an issue to the attention of the community, it requires community champions, or "catalytic leaders." Who:
- "Focus attention on the issue to the public and policy agenda;
- Engage people in the effort by concerning the diverse set of people, agencies and interests needed to address the issue;
- Stimulate strategies and options for action; and
- Sustain action and momentum by managing the interconnections through appropriate institution and rapid information sharing and feedback.Note 6"
The leaders that emerged to take on these tasks, Allen Benson, CEO of NCSA, and Mike Bradshaw, Deputy Chief of the EPS (appointed by the Chief of Police), brought together two diverse systems with different cultural histories, structures and world views. The EPS is highly structured with chains of command where orders are given, followed through and reported upon. Action and results are the focus of activity. NCSA, on the other hand, is a community-based organization providing a range of services for and by Aboriginal people in Alberta and is known for its cutting edge innovative programming. Community engagement and development are the focus of much of its activity. What united these differing perspectives was an agreement about the urgency of the issue, a personal commitment to address the issue, and a profound belief that gang violence could best be addressed by a broad-based community response. The Deputy Chief of the EPS was tired of seeing young people involved in gangs being carried away in body bags. The CEO of NCSA could not stand by and watch the destructive impact gangs had on children and families and the community as a whole. They were compelled to move beyond their individual mandates and push the issue onto the "community agenda."
One of the first steps, was to host a Leadership Forum that brought key stakeholders together (school boards, municipal, provincial and federal government leaders, police, community, family and youth serving organizations) to commit to a process of developing a broad-based community solution to gang violence. Specifically, the key stakeholders were asked to commit themselves and their staff to attend a Community Forum that would bring people together from a wide variety of sectors - government, businesses, corrections, judicial, education, voluntary and non-profit organizations - to begin the work of developing a comprehensive community approach to the issue.
The framing of the issue was critical in shaping the CSGV initiative in that it was a call to action that required collective responsibility for the problem and collaborative action for the solution. It was clear from the beginning that there was no quick fix to the issue of gang violence. The issue was bigger than any single organization and the interconnected problems of gang violence required a new way of addressing the problem and identifying solutions.
Exploring the Issue
The Community Solution to Gang Violence Forum was held in April of 2003 and drew over 350 people from a broad cross-section of the community: youth services, education, family services, mental health, housing, employment, victim support, crime prevention initiatives, community development agencies, multicultural groups, aboriginal organizations, small business, church groups, police, investigative services, justice, community corrections and correctional centers. It was clear that the issue of gang violence had a far reaching impact on the community and that the issue was interconnected.
As the primary purpose of the forum was to begin the work of developing a broad-based community solution to gang violence, it focused on two specific outcomes:
- Increasing collective understanding of the interconnected nature of the gang "problem" in the Greater Edmonton area; and
- Developing a vision and strategies for a community-wide approach and plan to address the issue.
Collective Vision Emerges
To achieve these outcomes an interactive process was developed that enabled participants to share their knowledge and experience of the issue, identify the underlying causes behind the issue and to identify strategies and actions for addressing these issues. From these discussions, the following Vision Statement and theme areas emerged to guide the development of "Community Solution to Gang Violence."
Vision Statement
The Greater Edmonton area is a safe and healthy community in which our youth and other citizens, agencies, institutions and government are sufficiently informed and empowered to value and take collective and individual responsibility for maintaining a community free of gang violence.
Theme Areas
- Community Awareness
- Values and Education
- Early Intervention
- Youth Programming
- Addictions/Treatment
- Resources/Funding
- Government/Policy
- Leadership
Before the forum closed, a Steering Committee composed of leaders from NCSA, the EPS, and Edmonton Community Services made a commitment to carrying the ideas from the forum forward. This included marshalling the resources necessary to develop an inclusive community plan to address issues of gang violence in the Greater Edmonton area. In addition, volunteers from each of the working tables at the forum held two follow-up meetings to create action plans in key areas identified above by participants at the forum. A sign up list of interested working group members was also created for future follow-up. As a result, a core group of committed individuals instilled hope and optimism that the issue would not die, and that the efforts of forum participants would be used to develop solutions to the issue. The data gathered from the forum was used to develop a comprehensive list of stakeholders with interest and knowledge in the issue and to develop a proposal to obtain funding for staff and resources.
While the Steering Committee committed to carrying the ideas from the forum forward, sustaining the momentum from the forum was a considerable challenge. The willingness and commitment of the community to act on the issue was evident from the forum. However, there was no staff or infrastructure to take on the between meeting tasks, research, framing and follow-up necessary for the work to progress. Instead, the Steering Committee composed of the Deputy Chief of the EPS, the CEO of NCSA, and a Branch Manager from Community Services with the City of Edmonton, needed to incorporate these tasks into their existing work and mandates. They needed to be constantly mindful of the need to create space and time to keep the issue on the community's agenda, and not let it slowly fade away with the hope that someone else or the government would emerge to take responsibility for the issue. They needed to push the boundaries of their individual organizational mandates and work collaboratively to forge a common identity and sense of purpose. They needed to obtain resources to hire staff to help build the social and administrative infrastructure to sustain the movement forward. On a practical level, it meant determining who was going to act as the host agency or trustee for the initiative.
These actions were difficult and time consuming. Trust is at the core of collaborative practice and trust is developed by consciously paying attention to the importance of relationship building. Patiently learning about each other, defining relationships, figuring out how to share power, who will act as the lead of the initiative and learning how each partner adds value to the whole, are critical indicators of success. All too often collaborative efforts fail because in the rush to act on urgent issues, relationship building is seen to be a frustrating waste of time. However, without solid relationships built on trust, making decisions about who applies for funding; how decisions are made; how power is to be shared; and how the initiative is to move forward can undermine and sabotage collaborative action.
Eighteen months after the first Community Forum, the Interim Steering Committee had worked through these issues, obtained start-up funding, and hired a Project Manager in the fall of 2004. Although the Steering Committee gave periodic updates to forum participants on the progress made, eighteen months is a considerable time lag time between the initial energy generated at the forum and some sign of concrete progress and action. The first tasks of the Steering Committee and Project Manager were to re-engage the community and particularly the participants who attended the forum, reignite a sense of urgency around the issue, and instil a sense of hope that the effort and thought put forward was still valued and essential for addressing the issue of gang violence.
Fortunately, the leaders of the initiative had the foresight to develop a list of stakeholders who attended the Leadership and Community Forums. Contact was made to let people know the initiative was alive and well. Despite the passage of time, a significant number of people were still interested in pursuing the issue and they agreed to come to another Community Forum and establish Working Groups that would carry the initiative forward. Approximately 185 people attended the second forum, and of these, 100 people (including community members who self-identified as interested in future working groups) indicated their interest in joining one of the Working Groups to develop and implement action plans. The second forum generated the following principles to focus the overall direction of the CSGV initiative:
- Focus on preventing youth involvement in gangs by addressing root causes of youth and gang violence;
- Build on community strengths, assets and capacity to address the complexities of young and gang violence;
- Act as a convening group that brings people and sectors together to think through the complex issues of gangs, deal strategically with youth involvement in gangs and develop an integrated, comprehensive approach that is community driven and directed; and
- Foster sustained commitment, coordination and collaboration based on a shared vision and mutual respect.
Engaging Community and Building Community Will
Engaging the community and developing community will are essential to the growth of any comprehensive community initiative. A community initiative by its very definition is driven, defined and shaped by the community. Without purposeful and sustained attention to the engagement of the community and the development of community will, an initiative is not likely to move forward and is not likely to reach the desired outcomes. Put simply, without community engagement and community will there is no comprehensive community initiative. As Connor emphasizes: "Community engagement is an ongoing process of moving out to larger and larger circles of people. A community problem-solving effort may begin with a few individuals or a few organizations, but it needs to continually seek out additional participants and involve multiple sectors to be seen and valued as a community-wide effort.Note 7" From the onset, Community Solution to Gang Violence was driven by this same reasoning. It is the reason community engagement and development of community will are the centre point of the initiative and the primary marker of success. Each phase of the development of a comprehensive community initiative must in some way further engage the community and continually build community will. It is an on-going part of the process.
Create Conditions for Success
Further to community engagement, CSGV has identified a number of conditions for the development and implementation of comprehensive community initiatives. The conditions have been identified through reflective practice, review of the literature on other comprehensive approaches to gangs, and the emerging theory on collaborative practice. Comprehensive community initiatives that tackle complex issues like gang violence venture into new territory and new forms of organization and practice that essentially are discovered along the journey. Comprehensive community initiatives are based on a model of change that is more organic and evolving than linear and mechanical. It is highly contextual and relies heavily on purposeful dialogue, strategic thinking, and reflective practice.Note 8 Its goal is to enable people to think through complex issues and discover new ways of working together. It involves the creation of new knowledge that arises out of the interaction and shared experiences of those working to develop a common language, shared understanding and mutual agreement on the actions needed to create change.
Creation of a Shared Space
TorjmanNote 9 describes three "types of place" that need to be considered in advancing the "community's agenda." Physical space is the place we live. It is our homes, our neighbourhood, where our children go to school, where we work and play. It is the woods, the river and physical environment that make up our world. Understanding the conditions and dynamics surrounding people's connection, engagement and interaction of people living in the physical space of community is critical for understanding and responding to the community's agenda. Emotional space is a sense of belonging. It is the place that families and neighbours call home. Within community work it is the place where people make a personal and emotional commitment to work toward the common good. Intellectual space is the common language, shared understanding and concepts that enable people to work together more effectively. It includes both what people do and how they organize themselves to face complex challenges.
CSGV created a shared public space to address the complex issue of gangs that did not previously exist. Specifically we created a physical space where people could "meet and join-up" with others who were concerned about and wanted to take action to address the issue of gangs. We created an emotional space where fears about gangs and their impact on individuals, families and the community could be expressed and where hope for change could be strengthened and nurtured. We created an intellectual space where we could learn with and from each other to better understand the conditions that give rise to gangs and find solutions to prevent youth involvement in gangs. In summary, we created a shared space where the private troubles of individuals and families, and of individual service providers and organizations, could be turned into public issues that engaged the whole community. This is the way in which changes were made to create "Community Solutions to Gang Violence."
Social Infrastructure to Support the Work
In his studies on how communities can address complex problems, Connor employed the term "community support organizations" to refer to the type of infrastructure that is needed to cross multi-boundaries. He defined a community support organization as "an impartial, skilled, local intermediary dedicated to fostering the success of local collaborations and systemic reforms in order to improve the way the community solves problems."Note 10 Given that there was general community agreement that no single organization could address the complex issues of gang violence, CSGV faced the challenge of organizing itself as a community support organization.
As a result of the community awareness efforts by the leaders of CSGV and the identification of stakeholders at the Leadership and Community Forums, CSGV established a core group of committed members to initiate action and solve the complexities of organizing a community support organization to sustain the work. Through a series of meetings that analyzed the data generated from the Leadership and Community Forums, CSGV established the following framework to guide its work as a community support organization.
General Goal - To create and sustain a collaborative process to engage and support citizens, agencies, institutions and government to take collective and individual responsibility for working toward a community free of gang violence
Guiding Principles - We take responsibility, individually and collectively, to create the conditions for a community free of gang violence.
We will:
- Consciously learn more about gangs and gang violence.
- Share information with each other.
- Listen to members of our own committee and working group and communicate with members of other working groups - for the purpose of sharing information.
- Encourage existing organizations to pay attention to community needs and provide services within the scope of their mandates.
- We will work collaboratively with others to create a community-wide approach to address the issue of gangs and gang violence.
We will:
- Support each others' endeavours.
- Demonstrate flexibility; be open minded to the ideas of others and to change.
- Avoid silos and build connections.
- Find out what is happening now (the community work with youth that is good & positive), and we will support and celebrate this.
- Respect the different parameters of different organizations.
- We will build connections and create structures and processes that are culturally competent and inclusive.
We will:
- Include a regular opportunity for "reflection in action" on a quarterly basis, so that we can actively track what we are learning about process and make changes accordingly.
- Be constantly vigilant to ensure that structure does not get stuck.
- Establish connections and working relationships with immigrant and refugee communities.
- Create and use an inclusion lens.
- We will promote active citizenship to create a community free of gangs and gang violence.
We will:
- "Give a darn" and pay attention to our own neighbourhoods and do something personally or find help.
- Support and help people to understand what they can do for themselves.
- Increase community awareness.
- Work to influence / build infrastructure to support active citizenship.
- Identify how citizens can get something back by participating in this process.
- We will build on community strengths and assets.
We will:
- Identify what other people are doing, and refer, use the services, broadcast their existence.
- Acknowledge groups in the community.
- Use an asset based approach to creating change.
- We will foster sustained commitment, coordination and collaboration based on a shared vision and mutual respect.
We will:
- Develop commitment within a community wide approach, over time.
Organizational Structure
Steering Committee: A Steering Committee guides and oversees the development of the collaborative process. In addition, the Steering Committee accesses resources and provides an organizational framework to support the efforts of the Working Groups. Initially, the Steering Committee was composed of three organizations who initiated the Leadership and Community Forums (EPS, NCSA, and Community Services, City of Edmonton.) However, since community engagement is a continual process of seeking an ever widening circle of stakeholders, this committee expanded to include: RCMP, Muslim Association of Canada, Multicultural Health Brokers Cooperative, Edmonton Community Adult Learning Association, YMCA, Inner City Children's Service Project, Edmonton Public Schools, Edmonton Catholic Schools and Ministry of Solicitor General and Public Safety).
Working Groups: Working Groups were composed of a broad range of agencies including youth and family service organizations, corrections, police, crime prevention, education, housing, immigrant and settlement groups. Action plans were developed and implemented action plans to address issues of gang violence within one of the four key areas. The Community Awareness Group provides information to the community about the conditions that give rise to gang violence and the action needed to prevent it. The Early Intervention Group provides families with tools and a network of support to create a caring, supportive environment for their children. The Youth Group provides young people with the support to avoid harmful behaviours and engage in the community in positive, healthy ways. Finally, the Government and Policy Group encourages all levels of government and service providers to create policies and programs that address gang violence and positive youth development. The Working Groups are aided by a facilitator who supports the group process work and a Chair who provides leadership around the content and direction of the theme area. Working Group Chairs sit on the CSGV Steering Committee to ensure connection between the individual groups and the overall initiative.
Secretariat: The Secretariat (which includes EPS, NCSA and Community Services, City of Edmonton) acts as the voice of the initiative, takes primary responsibility for identifying and obtaining funds for the initiative, and hires and evaluates the Project Manager.
Project Manager: The Project Manager designs and facilitates the collaborative process to address gang violence and to ensure linkage and communication between the Working Groups; the Working Groups and the Steering Committee; and the initiative and the larger community.
Host Organization: (NCSA) supervises the day-to-day work of the Project Manager, provides all administration services and seeks out new and on-going financial support.
Evaluation Team: The evaluation team creates the processes and structures to measure the impact of the Community Solution to Gang Violence strategies and initiatives
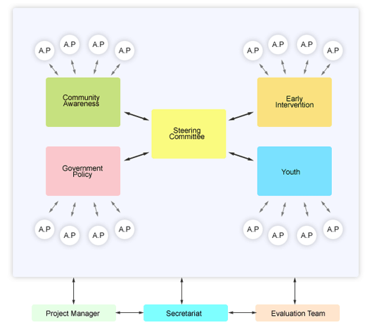
Community Solution to Gang Violence Organizational Structure
Image Description
The diagram above details the organizational structure of the CSGV model with the Steering Committee at its centre which originally included members from only three organizations. Surrounding and supporting the Steering Committee the diagram shows four working groups (Community Awareness, Early Intervention, Youth, and Government Policy) comprised of a broad range of agencies and service organizations. The figure also shows that the Project Manager, Secretariat and Evaluation Team are involved in the spectrum of activities as they take place.
A.P denotes independent agencies who have staff members participating on the Working Groups and Steering Committee. Currently there are about 30 organizations actively involved with another 30 who are more passive participants (i.e. on mailing lists, receive information and attend meetings occasionally)
Network of Trusting Relationships to Build Interdependence
While an organizational structure is necessary to focus efforts on the challenges and common aspirations around the complex issue of gang violence, the real strength of initiatives like CSGV lie in the supportive relationships and strong bonds of trust among members. To build trust, members of the collective must first believe that the vision is worthwhile, and that collaborative action is most likely to achieve the desired outcomes. That is, members must begin to build trust by trusting. Once individuals have taken this leap of faith, mutual integrity and respect must be present among members to foster deeper trust in each other's ideas and actions. Essentially, with initiatives like CSGV, a focus on the 'common good' must be maintained. This involves being open and sensitive to the needs, values and interest of members involved in the initiative, taking commitments seriously, and following through on promises and agreements.Note 11 The individuals who make up Community Solution to Gang Violence were very committed to creating pro-active relationship and trust-building from the very beginning of the initiative, even though this process, at times, can be at cross purposes with the building of a comprehensive strategy in a timely manner. As was mentioned previously, CSGV was initiated by leaders from EPS and NCSA who came from different cultural histories, structures and world views. What enabled them to deal with these differences was an agreement about the urgency of the issue, a personal commitment to address the issue and a profound belief that the problem of gang violence could best be addressed by a broad-based community response.
At the same time, however, both parties recognized that there were also differences in perceptions, interests and assumptions that needed to be sorted through. The narrative about how they met over coffee to air and work through these differences was shared with members of the collective. It was used to emphasize the importance of understanding the self-interests of individuals, and the differences in perspectives that members bring to the collective. Since members do not give up their independence within the collaborative and no single individual has the power to "make things happen", members must agree to be open to influence and to be influenced by each other. The type of change generated through collaborative work is not only directed toward the larger community and systemic change, but involves personal change in perceptions, understanding and ways of working together. This type of change is particularly dependent on the development of relationships and trust.
The task of addressing the complex and interconnected problems of gangs through collaborative action involves a great deal of hard work that is both intellectually and emotionally challenging. It involves venturing into un-chartered territory with no clearly defined models to follow, and often discovering pathways during the journey. As Luke states, "with high levels of trust there is less discomfort at revealing personal interests, confronting disagreements and acknowledging errors. There is greater ease for the group to learn, to adjust and to self-correct as they negotiate action strategies. Finally, next to having sufficient funding, the development of strong bonds of trust is the key to sustaining an implementation network."Note 12
While trust and relationship building is highly dependent on the personal commitment and integrity of individuals, CSGV has made a conscious effort to create the conditions that lead to the development of a trusting network of relationships.
Inclusiveness
From the beginning CSGV invited a broad array of stakeholders to be part of "the community solution to gang violence." As long as individuals were interested in addressing issues of gang violence through a collaborative framework, they were welcome to join the initiative. Special attention was also paid to ensuring a diversity of perspectives and efforts, when recruiting key stakeholders to the table. Both the Steering Committee and Working Groups operated according to the norm that membership in the initiative is open and fluid. New members are invited to join to ensure the membership reflects the diversity of perspectives around gang violence and to broaden ownership of the issue.
Clearly Defined Roles and Responsibilities
Trust and faith in the process hinges on the belief that the process is legitimate and will lead to results. When addressing issues like gang violence where the problems are interconnected, the solutions are unclear, and multiple stakeholders are at the table, it can be easy to get bogged down in the complexities of the work. Although the vision helps members focus on the outcomes, the way of achieving these outcomes is not always so clear, particularly in the beginning. Therefore, it is critical that members know what each member and each component of the initiative needs to do to reach the desired outcomes. The organizational structure and the terms of reference for the Steering Committee, Secretariat and Working Groups is distributed to all members who join the initiative. This role clarity helps people understand how they and each function of the initiative fit into a coherent whole.
Influence and Transparency
One of the key factors in supporting and building upon the personal commitment of participants is to let them know that their ideas matter. To this end, the ideas and strategies generated by members at the Community Forums were recorded and CSGV demonstrated how these ideas were used to shape the direction of the initiative. Once Working Groups were formed, members were given the authority to establish norms to guide the behaviours, decision-making, and roles of individual group members. In addition, Working Groups were given the authority to develop strategies and action plans around their particular theme area. To ensure these actions were connected to the overall work of CSGV, the Chairs from each of the Working Groups sat on the Steering Committee to ensure their concerns, issues and actions are considered.
Clear Communication
Clear communication is often a challenge among many groups, and is a particular challenge in collaborative strategies like CSGV that bring together a broad array of stakeholders with differing perspectives. In addition, the stakeholders are performing different functions and developing and implementing strategies from different angles. Although this is the strength and essential purpose of collaborative action, it can also be the area of greatest weakness. To deal with these realities, CSGV established the following communication systems and networks to foster clear communication.
Communication Among and Between Steering Committee Members: Steering Committee members meet once a month to address the issues that arise from the collaborative effort, connect the issues that arise from the Working Groups, respond to issues arising within the community and keep the initiative focused on the overall vision and goal of the initiative. Agendas and meeting notes from these meetings are developed and distributed by the Project Manager. The Project Manager also provides monthly and quarterly activity reports on activities and issues arising from the work of the overall initiative.
Communication Between Steering Committee and Working Groups: Working Group Chairs provide the Steering Committee with monthly updates on the activities of the Working Group, bring Working Group issues to the table, and, along with the Project Manager, serve as a link between the Working Group and the Steering Committee.
Communication Among and Between Working Group Members: Working Groups meet once a month to move forward with the development and implementation of specific action plans and to identify issues that need to be addressed by the Steering Committee. They also share information and provide updates on activities within their own organizations. Agendas and meeting notes from these meetings are developed and distributed by the Working Group Chair or Facilitator.
Communication between CSGV and the Community: The work of CSGV is further communicated to the broader community through such vehicles as the CSGV Stakeholder Bulletin, and a web site www.csgv.ca that keeps people informed of the activities of CSGV. In addition, CSGV members spread the CSGV messages through their organizations, communities and collateral contacts. The Project Manager also maintains contact with the Edmonton Community Drug Strategy, Safedmonton, Edmonton Regional Crime Prevention Network, Prostitution Awareness Action Foundation of Edmonton, and numerous other community initiatives to ensure the actions of CSGV are linked to the ongoing issues and work of the broader community.
Vision Sharpens (Thinking and Acting Strategically)
While a collective must pay attention to the process-oriented conditions for success described above, in the end it is substantive progress and impact on community issues that brings people to invest in collaborative action. The way to this progress and impact is through concerted and strategic analysis of the problem. As was mentioned previously, the issue of gangs, and specifically the prevention of youth involvement in gangs, is not well understood. The majority of the literature and the models for preventing youth involvement in gangs are drawn from the United States, and are not based on the Canadian experience or more specifically on the situation in the Greater Edmonton area. As a result, one of the most significant focus areas of CSGV was collecting information on the local gang situation and crafting a strategic response. In the words of Luke, it required "thinking and acting strategically." According to LukeNote 13, strategic thinking requires four distinct sets of analytical skills, which follow.
Framing and Reframing the Issue of Gang Violence: The initial framing of the issue that focused on the interconnected nature of the problem and the need for a comprehensive interconnected response was useful for engaging and mobilizing the community around the issue. Similarly the initial vision statement that arose from the first Community Forum reinforced the need for collective action that was needed to address the issue.
The Greater Edmonton area is a safe and healthy community in which our youth and other citizens, agencies, institutions and government are sufficiently informed and empowered to value and take collective and individual responsibility for maintaining a community free of gang violence.
However, as useful as this initial framing was in mobilizing the community for action, it presented some difficulties in planning and sustaining action. First, the vision statement was too broad and all encompassing and did not focus on the end result of the collaborative action. Furthermore, it was determined that it was difficult to explain particularly to those who did not speak English or for whom English was a second language. As a result the vision statement was refined and sharpened as follows:
Edmonton and the surrounding area are free from gangs.
Second, there was little clarity about the issue itself or what specific actions and strategies were needed to "maintain a community free of gang violence." Although Working Groups were armed with ideas and strategies for addressing the multiple problems connected to gang violence, they did not have a solid framework for strategically thinking about how these strategies fit together. This lack of analysis resulted in some frustration and spinning of wheels as the Working Groups tried to develop integrated action plans around the four theme areas of the initiative: (Community Awareness, Early Intervention, Youth and Government and Policy). The conceptual connecting link between these areas was weak and the initiative faced the very real possibility of going off in different directions and not substantially changing the approach to the issue.
By "spiraling back"Note 14, we engaged in further exploration of the issue with a specific focus on learning more about the issue of gangs in the local context and understanding the conditions that give rise to gangs. This reflection-in-action is critical to the success of collaborative efforts where, as stated earlier, the pathways to success must be discovered during the journey. This exploration involved three key steps that lead to a more strategic framing of the gang violence issue.
1. Gained a deeper understanding about the local gang situation and determining how this was similar to or differed from information gained from other areas of Canada and other countries like the United States.
a. CSGV hosted seminars for the members where members from the Edmonton Police Service and ex-gang members described the circumstances and conditions surrounding the gangs and criminal network operating in the Greater Edmonton Area.
b. Working Groups shared and discussed their experiences and knowledge of the situations, dynamics and conditions surrounding the children, young people and families they were working with.
c. The Evaluation Team researched and published a paper that focused on the unique circumstances of Aboriginal gangs in Western Canada.
2. Developed case scenarios based upon our collective knowledge that described the realties and situations surrounding young people vulnerable to gang association and involvement.
a. Case scenarios were developed to show the complexities surrounding the lives of young people who may become vulnerable to gang involvement by weaving the knowledge and experience of service providers together to paint a human picture of the "gang situation." These case scenarios reflected the lives of young people from a variety of backgrounds: Caucasian, immigrant, refugee, Aboriginal, male and female. See Appendix 1
3. Developed a Risk and Protective Factor Framework To Highlight the Interconnectedness of the Problems and Solutions. See Appendix 2
Much of the literature on youth gangs identifies a number of risks associated with gang involvement in five key domains: individual, peer, family, school and community.Note 15 Risk factors are conditions in the individual or environment that predict an increased likelihood of developing difficulties such as gang involvement. However, experience and research around resiliency also shows that many children and young people who face situations of risk are able to overcome adversity and resist negative behaviour and high-risk situations. The reason for this is the presence of protective factors in young people's lives. Protective factors are conditions in the individual or environment that buffer or moderate the effects of risk factors. A related concept of positive youth development, most notably developed by the Search Institute, further explains the importance of developmental assets. These emphasize the importance of the quality of the social environment surrounding children including family, friends, school, and neighbourhoods. They're important for not only helping children mediate the impacts of risk, but are vital to helping children make positive transitions into adulthood.
Drawing from this evidence, and applying it to the local gang situation and the practice, knowledge and experience of local service providers, CSGV identified risk and protective factors for young people: family, school, community services and organizations, social and economic policy. These risk and protective factors provided a framework to help members of CSGV think about the factors that may lead to youth involvement in gangs and the conditions needed to help young people avoid gang involvement.
Identifying End Outcomes or Results: The CSGV Risk and Protective Factor Framework identifies the full range of risk and protective factors to be considered in developing a long-term comprehensive approach to gang violence. It is in fact a template for creating the conditions that will reduce the likelihood that youth will become involved in gangs. It is a template that is best utilized by drawing on the strengths of the community and building on the notion that everybody - young people, families, neighbours, schools, service organizations, police, recreational service providers, cultural organizations, businesses, funding organizations and government - is part of the community solution to gang violence.
Assessing Stakeholders Interests: The primary assumption of the CSGV initiative is that as the family, schools, service organizations, and community increase their capacity to address the multiple needs of at-risk youth and the interconnected issues that give rise to gang involvement, youth involvement in gangs will decline. As a convening organization, CSGV works to identify and engage a diverse group of stakeholders who have an interest in preventing youth involvement in gangs and whose actions are considered to be part of the "community solution to gang violence." CSGV has developed a Gang Prevention and Intervention Program Matrix that records information about the programs and services in the Greater Edmonton area that address the risk and protective factors in the CSGV Risk Protective Factor Framework. This matrix is available online at www.csgv.ca and serves as a major strategic planning tool. It enables the initiative, and the broader community, to identify common interests, areas for collaboration, and gaps in service. It should be noted that not all of the organizations identified in the matrix are actively involved in the CSGV initiative, but nonetheless have an interest in, or are contributing to its end result. The matrix is a way to continually assess who has a stake in the overall work of the CSGV initiative and who may at some point become involved in the collaborative action of CSGV.
Identifying Connections and Strategic Leverage Points: The interconnected problems associated with gangs require multiple strategies that target multiple leverage points. It is this reasoning coupled with the ideas put forward by the community that lead CSGV to adopt four key points for intervention:
- Community Awareness: Provide information to the community about the conditions that give rise to gang violence and the action needed to prevent it.
- Early Intervention: Provide families with tools and a network of support to create a caring, supportive environment for their children.
- Youth: Provide young people with the support to avoid harmful behaviours and engage in the community in positive, healthy ways.
- Government and Policy: Encourage all levels of government and service providers to create policies and programs that address gang violence and positive youth development.
The following model reflects how CSGV has established linkages between the interconnected problems, the multiple strategies for action, and the resulting outcomes of the initiative.
Facilitate dialogue among community, service providers, funders and policy makers about the underlying causes of youth gang involvement and the need to support community-based collaborative action to prevent youth involvement in gangs.
Image Description
The logic model above outlines the CSGV Activities across the top row which outlines the approach that would be taken by CSGV such as engaging young people, providing information to the community and providing tools and networking opportunities to schools. Early Outcomes listed across the second row include items like: young people see the benefits of engaging with CSGV, community has an increased understanding of why young people get drawn into gangs, and the development of a policy framework to help prevent youth involvement in gangs. Linking Assumptions across the third row contains items such as: young people need to be given opportunities, gangs are generally seen to be problems for police and justice system, and youth involvement in gangs is a relatively recent phenomenon. Some of the Long Term Outcomes in the fourth row are: young people are engaged, community members and groups take action, and development of gang prevention services. Impact on Youth Gangs in the fifth row shows: increased community connection, schools, youth, family and community-based service organizations that are able to share information and resources, and integrated policies are developed. The final row shows the Community Impact which is listed as: Edmonton and the surrounding area is free from gangs.
Obtaining Funding to Support the Work
The vast majority of the work of CSGV is undertaken by volunteers and much of the support for the initiative is provided through the in-kind services of member agencies. This participation comes at a cost to member agencies and to staff. Since few non-profit organizations have time for collaborative work built into their budgets, the extra time for participation in collaborative work is absorbed by agencies. However, since participation by member agencies is critical to the work of CSGV, their assistance is recognized by assigning a monetary value to in-kind contributions in the budget. For 2007-08, conservative estimates put in-kind contributions at over 45% of the budget. Last year, as CSGV was unable to obtain all the funding it needed to operate Native Counselling Services of Alberta, the host agency for CSGV, had to supplement the budget to ensure the work of CSGV continued. At the formative stages of CSGV, there simply was no financial support and the initiative depended entirely on in-kind contributions. As admirable as this may seem, comprehensive collaborative initiatives cannot function on in-kind contributions alone.
As Joseph Connor states: "Like the manager of a construction site who attends to the whole building while carpenters, plumbers and electricians come and go, the support staff keep the collaborative process moving along, even as the participants change."Note 16 Operational funds are needed to focus, direct and sustain the momentum and have a significant impact on preventing youth involvement in gangs. Members of the initiative are independent volunteers who have mandates, roles, and duties to fulfill within their own organizations. In order to participate in the CSGV initiative, the most they can do is to create the space and time to carry out tasks that arise from the collective work and carry messages and strategies for action back into their own organizations. They do not have the time, resources or mandate to manage the multiple interconnections and strategies required of a comprehensive community initiative like CSGV.
Staff support is absolutely essential to sustain the interdependent actions needed to move toward the vision and outcomes of the initiative. As Luke has identified a "multilateral broker" is needed to manage the collaborative work in three unique ways. "First, they connect common interests and mediate diverse interests among key implementers, highlight closely aligned interests, help network members connect and weave together shared interests, and manage the natural conflicts that emerge. Second, [they] encourage the development of trust. They do this, for example, by developing appropriate norms that enhance predictability and trust across a network and reduce the level of ambiguity and uncertainty in implementation. Third, they maintain focus on desired outcomes. They highlight small successes, maintain a commitment to learning and adaptation, and spiral back to earlier phases, while always keeping the ultimate outcome in mind."Note 17
As critical as the issue of gangs is in the Greater Edmonton area, as much as the community has emphasized the importance of preventing youth involvement in gangs and as much as the community has accepted responsibility for working collaboratively to address the issue, CSGV has consistently struggled to obtain the necessary funding to support the work. The reasons for this seeming reluctance to fund the initiative are rooted in the complexity of the gang issue and the nature of comprehensive community initiatives. The lack of understanding about the problem, the uncertainty about who is responsible for addressing the problem and the interconnected nature of the problem essentially leaves the issue in a funding vacuum.
Obtaining funding for CSGV has been a constant struggle; taking up countless hours that could have been better spent moving the project forward. Funding organizations often are not structured to support comprehensive community initiatives addressing complex issues. Instead, funders more readily support agencies with an orientation towards a direct cause and effect relationship between problems and solutions; that rely on direct services focusing on short-term outcomes; and that are not able to respond to interconnected problems requiring multiple strategies CSGV has refused offers of support to fund direct services and has had to rework and negotiate proposals for funding that walk a fine line between "doing what the funder wants" and staying true to the vision and mandate of the community. The result has been a patchwork of funding from such diverse groups as Canadian Heritage, United Way, Alberta Children's Services, Edmonton Police Foundation, Alberta Ministry of Gaming, Public Safety and Emergency Preparedness, Family and Community Support Services, Solicitor General Proceeds of Crime. While this diversity of funding reflects the broad reach and interest of the issue, the complexity of preparing, reporting on and managing the administrative requirements of so many different funding bodies can be overwhelming. Unfortunately, it requires financial and administrative management systems that often stretch the capacity of many small non-profit organizations.
The ultimate condition of success for initiatives like CSGV is in part dependent on the ability of funding organizations to re-organize their funding criteria, categories and funding envelopes to support complex community work on complex community issues. Just as community groups and non-profit agencies have to work through the complexities of adapting their practices to engage in collaborative action, funding agencies have to come to grips with the complexities of funding such action. As Jay Connor states in Community Visions, Community Solutions: Grantmaking for Comprehensive Impact [communities] "need foundations that are prepared to work on the whole problem. The time has now come to pull back from the details and concentrate resources and effort more on the whole."Note 18
While these conditions for success have been presented in a linear style, the process of creating conditions for success within a collaborative effort are not linear and sequential. These conditions are interdependent with each one affecting and building upon the other. As new knowledge is discovered, new issues uncovered, trust and relationships developed, connections and linkages made, and new ways of working together are established - the conditions for success are strengthened. In this sense, the conditions for success would be more aptly visualized as a series of widening spirals that grow and evolve as the initiative itself grows and evolves.
Action, Learning and Change
The general strategy of the CSGV initiative is to use the Risk and Protective Factor Framework to raise awareness of the conditions that draw young people into gangs and the protective factors that are needed to create opportunities to promote the positive development of young people. The real challenge in this approach is to shift thinking from looking for quick fixes to one that addresses the deeper causes of youth involvement in gangs and the needs of children, youth and families. The goal is to rebuild the developmental infrastructure around children and young people, and shift the way we think about and respond to issues affecting the lives of children and young people. These shifts require dramatic and widespread changes that will take a sustained vision, long-term commitment, and collaborative effort by the community. As such, CSGV is not so much a project as a movement that acts on the notion that it takes a community to raise a child.
The process of moving from engaging the community in action, organizing for action, to implementing action, and sustaining momentum within community initiatives is difficult and complex. Since members involved in the initiative do not give up their independence, and the initiative is not driven or mandated by an external authority, CSGV must rely on nurturing the common interests of members and their desire to build the connections and relationships among a myriad of agencies to produce the desired outcomes. To this end, CSGV focuses its efforts around the following goals and objectives:
Goal: Create and sustain a collaborative process for working toward a community free of gang violence
Objectives:
- Provide a clearinghouse for information on resources, strategies, services, best practices and funding to prevent, intervene in and suppress gang violence.
- Provide information and guidance to funding agencies, community departments and community groups that will help develop policies and programs to support the reduction of gang violence.
- Liaise and communicate with other communities across Canada engaged in similar work to share experiences and best practices.
Goal: Engage and support citizens, agencies, organizations and government to help create conditions for a community free of gang violence
Objectives:
- Provide support for agencies and community members to come together to discuss and develop plans to address issues of gang violence and to increase their capacity to deal with the issues of gang violence.
- Raise the profile of the impact of gang violence on individuals, families and communities and the ways various sectors of the community are dealing with the issue.
- Engage in high level support and raise awareness of the need for government, funding bodies and community leaders to support community initiatives in prevention and intervention of gang violence.
Goal: Take individual and collective responsibility to create conditions for a community free of gang violence
Objectives:
- Develop and implement action plans and strategies directed toward the prevention, intervention and suppression of gang violence
As these goals and objectives reveal, comprehensive community initiatives must not only involve detailing action plans, but must also involve continuous efforts toward community awareness and engagement of stakeholders. The stakeholders include those that are actively involved in the initiative, as well as those that have knowledge and influence in advancing the overall goals of the initiative.
CSGV was envisioned as a long-term change effort that was seen to occur over a five year period. We are now at the half-way mark and have a long way to go before we can realize the vision of a community free of gangs. However, we have made progress toward achieving the goals and outcomes of the initiative.
Create and sustain a collaborative process for working toward a community free of gang violence:
- CSGV has grown from two people who initiated the idea of a comprehensive community approach to gangs to a membership of over 30 organizations who are involved in the initiative. Furthermore, the majority of Steering Committee members and many of the Working Group members have been involved in the initiative from the beginning.
- CSGV has developed a website www.csgv.ca that provides a clearinghouse for information on resources, strategies, services, best practices and funding to prevent, intervene in and suppress gang violence. In addition the Gang Prevention and Intervention Program Matrix provides a data-base of services that records information about the programs and services in the Greater Edmonton Area that addresses the risk and protective factors in the CSGV Risk Protective Factor Framework.
Engage and support citizens, agencies, organizations and government to help create conditions for a community free of gang violence:
- Gave presentations on the general gang situation and gang "problem" in the Edmonton area, an overview of the CSGV initiative and some ideas on how people could take action to help prevent young people from being drawn into gangs outside Alberta (170) and within the Greater Edmonton Area (440). These presentations are directed toward individuals and stakeholders not directly involved in the initiative but have an interest in the issue and who could potentially become involved or act as allies in advancing the goals of the CSGV initiative.
- Held a Leadership Forum for key stakeholders and decision-makers to keep them informed of the work of the initiative and to renew their commitment to support the long-term goals and objectives of the initiative.
Take individual and collective responsibility to create conditions for a community free of gang violence:
- Rooted within this goal are the more targeted outcomes of the CSGV Working Groups.
Community Awareness Working Group
The Community Awareness Group has framed their activities around building protective factors around children and young people in the community domain.
- Conduct research on best practices for building protective factors in the community domain and share with community-based organizations identified in Gang Prevention and Intervention Program Matrix.
- Give presentations and workshops to community groups on action they can take to build up protective factors in the community domain.
- Provide networking opportunities with agencies working in the community domain to build protective factors in the community domain such as: bringing people together, promoting interaction between adults and young people, bringing people together from different cultural communities.
Initial Progress: The Community Awareness Group provided information to the community about the conditions that give rise to gang violence and the action needed to prevent it. To date this has been in the form of postcards, brochures and pamphlets that provide an overview of the CSGV initiative, the situation surrounding gangs in the Edmonton area and suggestions for action by parents, families, youth, neighbours, teachers, health and social service organizations, arts, recreation and cultural groups and the public sector.
Early Intervention Working Group
The Early Intervention Group has framed their activities around building protective factors around children and young people in the family domain:
- Conduct research on best practices for asset development and share with family service organizations identified in Gang Prevention and Intervention Program Matrix.
- Develop and deliver messages aimed at family serving organizations about the conditions that give rise to gang violence and the importance of building protective factors within the family domain.
- Provide networking opportunities to build collaborative practices to build protective factors in the family domain such as: ( positive family communication, family problem-solving skills, raising children within two cultures, helping families who experience language and cultural barriers to become involved with their children outside the home).
- Identify needs and gaps in service in family domain.
- Identify common interests and points for collaboration between community groups, organizations and agencies to fill identified gaps in service.
- Facilitate the development of an protocol which would articulate the relationships, level of partnership, information sharing, and resources required to fill identified gaps in service.
- Assist organizations to deliver services to fill identified gaps in services by acting as a convener to link services to Gang Prevention and Intervention Program Matrix to help ensure new services develop are integrated into a comprehensive approach to prevent youth involvement in gangs.
- Develop systems and supports to sustain an asset-based network of support around families and to support collaborative practice around gang prevention and intervention.
Initial Progress: The Early Intervention Group delivered presentations to family service organizations on ways they can support parents and families to build protective factors in the family domain to prevent youth involvement in gangs. These presentations are being delivered through established contacts and networks of the Early Intervention Group members to build inter-organizational relationships and broaden the network of support families need to prevent their children from being drawn into gangs and other high-risk behaviour.
Youth Working Group
The Youth Group has framed their activities around building protective factors within the individual domain (competencies and skills of young people).
- Engage youth to share their stories and thoughts about the realities surrounding young people and the types of support young people need to resist risky behaviour and engage in positive healthy activities.
- Organize youth focus group sessions with young people attached to member organizations (YMCA, Boys and Girls Club, Inner City Youth Housing Project, Bosco Homes, John Howard Society, Elizabeth Fry Society, Edmonton Young Offenders Centre, Alberta Alcohol and Drug Commission, Multicultural Health Brokers, Edmonton Multicultural Society) to gain their input on issues such as gangs, youth violence, racism, immigration and settlement issues, services for youth and youth).
- Work with young people involved in focus group discussions to host an annual Youth Forum on issues important to and affecting young people in the community.
- Use the stories and input from youth to guide the development of programs and services to help youth avoid the gang lifestyle.
- Provide networking opportunities to youth serving organizations to build protective factors in the individual domain such as: ( increasing positive relationships with adults, increasing roles for young people in the community and organizations, promoting cultural competence skills, engaging youth in equality and social justice issues, helping young people access services and resources).
- Identify needs and gaps in service in individual domain.
- Identify common interests and points for collaboration between community groups, organizations and agencies to fill identified gaps in service.
- Facilitate the development of a protocol which would articulate the relationships, level of partnership, information sharing, and resources required to fill identified gaps in service.
- Assist organizations to deliver services to fill identified gaps in services by acting as a convener to link services to Gang Prevention and Intervention Program Matrix to help ensure new services develop are integrated into a comprehensive approach to prevent youth involvement in gangs.
- Develop systems and supports to sustain an asset-based network of support around youth and to support collaborative practice around gang prevention and intervention
Initial Progress: The Youth Group developed a structure and guidelines to gather stories from youth on their experiences with gangs, their efforts to avoid the gang lifestyle and strategies they employed to leave the gang lifestyle. These stories were posted on the website (www.csgv.ca) and are used to highlight the complexities and issues young people face in avoiding the gang lifestyle.
They also developed a process and guidelines to engage young people in conversations about the work of CSGV, youth involvement in gangs and the changes we need to create to prevent youth involvement in gangs. These dialogue sessions are carried out in partnership with individuals and groups who have existing and ongoing relationships with young people and will be used by CSGV to help shape and direct the activities of CSGV.
Government and Policy Working Group
The Government and Policy Group have framed their activities around building protective factors within the services/school/public policy domain:
- Gather information on best practices and policies related to the prevention of gangs, youth violence and youth development.
- Identify programs and services that are building assets/protective factors around young people in school domain and build working relationships with these organizations to create a network of support around children, young people and families.
- Provide networking opportunities to schools to build protective factors in the school domain such as: (developing alternatives to suspension, involving parents in school, responding to social needs of children and their families).
- Engage in dialogues with other working groups, community groups, schools, non-profits and governments about our research and findings.
- Identify common interests and points for collaboration between community groups, organizations and agencies to fill identified gaps in school domain.
- Facilitate the development of a protocol which would articulate the relationships, level of partnership, information sharing, and resources required to fill identified gaps in service.
- Assist organizations to deliver services to fill identified gaps in services by acting as a convener to link services to Gang Prevention and Intervention Program Matrix to help ensure new services develop are integrated into a comprehensive approach to prevent youth involvement in gangs.
- Host an annual Leadership Forum and Community Forum to share the outcomes of the project with leaders within government, school boards, police, corrections, immigrant and refugee agencies and non-profit social service agencies to discus gaps identified in services and the polices and programs needed to address these gaps in service.
Initial Progress: The Government and Policy Group contacted all the school boards in the Greater Edmonton area to identify the practices and polices they employed to respond to young people engaged in threatening and worrisome behaviour that affected the safety of other students and placed young people at risk of school suspension or expulsion. While these behaviours were not necessarily gang-related, experience has shown that young people engaged in such high-risk behaviours who are not in school face a much greater risk of gang involvement.Note 19 As a result of this environmental scan, the Government and Policy Group invited key decision-makers from the school boards, Children's Services, Mental Health and the police to learn about the Community Risk and Response Model developed in the community of Wetaskiwin that conducts a thorough assessment and action plan to address any threatening or worrisome behaviour that may place students at-risk. The intent of this seminar was to share best practices and promote the connection and sharing of information, models and policies that could have a significant impact on preventing youth involvement in gangs and other high-risk behaviour.
Renewal or Wind Down
CSGV is just in the process of completing its first cycle around our Collaborative Model. We held a Forum attended by the Steering Committee and Working Groups to look back and celebrate our accomplishments, reflect on their learning and adjust plans for the future. Some of the key information that came out of this collective reflection and analysis is reproduced below.
Celebrating the work and outcomes generated to date
While many of the tasks and activities described in the proceeding section were brought forward at this session, there were other process related outcomes that speak to the personal experience of being a part of a collaborative effort and the impact this work has had on the individuals involved and the community in general:
- Attracted and maintained a core group of people who have been meeting monthly to address the issue (many of them for over three years) yet are open and flexible to accept new members. Members of the Working Groups bring passion and commitment to addressing the issue of gangs and are solution focused.
- Put issue of youth and gang violence on the public agenda. Created a safe place to talk about the issue of gangs for youth and for the members involved in the initiative. The Greater Edmonton Area is more aware of gangs, why young people join gangs and action needed to prevent youth involvement in gangs. The community has a place to turn to for information and support to deal with the gang issue.
- Expanded network of people involved in issue and fostered ongoing networks and relationships that carry into individual agencies that has in turn fostered collaboration over other projects (i.e. Clean Scene and Boys and Girls Club are hosting a series of summer information sessions, CSGV has worked in partnership with YOUCAN to promote youth dialogues).
- Helped to break down silos between individual agencies by spreading the word about the importance of networking and collaboration to add value to each others work.
- Established a shared circle of responsibility to address the issue and created a space for people to come together to make a difference and have an impact that they could not accomplish alone. The multiple partners in CSGV are able to carry the messages about gangs, positive youth development and action to prevent youth involvement in gangs to a many youth and families through their established networks.
- Framed the issue as a "solvable issue" by focusing on the strengths of young people and the capacity of people to make a difference in the lives of young people to help prevent youth involvement in gangs
- Getting increasing requests from community groups, service groups, agencies and individuals for presentations about gangs, ways they can become involved in the initiative and actions they can take to address the issue. (i.e. Request from Edmonton Public Library to consult on ways they could respond to and engage "wannabee gangs" visiting their libraries rather than simply resorting to kicking them out; Request from Teen Court in North Carolina to use material for development of brochure for parents on gangs; Request from Lethbridge Community College to use CSGV Risk and Protective Factor Framework for their courses in Youth Justice.)
- Members of CSGV, particularly the Youth Group are building a rapport with youth and young people showing increasing interest in the issue because we are creating opportunities for them to be heard and for people to look at youth as resources , as people who are and can make a difference
Collective Learning About the Gangs
- Connection to organized crime. Gangs are not simply a youth issue but an issue of big business and organized crime that is world wide.
- Operate as a criminal network that is fluid and moves across the City of Edmonton, the Greater Edmonton Area, the province, and beyond. Not limited to specific geographical areas or neighbourhoods. Influences of gangs exist in urban areas, small towns and rural areas of province. Gangs have grown in numbers over the years.
- Organized in a tightly controlled hierarchy with young people largely at the bottom doing the dangerous and dirty work on the streets.
- Developed greater understanding of the interconnectedness of gangs, drugs and violence.
- Young people from a diverse array of backgrounds become involved in gangs. Not just an issue of poverty or limited to specific ethnic groups.
- Can be multigenerational involvement with gangs. Bit more understanding of female treatment within gangs.
- Can not use data from U.S studies of gangs to address gang issue in Greater Edmonton Area. We need to build upon our knowledge and understanding of the dynamics, structure and operation of gangs that exist in Greater Edmonton Area.
- Greater understanding of the dynamics, recruitment strategies and reasons why young people get involved in gangs. Gangs have an appeal to youth because they offer what they want but can't get from other sources in society.
- Importance of listening to the stories of young people who got involved in gangs, those who left and those who were victims of gang violence.
- Understand how the preventive approach of CSGV addresses the root causes of youth involvement in gangs. There is no quick fix to the problem.
Collective Learning About Working within a Collaborative Framework
- Complex issue that requires big picture view, commitment and time.
- Importance of respecting, listening to, learning from and working with people from diverse backgrounds with different views to see the big picture. This variety enriches the whole.
- Building of relationships and trust is the glue that holds us together.
- Sharing our experience, knowledge and learning gives us a language and foundation to do the work.
- We can get support from and draw on the strengths and resources of others to address the issue. By working together we can support youth.
- Importance of compassion for others.
- Importance of approaching the issue with the spirit of learning particularly from those most closely involved and connected to the issue (i.e. young people, former gang members).
- Importance of open, clear and honest communication between individuals, Working Group, Steering Committee and larger community.
- Importance of finding the balance between moving forward and getting everybody on board.
CSGV Strengths
- Experience, knowledge and passion of the members involved in CSGV.
- Diversity of backgrounds and knowledge of members who are open, respectful, listen to and value the views of others.
- Commitment and patience of members to keep focused on long-term solutions.
- Resourceful, creative and sense of humour.
- Developed a model and a framework that enables us to engage and coordinate efforts with others.
- Good leadership from Steering Committee, NCSA as host agency and project manager.
- Commitment from agency that enable staff to work with and support the initiative.
- Opportunity to network and connect with others and partner on fund development.
- Work to avoid turf protection and to break down silos between organizations and groups.
- Actively working through Youth Group and through CSGV as a whole to get youth more actively involved.
CSGV Weaknesses
- Members struggle to find the time to fully engage in work of CSGV because of work commitments and demands.
- Lack of representation/input by key decision makers, those working directly with gang members, immigrant and refugee groups, aboriginal groups.
- CSGV messages not getting to everyone because of language, literacy and cultural barriers.
- Need to train/coach CSGV members in delivering presentation on CSGV on our asset based approach.
- CSGV message not getting out to the media. Media is not turning to CSGV for information on youth and gang violence.
- Lack of engagement of agency decision-makers who have staff participating in CSGV.
- Lack of influence with and engagement of high level decision makers to collaborate around gang and youth violence issues.
- Under funded and understaffed to do all the work necessary to move forward. Funders do not seem to see the value of funding the work needed to build collaborations.
We are now in the process of using this data to guide our work in the upcoming year and to reframe our work to engage in more focused and strategic action. This process of acting, reflecting, adapting and acting again is essential for comprehensive community initiatives like CSGV. Given the long-term nature of the changes needed to have a substantial impact on preventing youth involvement in gangs, the work of CSGV is indeed a work in progress. Deliberate and conscious efforts to build a period of reflection and renewal into the process are essential for keeping the initiative on track and to gain the strength to continue the challenging work ahead. As Luke notes, "spiralling back does not indicate that the implementation network is failing to make progress. Rather, it is a sign of success, a natural process essential for inter-organizational networks to move forward with energy and sustained commitment."Note 20
Evaluation Framework for CSGV
The CSGV initiative is comprehensive, complex and community-based; it has defined and re-defined itself in a dynamic, organic process of evolution over a period of four years. Throughout this time, an evaluation team has worked with the initiative to both provide formative and summative feedback to strengthen and describe the work accomplished, as well as participate in the generation of knowledge that informs the greater population, as well as the people who participate in the initiative.
The formative evaluation has been an ongoing dialogue between the evaluation team and the steering committee; the researchers have participated in steering committee meetings, met regularly with the project manager and occasionally with the members of the secretariat, to discuss the progress of the CSGV and collectively resolve issues that have arisen. The evaluation team would utilize the findings that were available at the time (data collected, literature reviewed, searches completed) to assist in the resolution of issues and barriers that arose along the way.
To accomplish the summative evaluation, it was important to first identify the primary "work" that the CSGV does; what are the expected outcomes of this work and what can actually be measured to determine if the expected outcomes are being achieved. The model presented below describes the CSGV process, the work and the outcomes.
Image Description
The model above shows the CSGV process broken down by the work being done and the outcomes that could be measured in an evaluation. The first row shows the work undertaken by CSGV which contains items such as: knowledge transfer, cumulative awareness of general public, and engaged network. At the far right is a list of the measureable outcomes that include: are the gaps being filled? how effective is CSGV in transferring knowledge? and what is the nature of engagement of the agencies in Edmonton? The next row is a list of measureable outputs such as: paradigm shift, reinforce the successful work being done by community, and effective service and policy. The outcomes on the far right being measured against the preceding are: has there been a change in community perceptions in the general public, government departments and service providers? The final row contains information that was considered un-measureable which only has: decrease in youth recruitment and one outcome listed as: has there been changes in policies and services for youth at risk?
For CSGV, then, the primary work is the building of important relationships and linkages between key stakeholders that work in and can effect change in the environments that impact at-risk youth and their families. Further, the CSGV is invested in the transfer and translation of knowledge among stakeholders regarding best practices in policy and practice that directly and indirectly affects this population. When these two activities are occurring, it is expected that the quality and quantity of knowledge about youth who are at risk and best practices will increase, causing changes in the way that the general public, service providers and policy makers perceive the issue and the possible solutions. Changes in perception and paradigms are then expected to effect change individually, within agencies, and systemically. It is logical to assume that this will cause an improvement in the types of programs available and the way that policy is formulated and implemented as it relates to this population of youth and their families. While it is impossible to measure, the ultimate outcome will be a decrease in the recruitment of young people into gangs and gang lifestyles.
The evaluation model presents three general areas of work or results that can be included in the evaluation research. First, the nature of the relationships between stakeholders requires consideration (the breadth of the CSGV network, whether there is evidence of trust existing in these relationships) as well as how effective the transfer of knowledge is between stakeholder groups. Finally, does the fact that the network exists provide value-added benefits for the community that are not necessarily planned for, yet are still beneficial can also be considered.
| Method/Data Collected | What the data will tell us |
|---|---|
Log book for the Project Manager |
Record of all phone calls regarding inquiries about CSGV, invitations to present information, connections to other task forces/strategies/organizations etc. |
Project Manager's reports |
Documents the activities and connections made in the process of CSGV. |
Working Group minutes |
Documents activities, connections and work completed by the working groups. |
Program Matrix |
Illustrate the programs and services that are working with CSGV and how they are interconnected. |
QUESTIONS: What is the level of dedication by participants in the CSGV process? Why does this dedication occur? How can this dedication be described? |
|
Method/Data Collected |
What the data will tell us |
Administer a semi-structured interview with participants in CSGV. |
How the process instills motivation and dedication in the participants. Whether there is a trust relationship between stakeholders and CSGV network. |
The second area to be examined in the evaluation is regarding changes in attitudes and perceptions of stakeholders regarding the realities of gangs in Edmonton and the recruitment of gang members.
Method/Data Collected |
What the data will tell us |
|---|---|
Administer a semi-structured interview with participants in CSGV now, then every 18 months after that. |
How they viewed gang violence before participating/how they view gang violence after participating. When they first joined, what did they think they would be working on? How has that changed (if at all)? Their perspective on what they have gained from CSGV and how they translate that into their work. |
Administer a survey for the general public (working group members will circulate the survey; it will be placed on CSG website). It will be circulated every 18 months, and collected from the website as it is completed. |
Collecting the perspective of individuals who want to complete the survey. They will be compared over time, to measure any changes in information, attitude and perspective |
Finally, the evaluation framework will include determining whether there have been changes in policy and/or practice in areas that have the potential to effect changes for young people who are at risk of being recruited into gang life.
Method/Data Collected |
What the data will tell us |
|---|---|
Internet searches; Project Manager's logs; newspapers. |
If there ha been any changes in the manner in which government views the issue of gangs. Whether there are new programs for youth at risk (and their families). |
Unfortunately, it is impossible to ascertain the ultimate community impact regarding whether or not there has been a decline in youth recruitment due to the activities of CSGV. However, it is logical to assume that by effecting positive, sustainable change in the policies and practices of those who work with at-risk youth and families that the recruitment of these youth will decrease.
Research Approach and Methods
For this evaluation, it was important to ensure that the approach and methods chosen were consistent with the approach taken by the program under evaluation and reflect the values and core assumptions that exist within the CSGV initiative. This was accomplished in two ways; first the evaluation was approached in a collaborative, inclusive manner to ensure that the many perspectives that exist within the CSGV helped to inform the evaluation strategy. This included ongoing in-depth collaboration with the Project Manager on the evaluation model the collection of data, and the distribution of findings. All findings and evaluation reports were shared with the steering committee for the purposes of informing the process, receiving feedback about whether the findings reflected their experience of CSGV, and planning for other evaluative activities. Collaborative approaches to multi-method research were used to ensure that the research findings were relevant, valid and can eventually inform the process of CSGV in a solution-focused manner.
Second, the evaluation team employed a multi-method research tactic that mirrored the inclusive approach of CSGV. This included qualitative methods such as focus groups, open-ended questionnaires and the inclusion of other types of qualitative data (working group reports, project manager reports, log books and minutes/outcomes from gatherings and forums). The inclusion of such varied and unique data will provide a much thicker, more robust description of the work and outcomes achieved by the CSGV. The evaluation process is currently underway; it is expected that the first results will be published in the fall of 2007.
Appendix 1
Case Scenarios Situations of Risk
In an attempt reflect the realities we face in addressing gang violence and the complexities surrounding the lives of young people we developed a number of case scenarios to show the complexities surrounding the lives of young people who may become vulnerable to gang involvement. These case scenarios have been developed by weaving the knowledge and experience of service providers together with research on risk and protective factors associated with gang involvement substance abuse, violence and other problem behavioursNote 21 to paint a picture of the "gang situation" and bring it down to a human level. They are not case studies of actual persons but composite profiles of situations of risk surrounding vulnerable young people. They are a tool to describe the realities we are trying to change. They provide a jumping off point to talk about the complexities of young people's lives and our assumptions about why young people may become involved with gangs.
Using the Tool
Review the case scenario's and determine how these scenarios fit with your experiences and knowledge of the dynamics and conditions that give rise to gangs.
- How reflective are these scenarios of your experiences with young people?
- Does your organization's mandate enable you to intervene in these scenarios? How?
- How do we as a community commonly deal with situations like these?
- What are some of the private troubles within these scenarios?
- What are the related public issues within these scenarios?
Scenario 1: Jason
Jason is 16 years old and lives with his parents and sister aged 12 in the suburbs of the city. His neighbourhood is largely made up of single-home dwellings, townhouses and condominiums. His neighbours are largely upper middle-class Caucasians like his own family. Jason's father owns a small business and often works late and on weekends. His mother works for a public relations firm which requires several out of town trips each year.
Community
There are few services within the neighbourhood and most services are centered on large commercial developments and malls. The community league runs a summer program and some recreation programs for children throughout the year which for the most part cater to 6 to 12 year olds. The community league also sponsors soccer during the spring and operates the arena in the fall and winter. There are no after-school programs or youth centres in the neighbourhood. The closet youth centre is located several miles away near one of the malls.
Jason knows a few of the neighbours by name and occasionally visits friends in the neighbourhood but since he left elementary school to attend junior high doesn't see them very much. He tends to hang out in the mall with kids from his high school who live in different parts of the city. Adults in the neighbourhood have become increasingly concerned with the amount of vandalism and petty theft in the neighbourhood and are pushing to establish a curfew to keep kids off the streets after 11:00 p.m. The local corner stores have signs in their establishments limiting the number of teenagers allowed in the store at one time.
Family Life
Jason's parents are hard working and successful in their work and tended to spend a lot of time at work. Jason is expected to be the responsible person at home, making dinner for his sister, take her to her music lessons and generally keep an eye out for her. Jason's parents have high expectations of Jason to do well and his father expects that Jason will someday take over the family business.
Somehow no matter what Jason does it is never seems to be quite good enough --- if he gets B's at school he is told that with a little more work he could get A's. His parents constantly criticized him for his choice of friends, his taste in music and the way he dresses. If he forgot to do his chores he would be grounded for a week. Somehow he always fails to meet his parents' expectations and often feels like a disappointment or failure most of the time. His sister Alyssia on the other hand is the "model child". She gets straight A's in school, had nice friends and always does the right thing. Everything seemed to work out for her at home.
Jason used to spend a lot of time with his an uncle who lives on the other side of the city. They both liked the same music and would often spend time listening to music or going to concerts together. However, his parents had a falling out with the uncle and they rarely see each other anymore.
School
Jason attends high school in a nearby neighbourhood. He did well in elementary school but in grade nine his grades began to drop and now in Grade 10 he is barely scraping by. He played in a school band in junior high but the high school doesn't have a music program so he no longer plays his saxophone very much. He doesn't know many of the kids at his high-school and since his school is big into sports and he isn't very athletic he doesn't feel like he really fits in. He mostly just goes to school and tries to remain unnoticed and out of trouble.
Personal Life
Jason spends most of his time at home listening to music or hanging out in the mall with "misfits" as his parents call them. Lately he has been spending more time with another boy who plays the guitar and they jam at his friend's garage where they have set up a make-shift studio. When the other boy's parents aren't home they have a few drinks and a few joints. Jason's mother found a joint in his room and he was grounded for a month and was told that if he ever did that again he would be sent packing. While Jason didn't use drugs much before he is now smoking several joints a day. His friend used to sell a few joints to kids at school but is now selling ecstasy and crack and has asked Jason if he would be interested in selling. He says that he knows a guy who supplies him and a few other friends and that it is easy money. Since Jason has a car his friend tells him that people would be really interested in having him join "their business". While Jason is given lots of spending money by his parents he is considering the offer as this is the first time he has felt like he has found a friend who accepts him for who he is. Lately he has been feeling more and more empty, spends as little time at home as possible and hardly ever talks to his family about what he is doing or what he thinks or feels.
Services and Organizations
Neither Jason nor his family have ever used any services or agencies. His parents are intensely personal and believe that people who use social services are somehow incompetent. They believe that they are capable of handling their own affairs. They do not see a need for help and feel that Jason is just going through the trials of teenage years and will straighten out eventually.
Scenario 2: Ken
Ken is 11 years old and lives with his parents and 3 siblings in the inner city. His neighbourhood is made up of apartment buildings and a few single dwellings. His neighbours are a vibrant mix of immigrant, refugee, First Nations, Métis and Caucasians. For the most part the neighbourhood is considered to be low-income/working class and the majority of people live in rental units. Ken's mother and father immigrated to Canada 17 years ago and 3 of their 4 children were born in Canada. His parents' ability to speak English is limited and they are both employed in service related jobs. They work in restaurants during the day and have a janitor contract to clean an office building in the evening.
Community
The community is densely populated and is peppered with a number of services - restaurants, arcades, bars, casinos, pawn shops - that draw people from all over the city. As there is a significant low-income and immigrant population in the neighbourhood the area is also served by a number of social services and immigrant settlement services, alternate school programs and community league programs that provide services to children and young people.
Ken knows several of his neighbours by name particularly those who immigrated from the same country as his parents. They tended to gather with their neighbours for cultural celebrations and other events hosted by a community organization serving people of the same ethnic community. While the neighbourhood is fairly close knit and friendly, the proximity to the downtown night life also attracts people who make a living from, and who use, the "street services" (e.g. prostitution and drugs). As a result, the streets produce some dangers and attractions to young people and families living in the area. The community has attempted to organize itself to deal with these negative influences but the challenges are complex and constant and they tax the energies of the community and organizing efforts are difficult to sustain.
Family Life
Ken's parents are hard working and moved to Canada to make a better life for their children. His father works in a restaurant from 6:00 a.m. to 3:30 and both his mother and father work as janitors from 5:00 p.m. to 11:00 p.m. six days a week. On the one day of the week when they are all home they try to do something as a family but all too often the demands of daily household chores take over from the outings.
For the most part the care and supervision of Ken, the youngest is left to his other sister who is 13 and his older brothers who are 16 and 18. Ken's 13 year old sister spends most of her time with friends or staying home with Ken. She is very responsible, quiet and well-mannered although she and Ken share few common interests. Ken's 16 year old brother spends a lot of time hanging out with his friends at the arcade and the school ground and is rarely home. Ken's oldest brother started to help out by working at part-time jobs when he was 14 and now that he is 18 and finished high school he is bringing in considerable money into the household. He doesn't talk about his job much but the indications are that he is involved with running drugs for a close member of the family.
Because the parents' English skills are limited they speak their mother tongue at home. However, since the children spend more time at school speaking English and speak English among themselves they are slowly loosing their mother tongue. As a result, the parents and the children are often conflicted over which language to speak and which cultural rules they should follow .All but their oldest child was born in Canada and they all consider themselves Canadian and want to act like a Canadian. The parents on the other hand tend to speak the mother tongue, associate with others from the same country and follow the customs of their mother country. Increasingly this cultural and language divide has deceased the amount of time that the family spends interacting with each other and the tendency is for each to go their own way.
School
Although Ken works hard in school he struggles with his reading and writing and has been put into a special needs class. He is very quiet and shy and rarely asks for help from the teacher when he struggles with his homework. He stays up late waiting for his parents to come home from work so he often goes to school tired and has fallen asleep several times at school. While he doesn't participate in any extra-curricular activities he enjoys playing soccer and basket ball.
Personal Life
Ken spends most of his time at home watching T.V. or playing with his Game Boy. Some nights he and his sister go with his parents and help them do their janitorial work so they can come home earlier and spend a bit more time together. He has a good relationship with his parents but he hardly speaks their mother tongue so their conversations are sometimes difficult and strained. Ken has a few friends that he plays with after school but since he is very shy he rarely participates in any of the activities offered through the community league or drop-in centre. Ken admires his older brothers and tries to mimic the way they talk and dress since he thinks they are cool. While his parents can not afford to buy him the shoes and clothes that the kids at school have, his older brother often takes him shopping to buy things like Game Boy games and cool clothes.
Services and Organizations
Although there is an after-school program and a home-work club at the school, Ken does not use these services. He is too shy to go there alone and nobody has thought to help him get involved with these support services.
Scenario 3: Daniel
Daniel is 20 years old and lives with his girlfriend in the northeast of the City. He lives with his girlfriend who is pregnant with his child and her two children from previous relationships who are aged 1 and 2. His neighbourhood is made up of apartment buildings, townhouses, and some single house dwellings. The majority of people in his neighbourhood are on income support payments or working in low-paying jobs. Most of the neighbours like Daniel live in rental units.
Community
The community has some retail services scattered along strip malls and strips of the highway but there is no real community core. For the most part the neighbourhood is surrounded by warehouses and industrial developments. There are a few social services such as daycare centres, youth centres, Children's Services and a scattering of social service agencies but they are located some distance from where Daniel and his girlfriend live. The community league runs a summer program and some recreation programs for children throughout the year which for the most part cater to 6 to 12 year olds. The community league also sponsors soccer during the spring and operates the arena in the fall and winter.
The community is considered to be a high-needs, low income area and has a fairly high crime rate (property crimes, crimes against persons, juvenile crime and family disputes). People tend to move in an out of their rental units which limits the ability of neighbours to get to know each other or develop a strong sense of community. Daniel and his girlfriend know a few of their neighbours, mostly young people like themselves who spend a lot of time watching T.V., playing video games and hanging out at the bar when they have some money. Otherwise, people tend to "mind their own business."
Family Life
Daniel moved to the City from a First Nations community in the northern part of the province to get away from the poverty and make a better life for himself. Daniel along with his 2 younger siblings and older sister and older brother was raised in a fairly neglectful and abusive environment by his father and mother. Daniel's father was an alcoholic and spent a lot of time in institutions. His mother tried her best but she had her own problems with alcohol and was often physically abused by his father so she tended to be quiet and out of sight. For the most part, Daniel like his siblings was left to raise himself although he did have a positive relationship with his grandmother who took him to live with her when she could. After his grandmother died, Daniel moved to Edmonton to make a better life for himself, since he saw no future on the reserve. Daniel has some cousins and uncles who moved to the City before him and are his main source of support.
Daniel and his girlfriend, Angela have an on again off again relationship that is marred by alcohol and drugs. Angela is struggling to give up crack now that she is pregnant. Daniel tries to be supportive but other than telling her not to take the stuff doesn't know what else to do. Daniel does not take drugs himself but occasionally goes on drinking binges that can last several days. Usually these binges are cut short by a lack of money and he will go for weeks without touching a drink. He tries to help Angela out with her kids but since they are not his kids he doesn't really feel like their father. However, he is very excited that Angela is going to have his baby and talks about them moving to a better place to raise the baby.
School
Daniel dropped out of school half way through Grade 9. He can barely read and write and has been diagnosed with borderline ADHD. He has been accepted into an upgrading program and while he sees this as a chance to make a better life, he knows that he has never been very good at school work and is worried that he will not make it or will get kicked out as he has in the past.
Personal Life
Daniel spends most of his time playing video games and watching T.V when he is home. He also hangs out with his cousins and a few friends that he has met in the neighbourhood. Daniel has made some attempts to find a job but since he has limited skills and no real job experience he only gets occasional work. His main source of extra income comes from work he does for his cousins who are involved in an aboriginal gang. He has stored drugs and weapons in the past and has been involved in selling drugs for his cousins. Since he keeps quiet about this work and is considered trustworthy his cousins have suggested that he get jumped in to the gang and become more involved in the business.
Daniel suffers from bouts of depression and gets real down on himself for not being a good provider. He believes that he could make more money through the gangs and because he would like to move to a better apartment and buy things for the baby he is tempted to "up his involvement with the gang".
Services and Organizations
The primary contact Daniel has had with agencies is with the income assistance worker who he has to see occasionally for his welfare payments and the people at the school where he has been accepted for upgrading. Daniel doesn't want his child to live the life he has and feels burdened by the pressures of becoming a father. He has put their name on a waiting list for subsidized housing in a better part of the neighbourhood but he has been told that it would be at least a year before they would be able to move. Daniel doesn't know where to turn for help and doubts that anybody could help him since things have never worked out in the past.
Scenario 4: Donna
Donna is 17 years old and lives with her 10 month old baby, her grandmother, brother and sister in a subsidized housing complex in the central part of the City. Her boyfriend, the father of the baby lives with them off and on. Her neighbourhood is made up single house dwellings, apartment buildings, townhouses and is largely middle-class. However, her most immediate neighbours who live in subsidized housing are on income assistance or considered to be the "working poor".
Community
There are few services within the neighbourhood and most services are centered on large commercial developments and malls. The community league runs a summer program and some recreation programs for children throughout the year which for the most part cater to 6 to 12 year olds. The community league also sponsors soccer during the spring and operates the arena in the fall and winter. There is also a family centre in the neighbourhood that offers drop-in programs for young parents. However, neither Donna nor the other members of her family take part in any of these activities.
Donna has a few friends in the housing complex mostly other young single mothers like her and they occasionally get together to watch a movie, have a few drinks and generally hang out. Occasionally Donna will leave her son with one of these friends when she goes out with her boyfriend or needs to run an errand. Drugs are readily available in the community, particularly in the housing complex and the police have busted a number of her neighbours for drugs and gang related activity.
Family Life
Donna, her brother and sister along with 3 other siblings were raised by her grandmother in the City. Donna's parents were too far into drug and alcohol abuse to be able to care for their children and her grandmother tried to step in and make a home for her grandchildren. The grandmother loves her grandchildren and does her best but her health is failing and she assumed and less and less influence over the household as Donna and her siblings grew older. Now, she pretty much keeps to herself and Donna and her siblings run the house. Donna's 3 other siblings also live in the City and there is much moving back and forth as they change living arrangements. Sometimes they live with Donna and her grandmother, sometimes Donna moves in with them and at times with friends hanging on there can be up to 12 people living in the complex.
Donna's boyfriend, the father of her baby, is involved with one of the local gangs and he often brings gang members to the house. Although they mostly sell drugs they occasionally use the drugs themselves when they feel like celebrating. They also drink fairly heavily when they get together. Donna tries to keep her baby away from them but she has little influence over them or her boyfriend. He is the boss man as he says and he will raise his son they way he thinks best. When her boyfriend's associates are around he will fuss over the baby, dressing him in colours and talking about how tough he is going to be.
School
Donna struggled with school and never attended school consistently. She was placed in special learning classes after she was diagnosed as having fetal alcohol spectrum disorder. Attempts were made to give her extra support but her comprehension difficulties coupled with her poor attendance made it an uphill battle. She dropped out of school at 15 and is now barely literate.
Personal Life
Because Donna's boyfriend is involved with gangs, her life and that of her baby is also tied into the gang. When her boyfriend is around other gang members he lets everyone around him know who is boss. He orders Donna around and expects her to answer to his every beck and call. Lately this has evolved into his demands that she sell drugs and prostitute for the good of the gang. Whatever money she makes, he takes. She has to sneak money to pay for food and clothes for her baby.
When Donna is forced to join her boyfriend on gang business - selling drugs, prostitution or just being available to him - she leaves her baby with her grandmother or her friends in the housing complex. Sometimes this works but often it doesn't and she doesn't know what to do with her baby. Once Children's Services were called in when the baby was left alone but the grandmother stepped in and the baby was not taken into care. However, Donna got caught selling drugs and now has a criminal record and is really worried that Children's Services will take her baby away.
Part of her knows that the gang life of her boyfriend is bad for her and her baby but she doesn't know how to change things. Her boyfriend occasionally buys her clothes and things for the baby that she needs. She tried to leave her boyfriend and the gang several times but was always drawn back - sometimes because her boyfriend threatened her if she didn't come back and other times because she was lonely and bored. She feels alternately trapped and comforted by being involved with her boyfriend and the gang.
Services and Organizations
Because of her criminal record Donna is receiving services from an organization that provides support to people involved in the criminal justice system. She has a good relationship with her worker and is beginning to open up to the offer of services. She is particularly interested in joining a mother's support group but because of her affiliation with gangs, the agency is reluctant to accept her into the program.
Scenario 5: Sonny
Sonny is 15 years old and is living with his father and step-mother in the central part of the city. His neighbourhood is made up of apartment buildings, townhouses, and some single house dwellings. For the most part the neighbourhood is considered to be low-income/working class and the majority of people live in rental units. His father is unable to work due to his Post Traumatic Stress Disorder, which makes it very difficult for him learn and function in a structure and his step-mother stays at home as her English skills are also too limited to find and keep work .
Sonny, his father and step-mother are refugees who came to Canada two years ago. They had to flee their home country because they were members of a political minority within their country and were threatened and persecuted by the government and army. Sonny's father left their country 8 years before the rest of the family to work and get the funds to move his family to safety. After 8 years, he tried to bring his family together but they were turned back at the boarder. They tried to go to another country but were turned back again. This time tragedy struck - the boat they were travelling in sunk and all members of the family except Sonny and his father drowned. Both Sonny and his father tried to save the members of their family but couldn't and they saw them drown. Finally, after a third attempt, they were able to stay in a refugee camp in yet another country. The time spent in the refugee camp was harsh and Sonny learned to use his charm and ability to barter and steal food and goods for the family. After several more months in this refugee camp where Sonny's father met and married his step-mother, the family was finally accepted as refugees in Canada.
Community
The community is densely populated and is peppered with a number of services such as restaurants, arcades, bars, casinos, and pawn shops that draw people from all over the city. As there is a significant low-income and immigrant population in the neighbourhood, the area is also served by a number of social services and immigrant settlement services, alternate school programs and community league programs that provide services to children and young people.
Sonny, his father and stepmother are socially isolated and know few of their neighbours. His step-father works long hours and is often away from home. His step-mother is also very isolated only going out of the apartment accompanied by her husband or Sonny.
Family Life
Sonny's father has a distant relationship with his wife and Sonny. He suffers from serious depression and Post Traumatic Stress Disorder symptoms. He is unable to sleep at night as he has nightmares which keep waking him up and so sleeps in spurts during the day. He has difficulties concentrating on anything, making it impossible to learn a new language and script and his mood is low, exacerbated by the sleep deprivation he suffers. His wife is several years younger and although they share the same religion they are from different cultures and have some difficulties in their relationship. The trauma of losing his family plagues his ability to make any deep connections to his new wife and there are occasions when he physically assaults her. The relationship between Sonny and his step-mother is very ambivalent. While she tries to provide a good home for her family and tries to be a good mother, she can not replace Sonny's birth mother. Their relationship too is distant and somewhat vacant.
For the most part, members of the family are in a very cramped (1 bedroom apartment) environment, which enhances the tension as it is difficult to have positive interactions with all that is going on. Also, while Sonny "Canadianizes" very quickly, wanting to fit in at school, his parents have little contact to the new environment and don't understand the world in which Sonny moves and lives.
School
Sonny has spent very little time in his life in school. His schooling was very limited in his home country and he spent most of his time getting food and goods for his family. When he arrived in Canada, at age 13 he spoke no English and had few basic skills. He was put in an ESL program and learned English very quickly. He was then moved to a regular program but he was way behind the other children in his class and constantly struggled with his work. His poor concentration, coupled with his lack of social skills and the trauma of losing his family and living in refugee camps made it very difficult for Sonny to meet with much success. He started to avoid school, skipping out or leaving early and has been suspended a few times for getting into fights with other kids.
Personal Life
Sonny, like his father suffers from severe depression becoming suicidal at times. He often feels guilty that he survived while other members of his family perished. His behaviour changes between depression and exuberance and he can be very annoying to his peers and to adults around him. He can also be very charming and has learned that he can use his charm, manipulation skills and stories to get what he needs, skills that served him well in his home country and in refugee camps. Increasingly Sonny is spending less and less time at school or at home and tends to stay out late at night hanging out on the street.
Services and Organizations
Teachers and school staff tried to help Sonny adjust to his new school life but his sometimes very difficult behaviour, the complexity of his background, and the trauma he experienced was beyond the scope of their services. Sonny and his family were referred to a therapist for counselling and while the father did not follow through, the therapist continued to meet with Sonny. Initially they worked through an interpreter but eventually as Sonny's English improved they began to meet on their own and to establish a fairly good relationship. While they made some gains they were not able to deal effectively with the dynamics within the home. Children's Services became involved after Sonny called to report that he was being physically abused by his father. He was put into foster care which was a good experience but was returned to the father after it was discovered that the allegations of abuse were not substantiated. In an attempt to deal with the situation, the father took his wife and Sonny back to their home country to see if things would be better there. Sonny stayed for about 5 months longer than his parents but eventually he too returned to Edmonton.
The therapist still keeps occasional contact with Sonny but since he hooked up with an older friend, she sees him less and less. When she does see him, Sonny is wearing new clothes, gold chains and an expensive watch that obviously did not come from anyone in the family. He spends less time at home and more time with his new friend, often disappearing for months on end.
Appendix 2
CSGV Risk and Protective Framework: Building Protective Factors Around Children, Young People and Families to Prevent Gang Involvement
Fortunately, many young people resist the temptations and forces that make gang life appear attractive. Researchers agree that these young people have protective factors in their lives. The most recent research in juvenile justice prevention is guided by a variation of the risk-protective factors framework, an approach that assumes the best way to prevent problems such as gang involvement is to reduce or eliminate risk factors, and increase or enhance protective factors. Protective factors are conditions that buffer or moderate the effects of risks, or increase resistance to them. Risk factors are conditions individuals experience personally and/or within their social environments that can predict an increased likelihood of engaging in risk-taking behaviour such as gang involvement.
Drawing on this evidence the Community Solution to Gang Violence (CSGV) uses a risk-protective framework with the intention of ultimately preventing youth involvement in gangs. The risk and protective factors in this document are based on a combination of research on risk factors that contribute to gang involvement, substance abuse and violence. The protective factors are based on conditions that promote positive youth development and well-being. As such, the protective factors not only help mitigate or buffer risk, but at the same time, create building blocks for healthy transitions to adulthood.
Based on existing research and community knowledge, CSGV has identified risk factors for gang involvement, and at the same time, identified protective factors to help prevent gang involvement within the individual, family, school and community. In addition we have added risk and protective factors associated with the way we organize and implement services and policies to respond to issues like gangs and gang violence.
This framework is a way to help us clarify the factors that may increase the risk of youth gang involvement, and what is needed to promote positive youth development as a means of prevention. By building positive relationships and patterns of interaction with young people, creating positive social environments, and developing social and economic policies that support positive youth development, we can help young people resist gang involvement and work toward realizing their own potential as family members, friends, neighbours, co-workers and citizens.
Suggestions for Using the Tool
Review the Risk and Protective Factors and engage in a dialogue about how these factors play out in your experience.
- What risk and protective factors are most significant to you, your group or organization's mandate?
- What risk and protective factors are most significant to the issues your group or organization is trying to address?
- What risk and protective factors are missing?
- What protective factors do your programs and services build upon?
Risk Factor |
Protective Factor/Assets |
|---|---|
Does not feel safe at home, school or community. |
Advance a sense of safety at home, school, community* |
Few or no adults they can count on for sustained support and nurturance. |
Encourage positive relationships with adults*. |
Disconnected from family, school and community life. |
Give young people useful roles in the community and in organizations*. |
Young people provide services to others*. |
|
Demonstrate that children and young people are valued*. |
|
Does not participate in creative activities, sports, clubs or organizations in school, place of worship or community. |
Support children and young people to participate in sports, clubs or organizations* |
Ridiculed, teased or hassled because they are different (poor, different race or ethnic background, interests or just don't fit in with the mainstream). |
Promote cultural competence and understanding*. |
Limited ability to handle differences and conflicts in non-aggressive manner. |
Help children and young people develop interpersonal skills*. |
Help children and young people develop conflict resolution skills*. |
|
Spends a lot of time alone or with unsupervised peers. |
Help children and young people develop positive peer relationships/friendships*. |
Doesn't care what happens and pessimistic about their future. |
Give children and young people a sense of purpose and hope for the future*. |
Promote and engage young people in promoting equality and social justice*. |
|
Limited opportunities to obtain a positive sense of power and control over their lives. |
Help children and young people gain a sense of personal power control over their lives* and try new things. |
Help young people develop planning and decision making skills*. |
|
Help young people access employment and training services to enhance employment. |
|
Help young people assert their beliefs and convictions*. |
|
Engaged in or peers engaged in risk taking behaviours (use of alcohol and drugs, drug trafficking delinquent activities). |
Help avoid risky behaviour and adopt healthy lifestyles and sexual attitudes*. |
Not aware of resources and services to help them deal with difficulties and or uncertain as to how to access these services. |
Provide outreach services to help young people access services and resources. |
Note * indicates one of the 40 Developmental Assets for positive development identified by the Search Institute
Risk Factor |
Protective Factor/Assets |
|---|---|
Parents unable to communicate positively with children and young people. |
Teach/support positive family communication*. |
Parents unable to provide advice and counsel to children experiencing difficulties. |
Teach/support family problem-solving skills. |
Parental expectations of children rigid, inconsistent or non existent. |
Teach/support parents to understand children's and young people's developmental needs. |
Parents do not model positive or responsible behaviour. |
Teach/support parents to model responsible behaviour*. |
Parents overwhelmed with their own issues and unable to provide support to their children. |
Provide support to parent's in practical ways (i.e. single parents groups, baby sitting networks). |
Culture of "individualism" within family, everybody needs to make it on their own. |
Promote the importance of family time and activities. |
Parents do not know children's friends and acquaintances. |
Teach/support parents to learn about and engage with children's friends. |
Families outside mainstream face language and cultural barriers: unable to help their children adjust to another culture. |
Help parents (particularly immigrant and refugee families) learn about and adapt to raising children within two cultures. |
Encourage/support parents facing cultural and language barriers to become involved with their children outside of the home. |
|
Parents unaware of signs of gang involvement and the impact on their children. |
Help parents identify signs of gang involvement and support their children to resist the lure of gang. |
Abusive or violent interactions among family members. |
Help parents address and overcome patterns of family violence. |
Family members involved or associated with gangs. |
Help family members disassociate from the gang lifestyle. |
Risk Factor |
Protective Factor/Assets |
|---|---|
High number of families supported by income assistance payments or low-paying jobs. |
Information about benefits, subsidies and services is available to low income individuals and families. |
Range of opportunities and services offered for people working and earning low-wages. |
|
High residential mobility. |
Provide safe, affordable housing to families. |
Little interaction among caring neighbours. |
Bring people together as a community. |
Limited opportunities for positive interaction between young people and adults. |
Promote interaction between adults and young people at the community level. |
Young people are perceived as "problematic" and have limited opportunities to engage in useful roles in the community. |
Recognize contributions of young people in the community. |
Create opportunities for young people to engage in useful roles in their community*. |
|
Limited knowledge, interaction or comfort with people of different cultural/racial/ethnic backgrounds. |
Celebrate and bring people together from different cultural communities. |
Provide information and support to enhance cultural competence. |
|
Community does not have a common understanding of the root causes of gangs and gang violence and how the community can do to address this issue. |
Community is working to address root causes of gangs and connection between gangs, drugs and criminal activity. |
Community is working to prevent crime and promote community safety. |
Risk Factor |
Protective Factor/Assets |
|---|---|
Parents not involved in helping children succeed at school particularly at junior-high and high school levels. |
Supports to help engage parents in their children's school. |
Children/young people not actively engaged in learning. |
Provide supports to help children and their parents with homework, reading abilities. |
Children /youth do not have positive, sustained relationships with teachers. |
Opportunities for a variety of informal interactions between teachers and students. |
Children/youth have a low attachment to school. |
Promote school spirit and sense of belonging. |
Schools do not have the resources to meet the needs of students with special learning needs. |
Provide a variety of resources to meet special learning needs. |
Limited interaction or connection between home, school and community life. |
Variety of ways employed to involve parents and community in school. |
Children/youth bullied or bullying others at school. |
Programs provided to address bullying. |
Children/young people not involved in extra-curricular activities. |
Extra-curricular activities available to students. |
Children/young people regularly absent or skipping school. |
Programs and policies address absenteeism. |
Expulsion or suspension from school primary means for dealing with disruptive behaviour. |
Policies and supports exist to address root causes of behaviour and needs of disruptive students. |
Teachers, school staff and administrators unaware or uncertain of how to respond to the challenged faced by children, youth and families from different cultures. |
Programs/resources provide training and support to teachers and school staff in cultural awareness and competence. |
Teachers and school staff lack the resources to respond to the social needs of children and their families. |
Policies, supports and resources are available to help schools respond to the social needs of children and their families. |
Risk Factor |
Protective Factor/Assets |
|---|---|
Competition among service agencies for limited resources which can promote a tendency to protect turf, client-base and mandate. |
Shared knowledge and understanding of the unique services, resources and abilities of agencies providing services to families and youth. |
Services not connected to each other resulting in disconnected experiences and support for those seeking help. |
Collaborative approaches among service agencies and practitioners to create protocols, administrative procedures and practices to cross service mandates and connect families and youth to services when they are needed. |
Limited ability of services to engage in outreach and attract families, children and youth who don't access services or don't know how to access services. |
Innovative approaches to reach -out to families and children who don't traditionally access mainstream services. |
Services value diversity and provide a safe, nurturing and welcoming environment for children and families. |
|
Tendency to focus on and define problems as a result of individual's deficiency or failure and with little or no focus on external forces that pushed them to act. |
Commitment and ability to address the larger social economic issues behind the difficulties faced by families and youth. |
Approach to services based on asset and capacity building. |
|
Services short staffed limiting ability to provide services when they are needed and to develop sustained relationships with those seeking help. |
Ability to provide services that are friendly, informal, relationship-based and non-judgmental. |
Practices adjusted to meet the unique needs of individuals. |
|
Short-term project-based funding limiting the ability of services to build on successes and establish a long-term approach to issues. |
Flexible structures and processes that are able to tolerate failure and "hang-in there " with families and youth dealing with complex and persistent difficulties. |
Services provide consistent and sustained follow-up families and youth once they leave their service. |
Risk Factor |
Protective Factor/Assets |
|---|---|
Lack of common understanding among service providers, funding agencies and government, of gang violence and its impact on individuals, families and communities. |
Community groups, non-profit societies and government have a common understanding of the dynamics and conditions that give rise to gangs. |
Lack of understanding or agreement on the best practices and approaches for addressing issues of gang violence. |
Community groups, non-profit societies and government collaborate to develop relationships, approaches, practices and policies to address issues of gang activity violence and positive youth development. |
Short-term, year-to-year funding of services and organizations that limit the ability to provide sustained and innovative programs that build on experience and offer continuity of services. |
Long-term funding arrangements with agencies to enhance service innovation, and continuity and on-going programming. |
Project specific funding that does not cover administrative or operational costs of agencies and non-profit groups. |
|
Demands for quick, measurable outcomes that do not account for sustained long-term efforts to address complex socio-economic problems like gang violence. |
Proposal and reporting requirements that recognize the complexity of issues facing people and communities and the need for long-term commitment for substantial change |
Policies and programs geared to the multiple barriers faced by the most troubled and endangered youth and their families. |
|
Streamlined reporting requirements to enable agencies to focus more on planning and delivering. |
|
Development and support of policies, approaches and programs that promotes culture of mutual responsibility to address social issues. |
|
Lack of policies and programs that help young people in difficulty get back into school, employment or meaningful community work and civic engagement. |
Policies and programs geared to prevention and asset building. |
Bibliography and References For CSGV Risk and Protective Factor Framework
Carlie, Mike "Part 2: Risk and Protective Factors" Into the Abyss. 2002. http://www.faculty.smsu.edu/m/mkc096f/SOLUTIONS/ISSUE/risk_protective.htm.
Currie, Elliot. The Road to Whatever: Middle-class culture and the crisis of adolescents. New York: Metropolitan Books Henry Holt and Co. 2004
Healthy Communities Healthy Youth. A National Initiative of the Search Institute to Unite Communities for Children and Adolescents. Minneapolis: Search Institute.
http://www.search-institute.org
Howell, James. Preventing and reducing juvenile delinquency: A comprehensive framework. Thousand Oaks CA: Sage Publications 2003
Howell, James. "Youth Gangs: An Overview". Office of Juvenile Justice and Delinquency Prevention. August 1998. http://www.ncjrs.org/pdffiles/167249.pdf
Hunt, Dennis et.al. Understanding, Preventing, and Treating Problem Behaviours Among Refugee and Immigrant Youth. Centre for Multicultural Human Services Falls Church Virginia .2002
Malatest. R.A. and Associates Ltd. Edmonton Regional Plan for Coordination of Youth Services,2004-2007.Final Report. Edmonton Alberta. June 2004
Scales, P.C. and Leffert, N. Developmental assets: A synthesis of the scientific research on adolescent development. Minneapolis: Search Institute 1999.
Sikora, Kirsten, Louise Gendreau, Nancy Byway. Contents Under Pressure. Human Project. unpublished paper. October 2003
Small, A. Stephen et al. What Works, Wisconsin What Science tells us about Cost-Effective Programs for Juvenile Delinquency Prevention .A Report to the Wisconsin Governor's Juvenile Justice Commission and the Wisconsin Office of Justice Assistance.
June 2005
Preventing Adolescent Gang Involvement. Juvenile Justice Bulletin September 2000.Office of Juvenile Justice and Delinquency Prevention.
Risk and Protective Factors Associated with Use of Alcohol, Tobacco and Other Drugs and Gambling Participation. The Alberta Youth Experience Survey 2002. AADAC
Youth and Violence Fact Sheet (NCFV). Public Health Agency of Canada. http://www.phac-aspc.gc.ca/ncfv-nivf/familyviolence/html/nfntsyjviolence_e.html
Youth Violence and Youth Gangs: Responding to Community Concerns Federation of Canadian Municipalities. 1994.
Bibliography
Bohm, D. (1997) On dialogue. Edited by Lee Nichol. London:Routledge.
Connor, Joseph A and Kadel-Taras, Stephanie. (2003) Community Visions, Community Solutions: Grantmaking for Comprehensive Impact. Saint Paul. Amherst H. Wilder Foundation.
Habermas, J. (1979) Communication and the Evolution of Society (trans T.McCarthy. London: Heinemann.
Howell, James (2003) Preventing and reducing juvenile delinquency: A comprehensive framework. Thousand Oaks CA: Sage Publications Small. Klein, Malcolm W and Maxson, Cheryl. (2006) Street Gangs Patterns and Policies. Oxford: Oxford University Press
Luke, Jeffrey S. (1998) Catalytic Leadership Strategies for an Interconnected World, San Francisco, Jossey-Bass Publishers
Ray, Karen. (2003). The Nimble Collaboration. Fine-tuning Your Collaboration for Lasting Success. Saint Paul. Amherst H. Wilder Foundation
Search Institute. Healthy Communities Healthy Youth. A National Initiative of the Search Institute to Unite Communities for Children and Adolescents. Minneapolis:
Schorr, L (1997).Common Purpose: Strengthening Families and Neighbourhoods to Rebuild America .New York: Anchor Books.
Tamarack Institute for Community Engagement (2004) The Convening Organization Waterloo: Tamarack Institute for Community Engagement.
Torjman, Sherri. (September 2006) Shared Space: The Communities Agenda Caledon Institute of Social Policy.
Wheatley, Margaret. (2002) Turning to One Another: Simple Conversations to Restore Hope to the Future. San Francisco: Berrett-Koehler Publishers.
Wortley, Scott and Tanner Julian. (2004) "Social Groups or Criminal Organizations? The Extent and Nature of Youth Gang Activity in Toronto." Jim Phillips and Bruce Kids (Eds) From Enforcement and Prevention to Civic Engagement: Research on Community Safety Toronto: Centre of Criminology.
Footnotes
- 1
Luke, Jeffrey S. (1998) Catalytic Leadership Strategies for an Interconnected World San Francisco: Jossey-Bass Publishers
- 2
Schorr, L (1997).Common Purpose: Strengthening Families and Neighbourhoods to Rebuild America .New York: Anchor Books.
- 3
Torjman, Sherri. (September 2006) Shared Space: The Communities Agenda Caledon Institute of Social Policy. Tamarack Institute for Community Engagement ( 2004) The Convening Organization Waterloo: Tamarack Institute for Community Engagement. Luke, Jeffrey S. (1998) Catalytic Leadership Strategies for an Interconnected World San Francisco: Jossey-Bass Publishers. Connor, Joseph A and Kadel-Taras, Stephanie.(2003) Community Visions, Community Solutions: Grantmaking for Comprehensive Impact. Saint Paul. Amherst H. Wilder Foundation. Ray, Karen. (2003). The Nimble Collaboration. Fine-tuning Your Collaboration for Lasting Success. Saint Paul. Amherst H. Wilder Foundation
- 4
Tamarack Institute for Community Engagement ( 2004) The Convening Organization. Waterloo: Tamarack Institute for Community Engagement
- 5
Torjman, Sherri.(September 2006) Shared Space: The Communities Agenda Caledon Institute of Social Policy.
- 6
Luke, Jeffrey S. (1998) Catalytic Leadership Strategies for an Interconnected World San Francisco: Jossey-Bass Publishers p.33
- 7
Connor, Joseph A and Kadel-Taras, Stephanie.(2003) Community Visions, Community Solutions: Grantmaking for Comprehensive Impact. Saint Paul. Amherst H. Wilder Foundation. p.26.
- 8
Wheatley, Margaret. (2002) Turning to One Another : Simple Conversations to Restore Hope to the Future. San Francisco: Berrett-Koehler Publishers. Habermas, J. (1979). Communication and the Evolution of Society (trans T.McCarthy. London: Heinemann. Bohm, D.(1997) On dialogue. Edited by Lee Nichol. London:Routledge.
- 9
Torjman, Sherri.(September 2006) Shared Space: The Communities Agenda Caledon Institute of Social Policy
- 10
Connor, Joseph A and Kadel-Taras, Stephanie.(2003) Community Visions, Community Solutions: Grantmaking for Comprehensive Impact. Saint Paul. Amherst H. Wilder Foundation. p.26.
- 11
Luke, Jeffrey S. (1998) Catalytic Leadership Strategies for an Interconnected World San Francisco: Jossey-Bass Publishers
- 12
Luke, Jeffrey S. (1998) Catalytic Leadership Strategies for an Interconnected World San Francisco: Jossey-Bass Publishers
- 13
Luke, Jeffrey S. (1998) Catalytic Leadership Strategies for an Interconnected World San Francisco: Jossey-Bass Publishers p.151
- 14
Ibid. p. 90
- 15
Howell, James.( 2003) Preventing and reducing juvenile delinquency: A comprehensive framework. Thousand Oaks CA: Sage Publications Small. Klein, Malcolm W and Maxson, Cheryl. (2006) Street Gangs Patterns and Policies. Oxford: Oxford University Press
- 16
Connor, Joseph A and Kadel-Taras, Stephanie.(2003) Community Visions, Community Solutions: Grantmaking for Comprehensive Impact. Saint Paul. Amherst H. Wilder Foundation. p.56
- 17
Luke, Jeffrey S. (1998) Catalytic Leadership Strategies for an Interconnected World San Franciso: Jossey-Bass Publishers p.151
- 18
Connor, Joseph A and Kadel-Taras, Stephanie.(2003) Community Visions, Community Solutions: Grantmaking for Comprehensive Impact. Saint Paul. Amherst H. Wilder Foundation. p.56
- 19
Wortley, Scott and Tanner Julian. (2004) Social Groups or Criminal Organizations? The Extent and Nature of Youth Gang Activity in Toronto. Jim Phillips and Bruce Kids (Eds) From Enforcement and Prevention to Civic Engagement: Research on Community Safety Toronto: Centre of Criminology.
- 20
Luke, Jeffrey S. (1998) Catalytic Leadership Strategies for an Interconnected World San Franciso: Jossey-Bass Publishers p.151
- 21
Conversations and interviews with ex-gang members and Working Group members, review of CSGV Consolidated Working Group Notes.
Carlie, Mike "Part 2: Risk and Protective Factors" Into the Abyss. 2002. http://www.faculty.smsu.edu/m/mkc096f/SOLUTIONS/ISSUE/risk_protective.htm.
Howell, James. "Youth Gangs: An Overview". Office of Juvenile Justice and Delinquency Prevention. August 1998.
http://www.ncjrs.org/pdffiles/167249.pdf
Youth and Violence Fact Sheet (NCFV). Public Health Agency of Canada. http://www.phac-aspc.gc.ca/ncfv-nivf/familyviolence/html/nfntsyjviolence_e.html.
Healthy Communities Healthy Youth. A National Initiative of the Search Institute to Unite Communities for Children and Adolescents. Minneapolis: www.search-institute.org
- Date modified:

