Supporting the Successful Implementation of the National Crime Prevention Strategy
Introduction
The National Crime Prevention Strategy (NCPS), introduced in 1998, is administered by Public Safety Canada's National Crime Prevention Centre (NCPC). Managed in collaboration with the provinces and territories, the National Crime Prevention Strategy provides a policy framework for implementing crime prevention interventions in Canada.
The NCPC's mission is to "provide national leadership on effective and cost-efficient ways to both prevent and reduce crime by addressing known risk factors in high-risk populations and places."Footnote 1 To achieve its mission, the NCPC develops policies; gathers and disseminates knowledge to Canadian communities; and, in cooperation with the provinces and territories, manages funding programs that support community crime prevention projects through time-limited grants and contributions.
In its 2008 budget, the Government of Canada provided $30 million in ongoing funding for crime prevention, effectively doubling the Strategy's permanent funding base to $63 million per year. This reflects the government's commitment to effective prevention as a component of public policy in responding to crime.
Preventing crime among vulnerable groups
The NCPS is based on the premise that well-designed interventions can have a positive influence on behaviours; crimes can be reduced or prevented by addressing risk factors that can lead to offending. Successful interventions have been shown to reduce not only victimization, but also the social and economic costs that result from criminal activities and the costs related to processing cases in the criminal justice system.
This overview addresses the following key elements of the Strategy:
- expanding the knowledge base of risk factors associated with the likelihood that individuals will engage in criminal activity;
- identifying individuals at different stages of development who exhibit or are exposed to these risk factors; and
- building on the body of knowledge on effective interventions for addressing these risk factors.
Targeting criminogenic risk factors
Criminogenic risk factors refer to characteristics that increase the likelihood of an individual committing a crime. Such risk factors can apply to individuals and groups, as well as social environments such as schools and communities.
Social science literature generally groups key risk factors under five domainsFootnote 2:
- Individual-related factors: hyperactivity, impulsiveness, sensation-seeking behaviours, alienation, rebelliousness, early aggressiveness, early use of substances and early onset of deviant, delinquent behaviour.
- Family-related factors: parent or family member involved in crime, addictive substance use, family disputes or violence, little parental involvement, poor discipline.
- Peer-related factors: deviant or criminalized friends, friends who are gang members, little social commitment.
- School-related factors: poor school performance, low attachment to school, truancy, dropping out of school, exclusion or suspension from school.
- Community-related factors: availability of firearms or drugs, social disorganization, weak or poor social networks.
An individual who presents these risk factors will not necessarily engage in criminal activity, particularly when protective factors increase the resilience of these persons. However, research indicates that the presence of certain risk factors increases the likelihood of committing a crime and being arrested.Footnote 3 Such research includes longitudinal studies (following people in the same age group over an extended time) conducted in various countries; retrospective studies of factors that led to a lifelong history of criminal conduct by adult offenders; and evaluation studies of the positive impacts of various preventive interventions in reduced offending.
Risk factors have a cumulative effect: the more risk factors an individual is subject to, the greater the likelihood that that person will commit a crime or violent act.Footnote 4 For example, a study suggests that a 10-year-old child who presents six or more risk factors is 10 times more likely to become violent by the age of 18 than is a child who is exposed to just one risk factor.Footnote 5
Duration of exposure is also cumulative: for a person who committed a first offence early in life, and more offences during adolescence, the longer that person was exposed to risk factors, the higher the likelihood of later offending. There is also evidence that the tendency to commit crime is higher among those who have committed a first offence earlier in life and who have committed a number of them during adolescence (Carrington, 2008). Furthermore, chronic offenders have been shown to not only present multiple risk factors but also to lack protective factors such as attachment to the family, school or the community.
For these reasons, it is important to intervene as early as possible to thwart the development of a crime-oriented path. Accordingly, the NCPS focuses on interventions that have a high chance of reducing the impact of those risk factors that are amenable to change.
Focusing on persons most at risk of offending
In Canada as in many other Western countries, crimes are not randomly distributed among the population or across geographical areas. Rather, a disproportionate share is committed by a small group of offenders. In fact, 16% of offenders commit at least 60% of the crimes reported to police.Footnote 6 These offenders tend to share characteristics such as early onset of delinquency and an accumulation of risk factors.
The probability of committing crimes differs according to gender. Males account for more than 80% of all offenders arrested, although the proportion of females charged with an offence has risen gradually in recent years.
Crime also differs by age, with the propensity to offend much higher among the youngest segments of the population with criminal liability in Canada (the minimum age is 12 years).Footnote 7 The 12-24 age group accounts for nearly half of all offenders (20% for those aged 12-17 years and 24% for those aged 18-24 years), even though they represent only 18% of the total population.
In terms of geography, studies show that offences reported to police departments tend to be concentrated in certain hot spots, which vary by city, and that this concentration varies by age group.Footnote 8 Offences committed by youth, for example, tend to take place closer to schools than city centres.Footnote 9
Although the availability of data is limited, there is evidence that Aboriginal people are at higher risk of being arrested and incarcerated than other segments of the population. Among Aboriginal people, the number of victims of acts of violence is significantly higher, as is the crime rate in the territories compared with the provinces. Consequently, Aboriginal people, who account for only 3% of the Canadian population, represent upwards of 50% of the inmates in some provincial institutions, and approximately 19% of inmates under federal jurisdiction. On reserves, crime rates among adults are six times higher, and among youth, three times higher, than elsewhere in the country.Footnote 10
Based on these patterns, the NCPS focuses on the following priority groups, with an additional, particular emphasis on Aboriginal people:
- children aged 6-11 years, to prevent their initiation to criminal activity from the point at which there are early signs of anti-social behaviour;
- young people aged 12-17, to reduce the pressures brought about by known risk factors among those who are the most predisposed to criminal activity, including those who have been in trouble with the law;
- young adults aged 18-24, particularly those who have a history of offending;
- offenders who have completed their sentence and have been released into the community, to prevent or reduce recidivism.
Supporting evidence-based interventions
Since the 1980s, extensive studies have assessed the impact of crime prevention programs resulting in a substantial pool of knowledge about the most effective approaches. Various government agencies around the world, along with universities and research institutes, continually gather and evaluate these programs and promote those that have proven to be successful.Footnote 11
The NCPC recognizes some crime prevention practices as model programs, based on rigorous evaluation studies and positive results in various communities and environments.
It defines promising programs as those based on components and attributes of model programs that rely on knowledge of risk factors, but whose evaluations have not clearly determined their effectiveness.
Proven programs can attribute their success to:
- carefully targeting clients who are most likely to benefit from intervention;
- implementing tested approaches as faithfully as possible; and
- monitoring the implementation and evaluating program impacts.
Yet many programs that succeed in other countries are little-known or under-used in Canada, and few have been tested here. Consequently, the NCPS focuses on gathering and disseminating practical knowledge about such programs, and the NCPC funds their implementation.Footnote 12
Because it recognizes the dynamic and progressive nature of the knowledge surrounding crime prevention, the NCPC also funds innovative projects--taking into account local situations and the characteristics of their crime-related issues. This is especially true for prevention programs for Aboriginal communities.
This approach reflects the normal program development cycle in which the gradual and systematic amassing of knowledge about program effectiveness and operating mechanisms leads to innovations that evolve into promising programs and, eventually, into model programs.
Working for communities and practitioners
To achieve the Strategy's ultimate goal of reducing offending, the NCPC undertakes two key streams of activities:Footnote 13
- community fundingFootnote 14 to support projects that deliver social crime prevention measuresFootnote 15 aimed at those most at risk of offending; and building and sharing practical knowledge of successful crime prevention measures, and promoting their use by stakeholders.
In its capacity as a resource centre, the NCPC makes available its extensive knowledge base to communities and organizations. It provides evaluation summaries and research reports on risk factors and related issues, as well as tools and guides on best practices. It also facilitates access to resources such as researchers, non-governmental organizations and practitioner networks. A large part of the information is available via the NCPC website at www.publicsafety.gc.ca/NCPC, including information about contacts at the NCPC who have links to a wide network of experts in the field.
As a centre of expertise on crime prevention programs, the NCPC assists organizations whose project proposals have been accepted in the initial stage of the request for letters of interest by ensuring that their proposals meet the terms and conditions of the funding requirements. Internal evaluation analysts further refine accepted proposals and the logic model that links their proposed activities to the desired outcomes, and develop and implement monitoring and process evaluation tools.
Once a proposed project is selected to implement a model or promising crime prevention program, stakeholder training is offered to the recipient organization by the specialists who designed the intervention. From the early stages of a project's development through to its successful completion NCPC program officers provide support to the organization and contribute to the continued enhancement of programs and policies.
Taking into consideration the conclusions and recommendations of a 2006 report by a group of independent experts on funding programs,Footnote 16 and feedback from organizations in the field, the NCPC takes all necessary measures, within its scope, to expedite the funding application process and to simplify accountability processes and requirements, while maintaining the high level of rigour expected for the sound management of public funds.
To summarize, the NCPC provides the following tools to practitioners and the public:
- studies on topics such as risk factors and changes in the population at risk;
- support for carrying out rigorous evaluation studies of the impacts of funded projects;
- knowledge-sharing mechanisms such as seminars, workshops and training sessions, plus information posted on the NCPC website;
- support for establishing communities of practice around particular models or populations; and
- dedicated professionals in six regional offices throughout Canada who keep abreast of current affairs in the field, maintain close contact with provincial/territorial representatives, and carry out the NCPC 's core policies and funding practices.
Through the NCPS, the NCPC is committed to developing, disseminating and promoting the use of sound information on best practices in crime prevention for the benefit of practitioners so that, based on the best knowledge available, their interventions on the ground have a greater likelihood of effectively preventing crime among groups at greatest risk of criminal behaviour.
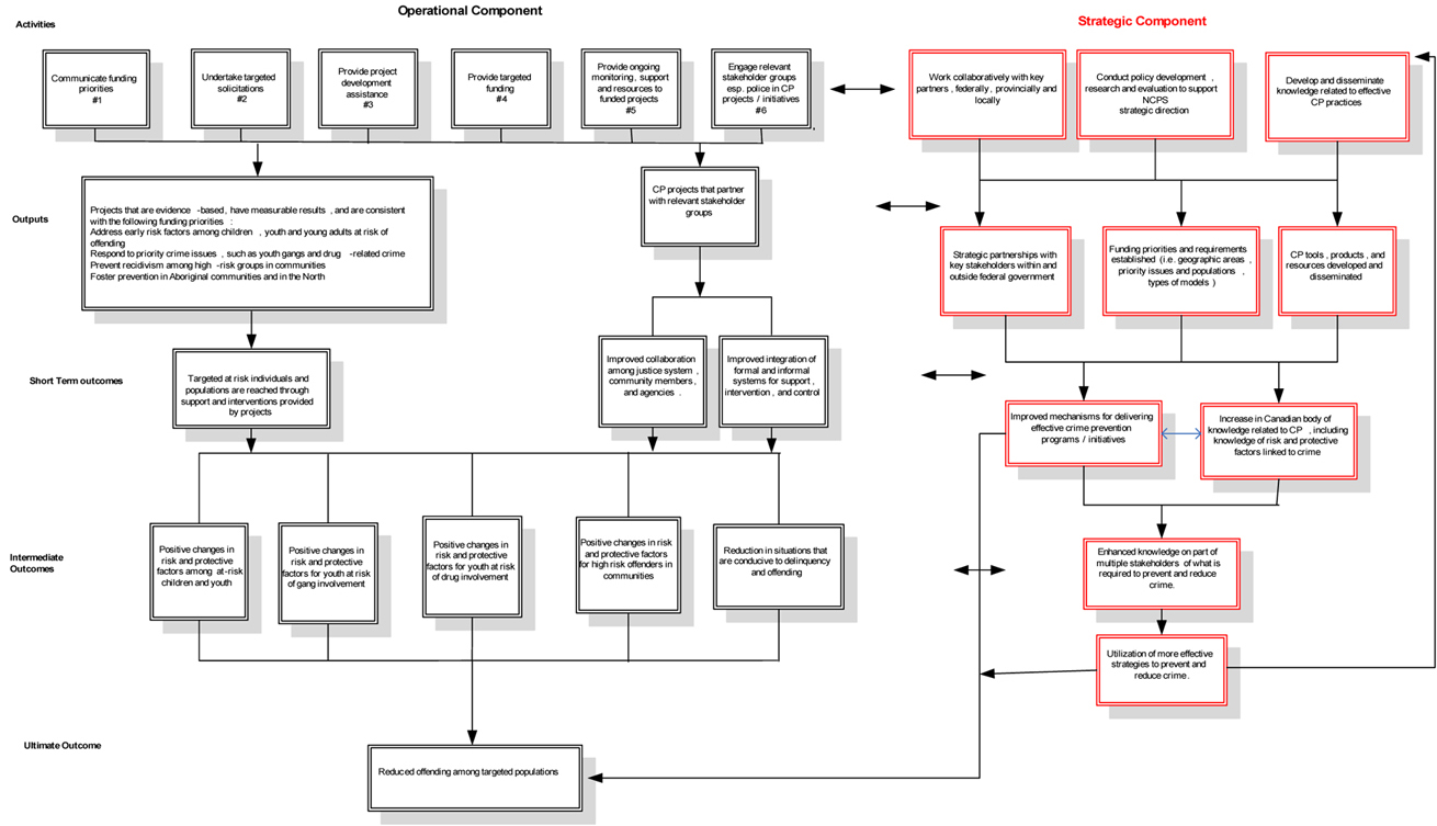
Appendix 1: National Crime Prevention Strategy - Logic Model
Renewed National Crime Prevention Strategy - September 2008
Image Description
The NCPS's logic model has two major components: an operational component that represents crime prevention funding and a strategic component that represents the crime prevention policy, research and evaluation activities. The operational component illustrates how funding community projects through grants and contributions is expected to lead to the ultimate outcome. The strategic component reflects the activities that support the implementation and continuous advancement of effective crime prevention strategies in all key sectors across the country. The logic model describes the research-policy-program-evaluation cycle, in which the strategic work contributes to achieving the program's expected outcomes, and the outcomes of the program contribute to the development of strategic directions, and so on. The logic model illustrates how the activities will lead to the ultimate outcome of reducing crime among targeted populations. The graphical depiction of the logic model is followed by a narrative that describes the operational and strategic components of the logic model.
Operational Component
Activities
The activities involved in delivering grants and contributions include soliciting, reviewing, and recommending the most strategic proposals for funding, providing assistance in developing projects, as well as providing monitoring and ongoing technical support to assist projects so they can meet their program and knowledge objectives and in turn contribute to achieving the objectives of the NCPS. Other activities also reflect the new directions of the NCPS: the more focused set of priorities, dynamic sharing of knowledge about model programs and promising practices, and calls for proposals that reflect priorities and/or selected interventions.
A key activity of the NCPC will be to engage the partners involved in crime prevention projects and initiatives, federal organizations, other levels of government, and community organizations. Engaging relevant stakeholders best situated to gauging specific interventions is essential since a single organization mandated to deliver crime prevention activities does not exist in Canada. For example, a school-based intervention with adolescents at risk of offending who are systematically suspended from class may require the involvement of the school resource officer (police) and teachers to identify these youth at risk, social and health services to provide family support or addiction treatment, and community organizations (such as the YMCA or the Boys & Girls Clubs) to provide community support. Also, since NCPC project funding is limited to five years, partnering with provinces and territories is essential to the sustainability of crime prevention measures.
Outputs
If these activities are implemented as planned, funding will be provided to eligible projects that possess certain key characteristics: they are evidence-based, lead to measurable results, are consistent with the funding priorities, and involve relevant stakeholders. Research shows that offending behaviour can be reduced by focusing on certain high risk populations and places (as noted in the priorities), employing approaches that are supported by the best evidence of effective models, and involving relevant sectors, particularly police, whose participation is necessary for making an impact on the risk factors.
Short-term Outcomes (Year 1)
Once outputs are obtained, it is expected that a sequence of short-, medium- and long-term outcomes will follow, the most immediate result being that at-risk individuals and populations will become engaged in services and programs and utilize the supports provided. Also in the short-term, it is expected that there will be improved collaboration amongst key stakeholders (within the justice system and community, voluntary and social services) to identify gaps, decrease duplication, and remove barriers to program and service delivery. Collaboration is recognized as an essential step in addressing the multiple risk factors underlying offending behaviour.
Intermediate Outcomes (2-4 years)
In turn, these short-term outcomes will lead to positive changes in risk and protective factors for children and youth, youth at risk of gang involvement, youth at risk of drug involvement and high risk offenders in the community.
Longitudinal studies have identified risk factors associated with delinquency and criminal behaviour. Studies have also established that most risk factors are dynamic and can be modified by well designed interventions to reduce the likelihood of future criminality. Key risk factors include, for example, drug use; prior delinquent history; and weak bonds to family and school. While risk factors do not predict the future criminal behaviour of a given individual, studies tend to show that the more risk factors are present, the higher the likelihood of future offending. Research also shows that the propensity to offend concentrates among children and youth ages 6 to 25 years, and that early onset is a strong predictor for future persistent offending . Based on this research, funded projects will primarily target at-risk children and youth in this age group who present multiple risk factors.
Long Term Outcome (5 + years)
The long term outcome of the NCPS is a reduction in propensity to offend and offending behaviour among targeted at-risk populations who are direct recipients of NCPS supported interventions.
As noted previously, two sub-groups represent the NCPS' niche in terms of crime prevention: children and youth at risk of offending or re-offending, and high-risk repeat offenders. Projects aimed at young people have long been a priority of the NCPS. However, the repositioned strategy now aims more specifically at supporting psycho-social interventions for those who show multiple risk factors more proximally related to delinquency (hence the focus on at-risk children aged 6 years or more). Furthermore, the NCPS now includes a focus on preventing further offending by those who have committed a first offence.
Youth who have offended once and who present other risk factors (e.g., premature substance use, delinquent peers or family members, school difficulties, etc.) are at higher risk of re-offending, and for becoming, over time, more entrenched in a criminal lifestyle if nothing else is done. The formal justice system intervenes with and is responsible for sanctioning and/or providing programming for first time offenders for a certain period of time while incarcerated and while on probation, or through alternative measures. Consequently, NCPS-funded prevention projects will be carried out in close cooperation with youth justice services.
The second group consists of high-risk offenders who are in communities. Providing programs, services, supports, and resources will help these ex-offenders better integrate into the community, and live a more pro-social and productive lifestyle, decreasing the likelihood of re-offending. Some NCPS funded projects will involve collaborating with CSC and other youth justice service agencies in order to provide better adapted programs and services. In such cases, some of the project participants may still be under the responsibility of these organizations. However, the main focus of the projects funded under the NCPS will be on those persons who fall outside the mandate of these organizations.
This section has outlined how the long term outcome of the NCPS will be achieved through the funding of projects that focus on priority crime issues, high crime places and high crime populations. The following section will illustrate how the strategic activities also contribute to the achievement of this outcome.
Strategic component
The strategic component (the right hand side of the logic model) describes the policy, research and evaluation activities and their associated outputs and outcomes. As shown by the horizontal arrows between the two components of the logic model, the strategic activities feed into the operational activities, as well as into the broader development of federal crime prevention policies and initiatives.
Activities
While Public Safety Canada – through the work of the NCPC – has leadership at the federal level for crime prevention policy, many programs administered by other federal government departments and agencies – notably Justice Canada (Youth Justice Initiative, Aboriginal Justice Strategy), Royal Canadian Mounted Police, Correctional Service of Canada, Indian and Northern Affairs Canada, Health Canada, Public Health Agency of Canada, and Canadian Heritage – contribute either directly or indirectly to the prevention of crime. Similarly, provinces and territories and some municipalities have also developed crime prevention and community safety strategies, in addition to having roles in the administration of police, justice and correctional services. Working collaboratively with these agencies and other key partners is essential to the proper coordination and synergy of initiatives in crime prevention and safe communities as well as to the continued development of the larger policy framework in crime prevention.
The NCPC will also conduct research and project-based evaluation activities in order to feed into the policy and program development cycle, as well as continuously develop and disseminate knowledge of successful practices for the benefit of all Canadian communities. These activities will lead to the outputs and outcomes described below.
Outputs
Collaborative work with provinces and territories, as well as with other key stakeholders, will produce strategic partnerships that, relying on knowledge of crime trends, risk factors, and promising approaches, will inform the development of sound policy and the identification of priority issues. Tools, resources, models, and guidelines produced by the NCPC will benefit practitioners and communities beyond those receiving funding for projects under the NCPS.
Short-term Outcomes (Year 1)
These outputs help improve mechanisms for effective crime prevention projects. Such mechanisms include the creation of local partnerships training for NCPC staff and community organizations on model and promising programs, as well as the creation of more detailed guidelines on the strategic directions of the NCPS.
A key point at which the two components of the logic model come together is once project evaluations are completed. Findings from external observations from the evaluations of funded projects will be synthesized and integrated with other research findings to support the ongoing development of strategic policy directions and guide future program funding decisions.
Intermediate Outcomes (Year 2-4)
Improved mechanisms to deliver effective crime prevention projects and enhanced knowledge of risk and protective factors are expected in turn to lead to key stakeholders having access to better information on what is required to implement effective practices to prevent and reduce crime. This will be achieved through the publication and dissemination of knowledge products, such as evaluation summaries, fact sheets, media products, issue and opinion papers, brochures and lessons/success stories, and through the employment of a variety of mechanisms that transfer knowledge in ways that increase the likelihood of uptake (e.g., the 1-800 information line, web site, symposia, academic journals, knowledge networks, etc.). In turn, this is expected to result in the utilization of more effective strategies to prevent and reduce crime.
In the end, the two components of the logic model come together to reduce delinquent behaviours among targeted populations, both directly through the actions of funded projects and indirectly through crime prevention methods and approaches tried and tested by practitioners in multiple jurisdictions.
Endnotes
- 1Canada. Public Safety Canada. National Prevention Crime Centre. 2007. A Blueprint for Effective Crime Prevention. Ottawa: Public Safety Canada.
- 2Hawkins, J.D., Catalano, R.F., and Arthur, M.D. 2002. "Promoting science based prevention in communities". Addictive Behaviors, 27(66): 951-976.; Herrenkohl, T.L. et al. 2000. "Developmental risk factors for youth violence". Journal of Adolescent Health, 26 (3): 176-186.; Loeber, R. et al. 1998. "The development of male offending: Key findings from the first decade of the Pittsburgh Youth Study". Studies in Crime and Crime Prevention, 7:141-172.; Office of the U.S. Surgeon General. (n.d.). Youth Violence: A Report of the Surgeon General.; Thornberry, T., Huizinga, D., and Loeber, R. 2004. "The causes and correlates studies: Findings and policy implications". Juvenile Justice Journal, 9(1): 3-19.; Vassallo, S. et al. 2002. Patterns and Precursors of Adolescent Antisocial Behaviour, the First Report. Retrieved from: http://www.aifs.gov.au/atp/pubs/reports/patterns.html
- 3See: Lieberman, A. (2008). The Long View of Crime. Washington, DC: National Institute of Justice.
- 4Loeber, R., Farrington, D. et al. 1998. "The development of male offending: Key findings from the first decade of the Pittsburgh Youth Study". Studies in Crime and Crime Prevention, 7:141-172.
- 5Herrenkohl, T.L. et al. 2000. "Developmental risk factors for youth violence". Journal of Adolescent Health, 26(3): 176-186
- 6Carrington, P., Matarazzo, A., deSouza, P. 2005. Court Careers of a Canadian Birth Cohort. Ottawa: Canadian Centre for Justice Statistics, Statistics Canada.
- 7The minimum age of criminal liability in Canada is 12 years of age.
- 8Savoie, J. 2006. Youth Self-Reported Delinquency, Toronto, 2006. Ottawa: Canadian Centre for Justice Statistics, Statistics Canada.; Savoie, J. 2007. Youth Self-Reported Delinquency, Toronto, 2006. Ottawa: Canadian Centre for Justice Statistics, Statistics Canada.
- 9Perreault, S., Savoie, J., and Bédard, F. 2008. Neighbourhood Characteristics and the Distribution of Crime on the Island of Montréal. Ottawa: Canadian Centre for Justice Statistics, Statistics Canada.
- 10Statistics Canada. 2006. Crime Statistics in Canada, 2005. Ottawa: Canadian Centre for Justice Statistics, Statistics Canada.
- 11Examples of government agencies include the Office of Juvenile Justice and Delinquency Prevention, Washington, DC (http://www.ojjdp.gov/); the Centers for Disease Control and Prevention, Atlanta (http://www.cdc.gov/); the Substance Abuse and Mental Health Services Administration, Washington, DC (http://www.samhsa.gov/); the United Kingdom's Home Office, London (http://www.homeoffice.gov.uk/); and the Youth Justice Board, London (http://www.yjb.gov.uk/en-gb/). Examples of institutions include the Centre for the Study and Prevention of Violence, Boulder, Colorado (www.colorado.edu/cspv/); the Australian Institute of Criminology, Canberra (www.aic.gov.au/); and the Child Development Institute, Toronto, Ontario (http://www.childdevelop.ca/).
- 12National Crime Prevention Centre. 2008. Promising and Model Crime Prevention Programs. Ottawa: Public Safety Canada.; National Crime Prevention Centre. 2008. Crime Prevention Action Funding Guide. Ottawa: Public Safety Canada.
- 13See Appendix 1 for our logic model.
- 14A series of guides describing the NCPC 's funding programs can be found at http://www.publicsafety.gc.ca/cnt/cntrng-crm/crm-prvntn/strtg-fndsndx-eng.aspx. Printed copies are available through NCPC headquarters and regional offices (1-800-830-3118).
- 15For a glossary of common terms used in crime prevention please contact NCPC Headquarters at 1-800-830-3118.
- 16Blue Ribbon Panel on Grant and Contribution Programs (http://dsp-psd.pwgsc.gc.ca/Collection/BT22-109-2007E.pdf). (2006). From Red Tape to Clear Results. Ottawa: Treasury Board of Canada.
- Date modified:
